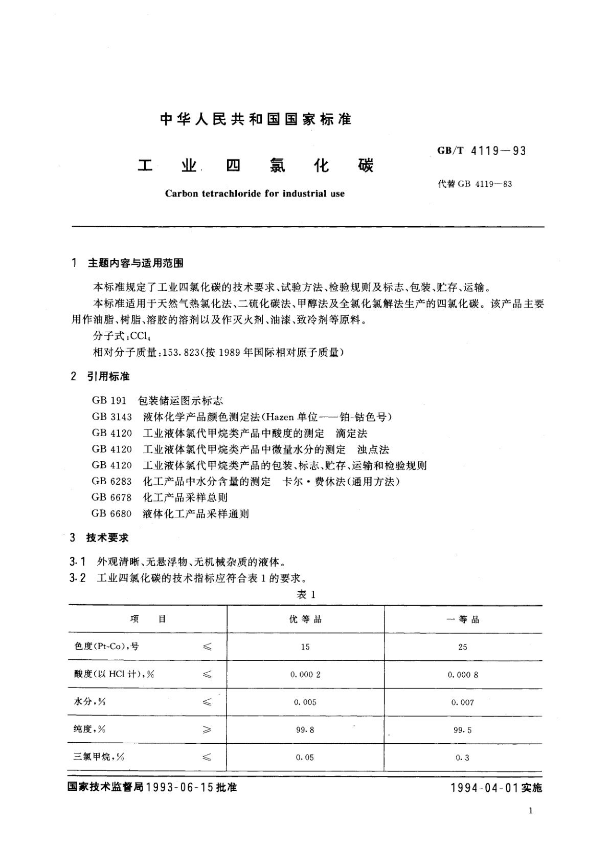
GB/T 4119-1993 工业四氯化碳
GB/T 4119-1993 Carbon tetrachloride for industrial use
国家标准
中文版
被代替
页数:8页
|
格式:PDF
基本信息
标准号
GB/T 4119-1993
相关服务
仅限个人学习交流使用
标准类型
国家标准
标准状态
被代替
中国标准分类号(CCS)
G17 工业四氯化碳
国际标准分类号(ICS)
71.080.15;
发布日期
1993-06-15
实施日期
1994-04-01
发布单位/组织
国家技术监督局
归口单位
化学工业部北京化工研究院
适用范围
-
发布历史
-
1994-04
文前页预览
免费预览已结束,剩余部分可下载查看
研制信息
- 起草单位:
- 北京化工研究院、上海氯碱总厂电化厂、四川自贡鸿鹤化工总厂等
- 起草人:
- 李兰清、韦长杰、杨均清、张华伦
- 出版信息:
- 页数:8页 | 字数:9 千字 | 开本: 大16开
推荐标准
- GB/T 42756.1-2023 卡及身份识别安全设备 无触点接近式对象 第1部分:物理特性 2023-05-23
- GB/T 21412.8-2010 石油天然气工业 水下生产系统的设计和操作 第8部分:水下生产系统的水下机器人(ROV)接口 2010-09-02
- GB/T 17803-2015 稀土产品牌号表示方法 2015-09-11
- GB/T 20063.6-2006 简图用图形符号 第6部分:测量与控制功能 2006-02-05
- GA/T 977-2012 取证与鉴定文书电子签名 2012-02-01
- GB/T 22578.2-2017 电气绝缘系统(EIS) 液体和固体组件的热评定 第2部分:简化试验 2017-12-29
- GA/T 1523-2018 微粒悬浮液显现手印技术规范 2018-09-10
- SH/T 1609-1995 羧基丁苯胶乳 1995-03-29
- FZ/T 54007-2009 锦纶6弹力丝 2010-01-20
- GB/T 43550.1-2023 一般用途活动铅笔和铅芯 分类、尺寸、质量和试验方法 第1部分:活动铅笔 2023-12-28
相似标准推荐
更多>- 1 GB/T 3048.11-2007 电线电缆电性能试验方法 第11部分:介质损耗角正切试验
- 2 GB/T 41711-2022 食品金属容器内壁涂覆层抗酸性、抗硫性、抗盐性的测定
- 3 GB/T 3883.3-2007 手持式电动工具的安全 第二部分:砂轮机、抛光机和盘式砂光机的专用要求
- 4 GB/T 24615-2009 紧压茶生产加工技术规范
- 5 GB/T 35905-2018 林业生物质原料分析方法 总固体含量测定
- 6 GB/T 1844.1-1995 塑料及树脂缩写代号 第一部分:基础聚合物及其特征性能
- 7 GB/T 686-2008 化学试剂 丙酮
- 8 GB/T 8304-2002 茶 水分测定
- 9 GB/T 7689.1-2001 增强材料 机织物试验方法 第1部分:玻璃纤维厚度的测定
- 10 GB/T 25217.6-2019 冲击地压测定、监测与防治方法 第6部分:钻屑监测方法

关闭预览
