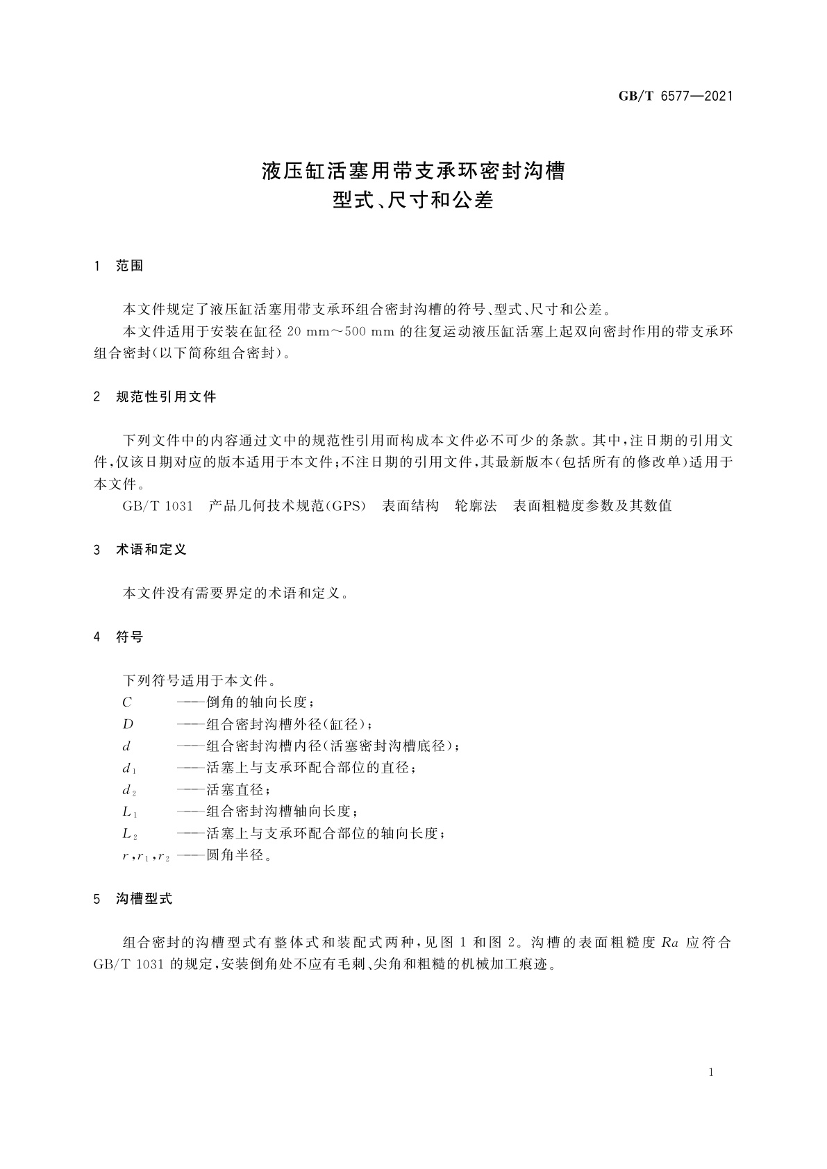
GB/T 6577-2021 液压缸活塞用带支承环密封沟槽型式、尺寸和公差
GB/T 6577-2021 Types,dimensions and tolerances of groove for seals with bearing rings for hydraulic cylinders piston
国家标准
中文简体
现行
页数:12页
|
格式:PDF
基本信息
标准号
GB/T 6577-2021
相关服务
仅限个人学习交流使用
标准类型
国家标准
标准状态
现行
中国标准分类号(CCS)
J20 液压缸活塞用带支承环密封沟槽型式、尺寸和公差
国际标准分类号(ICS)
23.100.60
发布日期
2021-05-21
实施日期
2021-12-01
发布单位/组织
国家市场监督管理总局、国家标准化管理委员会
归口单位
全国液压气动标准化技术委员会(SAC/TC 3)
适用范围
-
发布历史
-
1987-05
-
2021-12
文前页预览
免费预览已结束,剩余部分可下载查看
研制信息
- 起草单位:
- 广州机械科学研究院有限公司、韶关液压件厂有限公司、西北橡胶塑料研究设计院有限公司、河北华密橡胶科技股份有限公司、烟台未来自动装备有限责任公司
- 起草人:
- 梁小凤、彭晓翔、吕新春、李藏须、曹常贞、张贺广、郭学敬
- 出版信息:
- 页数:12页 | 字数:16 千字 | 开本: 大16开
推荐标准
- YY/T 1912-2023 用于软组织再生医疗器械的生物学评价与试验 2023-09-05
- YS/T 575.17-2007 铝土矿石化学分析方法 第17部分:硫含量的测定 燃烧-碘量法 2007-11-14
- GB/T 14481-2008 单相同步电机试验方法 2008-07-16
- GB/T 26499.3-2011 机械 科学数据 第3部分:元数据 2011-05-12
- GB/T 35491-2017 缓蚀剂 气相缓蚀剂 2017-12-29
- GB/T 25703-2010 溢流型球磨机 能耗指标 2010-12-23
- YC/T 191-2005 卷烟箱用条码标签 2005-07-08
- MT/T 552-1996 端头液压支架技术条件 1996-08-14
- GB/T 15721.1-1995 假肢与矫形器 肢体缺失 第1部分:先天性肢体缺失状况的描述方法 1995-09-08
- GB/T 24632.2-2024 产品几何技术规范(GPS) 圆度 第2部分:规范操作集 2024-09-29
相似标准推荐
更多>- 1 GB/T 12726.4-2013 核电厂安全重要仪表 事故及事故后辐射监测 第4部分:工艺流管内或管旁放射性连续监测设备
- 2 JJF 2009-2022 半导体参数精密分析仪校准规范
- 3 GB/T 31916.5-2015 信息技术 云数据存储和管理 第5部分:基于键值(Key-Value)的云数据管理应用接口
- 4 GB/T 28878.9-2019 空间科学实验转动部件规范 第9部分:交付
- 5 GB/T 43683.4-2025 水轮发电机组安装程序与公差导则 第4部分:立式轴流转桨式或轴流定桨式水轮机
- 6 GB/T 23595.8-2025 LED用稀土荧光粉试验方法 第8部分:高压加速老化性能的测定
- 7 GB/T 3871.5-2006 农业拖拉机 试验规程 第5部分:转向圆和通过圆直径
- 8 GB 14882-1994 食品中放射性物质限制浓度标准
- 9 JJG 1090-2013 铁路轨道检查仪
- 10 GB/T 46253-2025 极轨气象卫星大气垂直探测资料L1C数据格式 辐射率

关闭预览
