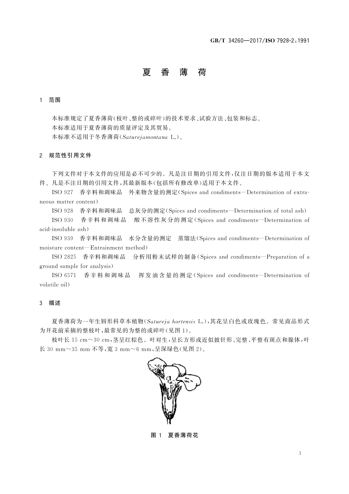
GB/T 34260-2017 夏香薄荷
GB/T 34260-2017 Summer savory
国家标准
中文简体
现行
页数:12页
|
格式:PDF
基本信息
标准号
GB/T 34260-2017
相关服务
仅限个人学习交流使用
标准类型
国家标准
标准状态
现行
中国标准分类号(CCS)
X66 夏香薄荷
国际标准分类号(ICS)
67.220.10
发布日期
2017-09-07
实施日期
2018-04-01
发布单位/组织
中华人民共和国国家质量监督检验检疫总局、中国国家标准化管理委员会
归口单位
全国辛香料标准化技术委员会(SAC/TC 408)
适用范围
-
发布历史
-
2018-04
文前页预览
免费预览已结束,剩余部分可下载查看
研制信息
- 起草单位:
- 盐城师范学院、南京野生植物综合利用研究院
- 起草人:
- 唐伯平、张卫明、陈仕荣
- 出版信息:
- 页数:12页 | 字数:14 千字 | 开本: 大16开
推荐标准
- GB/T 19405.1-2003 表面安装技术 第1部分:表面安装元器件(SMDS)规范的标准方法 2003-11-24
- GB/T 33235-2016 光热发电玻璃反射镜抗冰雹冲击试验方法 2016-12-13
- YY/T 1203-2013 钠测定试剂盒(酶法) 2013-10-21
- GB/T 28775-2012 同步带传动 米制节距 梯形齿同步带轮 2012-11-05
- GB/T 40062-2021 变性燃料乙醇和燃料乙醇中总无机氯的测定方法 离子色谱法 2021-04-30
- YS/T 666-2008 工业镓化学分析方法 杂质元素的测定 电感耦合等离子体原子发射光谱法 2008-03-12
- JJG 2002-1987 圆锥量规锥度计量器具 1987-12-22
- GB 5413.35-2010 食品安全国家标准 婴幼儿食品和乳品中β-胡萝卜素的测定 2010-03-26
- GB/T 23835.13-2009 无水高氯酸锂 第13部分:澄清度的测定 2009-05-18
- GB/T 33465-2016 电感耦合等离子体发射光谱法测定汽油中的氯和硅 2016-12-30
相似标准推荐
更多>- 1 GB/T 17392-2008 国旗用织物
- 2 GB/T 26692-2011 管形荧光灯用无频闪电子镇流器 性能要求
- 3 GB/T 42035-2022 煤和岩石孔径分布的测定 核磁共振法
- 4 GB/T 15107-2005 旅游鞋
- 5 GB/T 39243-2020 船用生物可溶性矿物棉制品技术要求及试验方法
- 6 GB/T 13347-2010 石油气体管道阻火器
- 7 GB/T 19662-2005 工业自动化系统 制造报文规范 术语
- 8 SC 4013-1995 有翼张网网囊最小网目尺寸
- 9 GB 5413.5-2010 食品安全国家标准 婴幼儿食品和乳品中乳糖、蔗糖的测定
- 10 GB/T 24171.2-2009 金属材料 薄板和薄带 成形极限曲线的测定 第2部分:实验室成形极限曲线的测定

关闭预览
