NY/T 574-2002 地方流行性牛白血病琼脂凝胶免疫扩散试验方法
NY/T 574-2002 Agar gel immunodiffusion test for enzootic bovine leukosis
行业标准
中文简体
废止
页数:8页
|
格式:PDF
基本信息
标准号
NY/T 574-2002
相关服务
仅限个人学习交流使用
标准类型
行业标准
标准状态
废止
中国标准分类号(CCS)
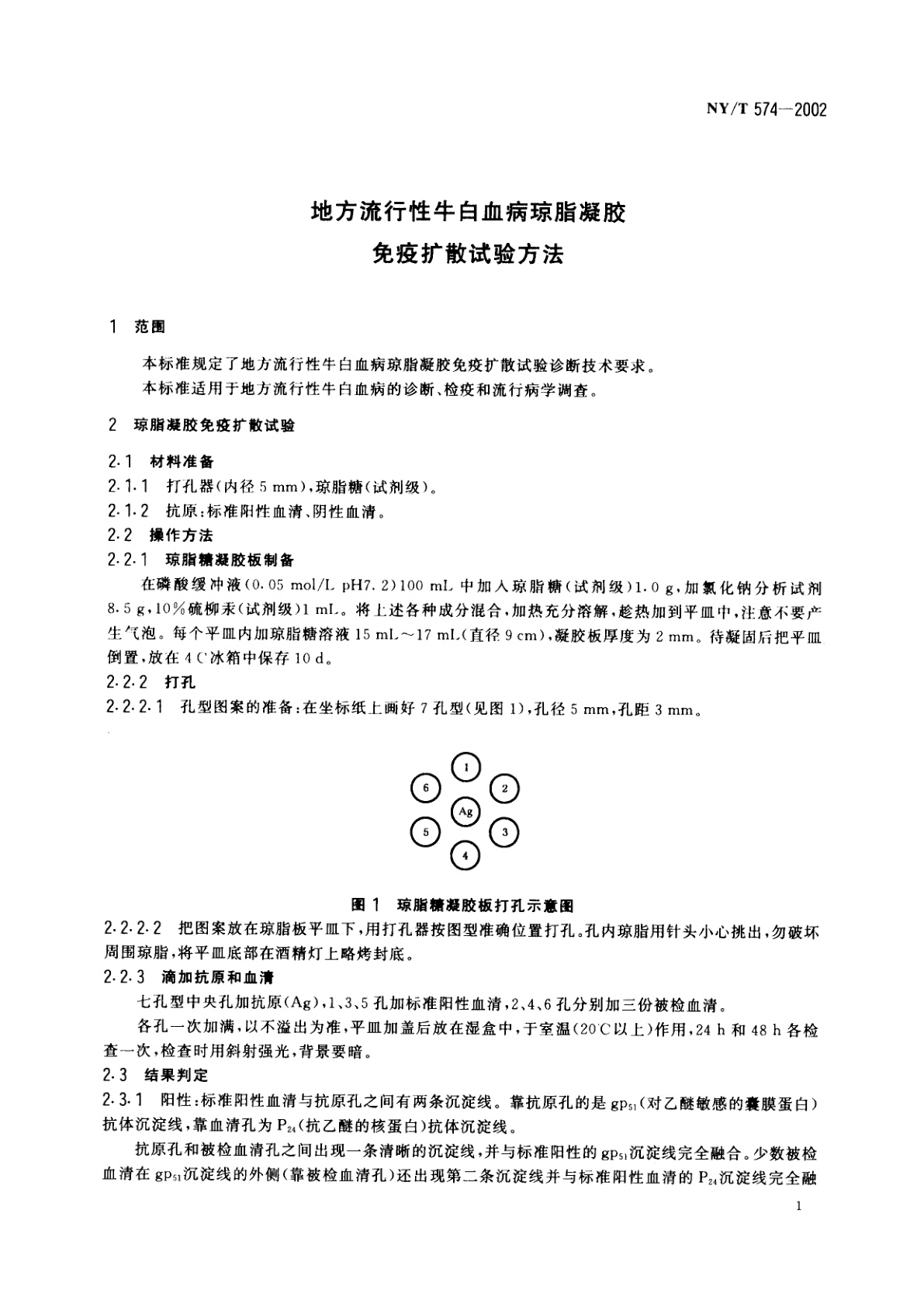
B41 地方流行性牛白血病琼脂凝胶免疫扩散试验方法
国际标准分类号(ICS)
11.220
发布日期
2002-08-27
实施日期
2002-12-01
发布单位/组织
中华人民共和国农业部
归口单位
全国动物检疫标准化技术委员会
适用范围
-
发布历史
-
2002-12
文前页预览
免费预览已结束,剩余部分可下载查看
研制信息
- 起草单位:
- 中国农业科学院哈尔滨兽医研究所
- 起草人:
- 刘焕章、辛九庆
- 出版信息:
- 页数:8页 | 字数:6 千字 | 开本: 大16开
推荐标准
- GB/T 45658-2025 轨道交通 牵引供电系统交流25 kV同相供电装置 2025-05-30
- GB/T 9074.20-2004 十字槽凹穴六角头自攻螺钉和平垫圈组合件 2004-02-10
- LY/T 2890-2017 便携式油锯 锯链制动器性能测试方法 2017-06-05
- GB/T 23647-2009 自助服务终端通用规范 2009-04-17
- GB/T 17624.1-1998 电磁兼容 综述 电磁兼容基本术语和定义的应用与解释 1998-12-14
- GB/T 23269-2009 信息与文献 开放系统互连 馆际互借应用服务定义 2009-03-13
- NY/T 680-2003 禽白血病病毒p27抗原酶联免疫吸附试验方法 2003-07-30
- GB 43470-2023 全球海上遇险和安全系统 自动识别系统搜救发射器性能和测试要求 2023-11-27
- GB/T 32918.4-2016 信息安全技术 SM2椭圆曲线公钥密码算法 第4部分:公钥加密算法 2016-08-29
- GB/T 13029.1-2025 船舶电气装置 第1部分:电缆的选择和安装 2025-10-05
相似标准推荐
更多>- 1 YY/T 1555.2-2018 硅凝胶填充乳房植入物专用要求 硅凝胶填充物性能要求 第2部分:可浸提物质限量要求
- 2 GB/T 28128-2011 杀虫单原药
- 3 YC/T 231-2007 金属薄壁整体内螺纹
- 4 GB/T 16108-1995 车间空气中锆及其化合物的二甲酚橙分光光度测定方法
- 5 GB/T 16263.4-2015 信息技术 ASN.1编码规则 第4部分:XML编码规则(XER)
- 6 GB/T 44911-2024 航空器 机载设备环境和操作条件 湿度、温度和大气压力试验
- 7 GB/T 40006.4-2025 塑料 再生塑料 第4部分:聚烯烃混合物(MPO)材料
- 8 GA/T 1028.4-2017 机动车驾驶人考试系统通用技术条件 第4部分:道路驾驶技能考试系统
- 9 LY/T 2622-2016 天麻林下栽培技术规程
- 10 GB/Z 43078-2023 液压传动连接 螺柱端可调管接头的安装指导

关闭预览
