NY/T 577-2002 山羊关节炎/脑炎琼脂凝胶免疫扩散试验方法
NY/T 577-2002 Agar gel immunodiffusion test for caprine arthritis/encephalitis
行业标准
中文简体
废止
页数:8页
|
格式:PDF
基本信息
标准号
NY/T 577-2002
相关服务
仅限个人学习交流使用
标准类型
行业标准
标准状态
废止
中国标准分类号(CCS)
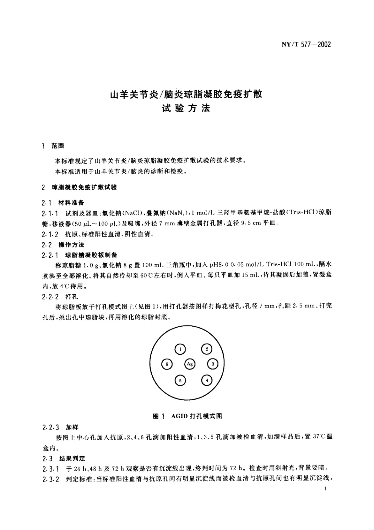
B41 山羊关节炎/脑炎琼脂凝胶免疫扩散试验方法
国际标准分类号(ICS)
11.220
发布日期
2002-08-27
实施日期
2002-12-01
发布单位/组织
中华人民共和国农业部
归口单位
全国动物检疫标准化技术委员会
适用范围
-
发布历史
-
2002-12
文前页预览
免费预览已结束,剩余部分可下载查看
研制信息
- 起草单位:
- 中国农业科学院哈尔滨兽医研究所、新疆畜牧科学院
- 起草人:
- 相文华、王治才
- 出版信息:
- 页数:8页 | 字数:6 千字 | 开本: 大16开
推荐标准
- GB 44172-2024 船舶制造明火作业安全管理要求 2024-06-25
- GB/T 18822.1-2025 小艇 用操纵速度确定最大推进额定功率 第1部分:艇体长度小于8 m的艇 2025-10-05
- GB/T 38589-2020 耐蚀合金棒材、盘条及丝材通用技术条件 2020-03-06
- GB/T 18391.4-2001 信息技术 数据元的规范与标准化 第4部分:数据定义的编写规则与指南 2001-07-16
- FZ/T 12005-2011 普梳涤与棉混纺本色纱线 2011-05-18
- GB/T 36296-2018 遥感产品真实性检验导则 2018-06-07
- GB/T 17294.2-1998 缩微摄影技术 字母数字计算机输出缩微品 质量控制 第二部分:方法 1998-03-27
- GB/T 7686-2016 化工产品中砷含量测定的通用方法 2016-12-13
- GB/T 37411-2019 天气雷达选址规定 2019-05-10
- GB/T 3659-1983 电视视频通道测试方法 1983-05-05
相似标准推荐
更多>- 1 GM/T 0113-2021 在线快捷身份鉴别协议
- 2 JJG 77-2006 干涉显微镜
- 3 GB/T 17089-1997 车间空气中N,N-二甲基苯胺的溶剂解吸气相色谱测定方法
- 4 GB/T 13580.5-1992 大气降水中氟、氯、亚硝酸盐、硝酸盐、硫酸盐的测定 离子色谱法
- 5 GB/T 14612-1993 小麦粉面包烘焙品质试验法 中种发酵法
- 6 GB/T 24393-2009 非正常成品纸和纸板规范
- 7 LY/T 1941-2021 薄壳山核桃
- 8 JB/T 20192-2018 药用螺旋输送机
- 9 YS/T 745.8-2010 铜阳极泥化学分析方法 第8部分:砷量的测定 氢化物发生-原子荧光光谱法
- 10 GB/T 38271-2019 塑料 聚苯乙烯(PS)和抗冲击聚苯乙烯(PS-I)中残留苯乙烯单体含量的测定 气相色谱法

关闭预览
