JJG 874-2007 温度指示控制仪
JJG 874-2007 Temperature Indication Controller
中文简体
废止
页数:16页
|
格式:PDF
基本信息
标准号
JJG 874-2007
相关服务
仅限个人学习交流使用
标准类型
标准状态
废止
中国标准分类号(CCS)
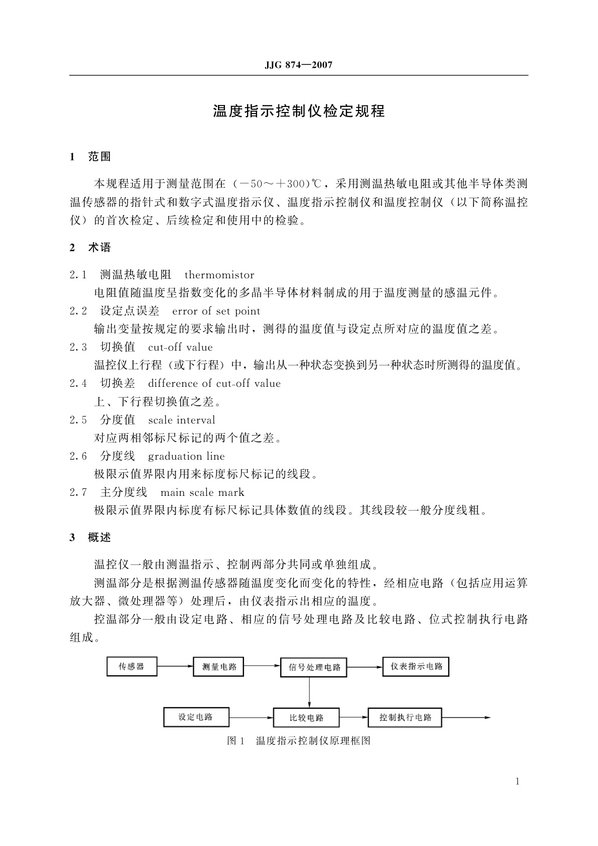
温度指示控制仪
国际标准分类号(ICS)
发布日期
2007-02-28
实施日期
2007-08-28
发布单位/组织
国家质量监督检验检疫总局
归口单位
全国温度计量技术委员会
适用范围
-
发布历史
-
2007-08
文前页预览
免费预览已结束,剩余部分可下载查看
研制信息
- 起草单位:
- 天津市计量技术研究所
- 起草人:
- 王超英、刘巍、田昀
- 出版信息:
- 页数:16页 | 字数:10 千字 | 开本: 大16开
推荐标准
- YS/T 903.1-2013 铟废料化学分析方法 第1部分:铟量的测定 EDTA滴定法 2013-10-17
- GB/T 26107-2010 金属与其他无机覆盖层 镀覆和未镀覆金属的外螺纹和螺杆的残余氢脆试验 斜楔法 2011-01-10
- GB/T 43550.1-2023 一般用途活动铅笔和铅芯 分类、尺寸、质量和试验方法 第1部分:活动铅笔 2023-12-28
- GB/T 46212-2025 石油天然气钻采设备 电磁波传输随钻测量系统 2025-08-29
- GB/T 40651-2021 信息安全技术 实体鉴别保障框架 2021-10-11
- GB/T 19362.1-2003 龙门铣床检验条件 精度检验 第1部分:固定式龙门铣床 2003-11-10
- GB/T 26747-2023 水处理装置用复合材料罐 2023-05-23
- GB 16391-1996 放冲复合伤诊断标准及处理原则 1996-05-23
- GB/T 37077-2018 禽蛋中胆固醇含量的测定 酶法 2018-12-28
- GB/T 29542-2013 工业尾气能量回收透平膨胀机 2013-06-09
相似标准推荐
更多>- 1 GB/T 21718-2021 小型水轮机基本技术条件
- 2 MT 704-1997 煤矿用携带型电化学式氧气测定器技术条件
- 3 GB/T 42538.1-2023 农林拖拉机 安全 第1部分: 基本型拖拉机
- 4 YS/T 581.17-2010 氟化铝化学分析方法和物理性能测定方法 第17部分:流动性的测定
- 5 GB/T 16138-1995 放射性碘污染事故时碘化钾的使用导则
- 6 WS 195-2001 军团病诊断标准及处理原则
- 7 GA/T 2000.103-2015 公安信息代码 第103部分:涉案单位责任人类别代码
- 8 GB/T 6151-1997 纺织品 色牢度试验 试验通则
- 9 JJG 879-2002 紫外辐射照度计
- 10 GB/T 20255.2-2006 硬质合金化学分析方法 钴、铁、锰和镍量的测定 火焰原子吸收光谱法

关闭预览
