JJG 841-2012 微波频率计数器
JJG 841-2012 Microwave Frequency Counters
中文简体
现行
页数:20页
|
格式:PDF
基本信息
标准号
JJG 841-2012
相关服务
仅限个人学习交流使用
标准类型
标准状态
现行
中国标准分类号(CCS)
微波频率计数器
国际标准分类号(ICS)
发布日期
2012-03-20
实施日期
2012-09-20
发布单位/组织
国家质量监督检验检疫总局
归口单位
全国时间频率计量技术委员会
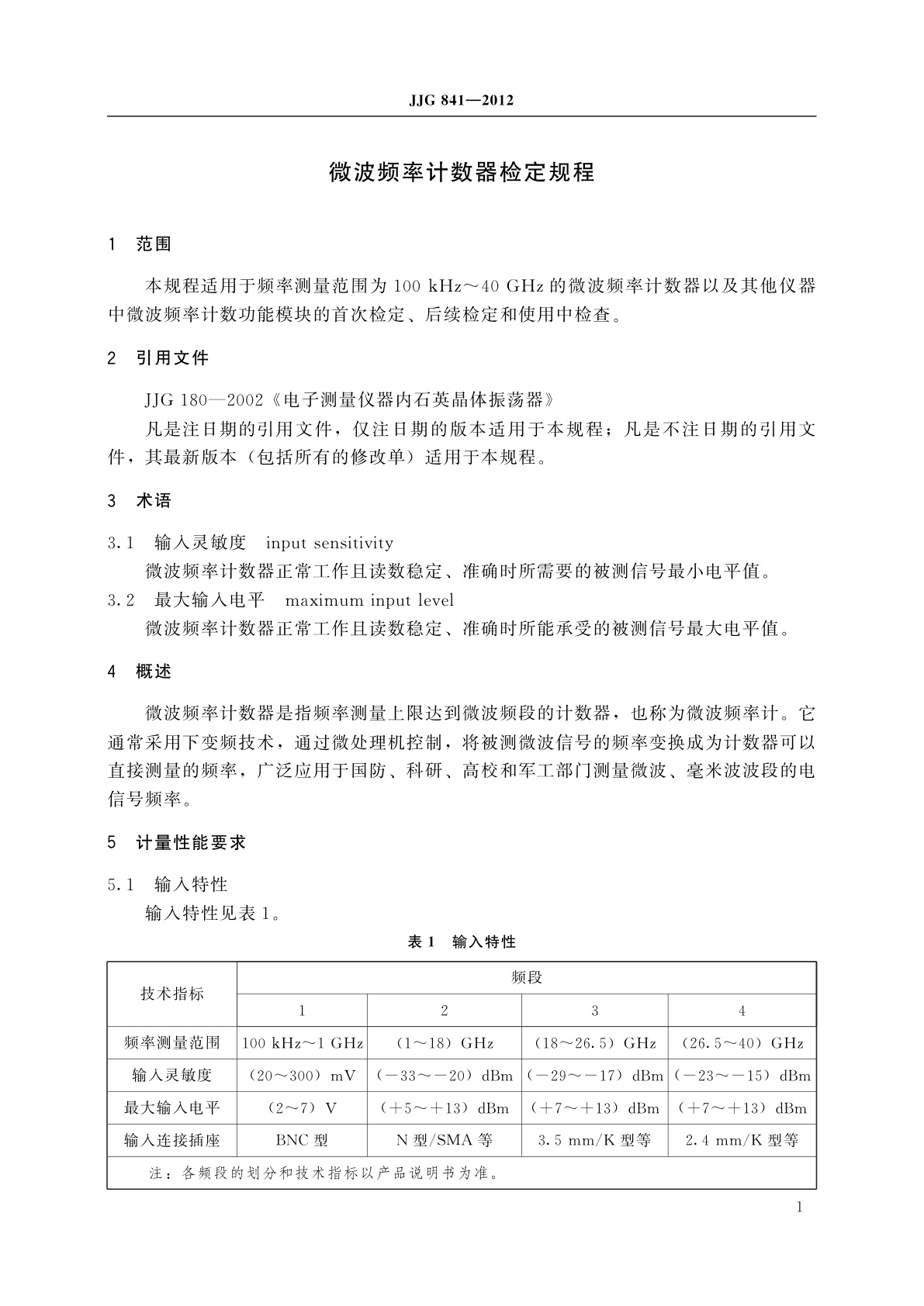
适用范围
-
发布历史
-
1994-06
-
2012-09
文前页预览
免费预览已结束,剩余部分可下载查看
研制信息
- 起草单位:
- 上海市计量测试技术研究院、中国测试技术研究院
- 起草人:
- 董莲、郭春梅
- 出版信息:
- 页数:20页 | 字数:20 千字 | 开本: 大16开
推荐标准
- GB/T 22775-2008 计时仪器用齿轮 端面齿轮 2008-12-30
- GB/T 27873-2011 废弃产品处理企业技术规范 2011-12-30
- GB/T 4698.2-1996 海绵钛、钛及钛合金化学分析方法 1,10-二氮杂菲分光光度法测定铁量 1996-11-04
- GB/T 16748-1997 滑动轴承 金属轴承材料的压缩试验 1997-03-04
- GB 15193.5-2003 骨髓细胞微核试验 2003-09-24
- GB 10457-1989 聚乙烯自粘保鲜膜 1989-03-22
- GB/T 19699-2012 船舶与海上技术 液货舱压力/真空阀 2012-12-31
- GB/T 14849.3-2020 工业硅化学分析方法 第3部分:钙含量的测定 2020-03-06
- GB/T 17037.2-2020 塑料 热塑性塑料材料注塑试样的制备 第2部分:小拉伸试样 2020-12-14
- GB/T 22505-2008 粮油检验 感官检验环境照明 2008-11-04
相似标准推荐
更多>- 1 GB/T 12689.5-2004 锌及锌合金化学分析方法 铁量的测定 磺基水杨酸分光光度法和火焰原子吸收光谱法
- 2 GB/T 21786-2025 化学品 细菌回复突变试验方法
- 3 GB/T 5099.3-2017 钢质无缝气瓶 第3部分:正火处理的钢瓶
- 4 GB/T 22531-2008 野山参人工繁衍护育操作规程
- 5 GB 1886.199-2016 食品安全国家标准 食品添加剂 天然薄荷脑
- 6 GB/T 32855.1-2016 先进自动化技术及其应用 制造业企业过程互操作性建立要求 第1部分:企业互操作性框架
- 7 GB/T 20840.5-2013 互感器 第5部分:电容式电压互感器的补充技术要求
- 8 JJF 1657-2017 落锤式冲击力标准装置校准规范
- 9 GB/T 14145-1993 硅外延层堆垛层错密度测定 干涉相衬显微镜法
- 10 LY 1133-1993 林用架空索道 安全规程

关闭预览
