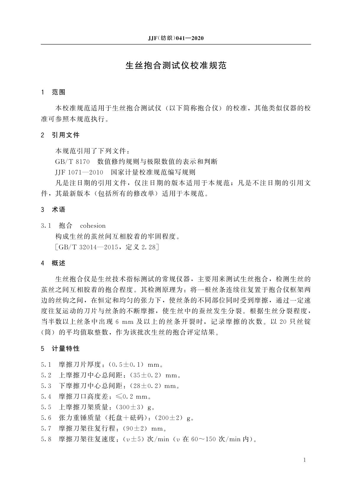
JJF(纺织)041-2020 生丝抱合测试仪校准规范
JJF(纺织)041-2020 Calibration Specification for Raw Silk Cohesion Testers
中文简体
现行
页数:20页
|
格式:PDF
基本信息
标准号
JJF(纺织)041-2020
相关服务
仅限个人学习交流使用
标准类型
标准状态
现行
中国标准分类号(CCS)
生丝抱合测试仪校准规范
国际标准分类号(ICS)
发布日期
2020-12-09
实施日期
2020-12-31
发布单位/组织
中华人民共和国工业和信息化部
归口单位
中国纺织工业联合会
适用范围
-
发布历史
-
2020-12
文前页预览
免费预览已结束,剩余部分可下载查看
研制信息
- 起草单位:
- 广西壮族自治区纺织产品质量检验站、安徽省中小企业发展促进中心、合肥鹏通电子科技有限公司、广西产品质量检验研究院、安徽省纺织计量站、常州华纺纺织仪器有限公司
- 起草人:
- 郭泽泉、程训健、崔群海、盘佳秀、邓新荣、王平、孙伟平
- 出版信息:
- 页数:20页 | 字数:23 千字 | 开本: 大16开
推荐标准
- GB 13013-1991 钢筋混凝土用热轧光圆钢筋 1991-06-22
- GB/T 7257-2013 氦氖激光器参数测量方法 2013-12-17
- GB/T 29076-2012 航天产品质量问题归零实施要求 2012-12-31
- GB/T 26930.7-2014 原铝生产用炭素材料 煤沥青 第7部分:软化点的测定(Mettler法) 2014-07-24
- GB/T 3325-2024 金属家具通用技术条件 2024-10-26
- GB/T 26982-2022 原油蜡含量的测定 2022-03-09
- GB/T 38380-2019 新闻出版 知识服务 知识资源通用类型 2019-12-31
- GB/T 4436-1995 铝及铝合金管材外形尺寸及允许偏差 1995-04-18
- GB/T 4107-1983 镁粉松装密度的测定 斯科特容量法 1983-12-27
- GB/T 5211.15-1988 颜料吸油量的测定 1988-08-26
相似标准推荐
更多>- 1 GB/T 7690.5-2001 增强材料 纱线试验方法 第5部分:玻璃纤维纤维直径的测定
- 2 GB 22998-2008 机床安全 大规格数控车床与车削中心
- 3 GB/T 44822-2024 航空发动机碳烟颗粒排放测量方法
- 4 GB/T 17170-1997 非掺杂半绝缘砷化镓单晶深能级EL2浓度红外吸收测试方法
- 5 GB/T 20091-2021 组织机构类型
- 6 GB/T 3403.1-2008 塑料 粉状脲-甲醛和脲/三聚氰胺-甲醛模塑料(UF-和UF/MF-PMCs) 第1部分:命名系统和分类基础
- 7 GB/T 19545.1-2012 单臂操作助行器具 要求和试验方法 第1部分:肘拐杖
- 8 GA/Z 1986-2022 移动警务标准体系表
- 9 GB/T 24328.2-2020 卫生纸及其制品 第2部分:厚度、层积厚度、表观层积紧度和松厚度的测定
- 10 GB/T 328.2-2007 建筑防水卷材试验方法 第2部分:沥青防水卷材 外观

关闭预览
