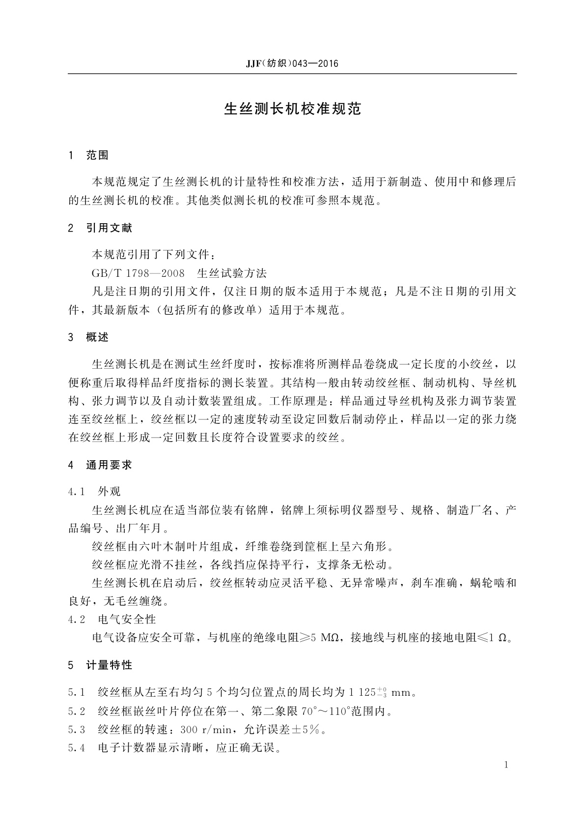
JJF(纺织)043-2016 生丝测长机校准规范
JJF(纺织)043-2016 Calibration Specification for Silk Length Measuring Machine
中文简体
现行
页数:16页
|
格式:PDF
基本信息
标准号
JJF(纺织)043-2016
相关服务
仅限个人学习交流使用
标准类型
标准状态
现行
中国标准分类号(CCS)
生丝测长机校准规范
国际标准分类号(ICS)
发布日期
2016-11-03
实施日期
2017-07-01
发布单位/组织
中国纺织工业联合会
归口单位
纺织计量技术委员会
适用范围
-
发布历史
-
2017-07
文前页预览
免费预览已结束,剩余部分可下载查看
研制信息
- 起草单位:
- 浙江省纺织计量站
- 起草人:
- 胡有杰、陈建华
- 出版信息:
- 页数:16页 | 字数:14 千字 | 开本: 大16开
推荐标准
- GB/T 247-1997 钢板和钢带检验、包装、标志及质量证明书的一般规定 1997-11-11
- GB/T 19564-2004 落叶松种子鉴定实验方法 随机扩增 多态性DNA法 2004-06-22
- GB/T 14449-2017 气雾剂产品测试方法 2017-09-29
- QC/T 1230-2025 电动客车轮边驱动桥 2025-05-09
- GBZ(卫生) 156-2013 职业性放射性疾病报告格式与内容 2013-05-17
- GB/T 43967-2024 空间环境 宇航用半导体器件单粒子效应脉冲激光试验方法 2024-04-25
- GB/T 4269.2-2000 农林拖拉机和机械、草坪和园艺动力机械 操作者操纵机构和其他显示装置用符号 第2部分:农用拖拉机和机械用符号 2000-06-05
- GB/T 4956-2003 磁性基体上非磁性覆盖层 覆盖层厚度测量 磁性法 2003-10-29
- GB/T 18230.6-2000 栓接结构用1型六角螺母 热浸镀锌(加大攻丝尺寸) A和B级 5、6和8级 2000-10-17
- GB/T 14394-2008 计算机软件可靠性和可维护性管理 2008-07-18
相似标准推荐
更多>- 1 GB/T 20441.7-2025 电声学 测量传声器 第7部分:实验室标准传声器的自由场灵敏度级和声压灵敏度级之间的差值
- 2 GB/T 2910.5-2009 纺织品 定量化学分析 第5部分:粘胶纤维、铜氨纤维或莫代尔纤维与棉的混合物(锌酸钠法)
- 3 GB/T 13506-1992 漂白亚硫酸盐木浆
- 4 GB/T 36388-2018 病媒生物综合管理技术规范 建筑工地
- 5 GB/T 25675-2010 印刷机械 资源利用技术条件
- 6 GB/T 17643-1998 土工合成材料 聚乙烯土工膜
- 7 GB/T 16850.2-1999 光纤放大器试验方法基本规范 第2部分:功率参数的试验方法
- 8 LY/T 1637-2005 杨树皮类脂
- 9 GB/T 38518-2020 柔性薄膜基体上涂层厚度的测量方法
- 10 GB/T 20135-2006 智能运输系统 电子收费 系统框架模型

关闭预览
