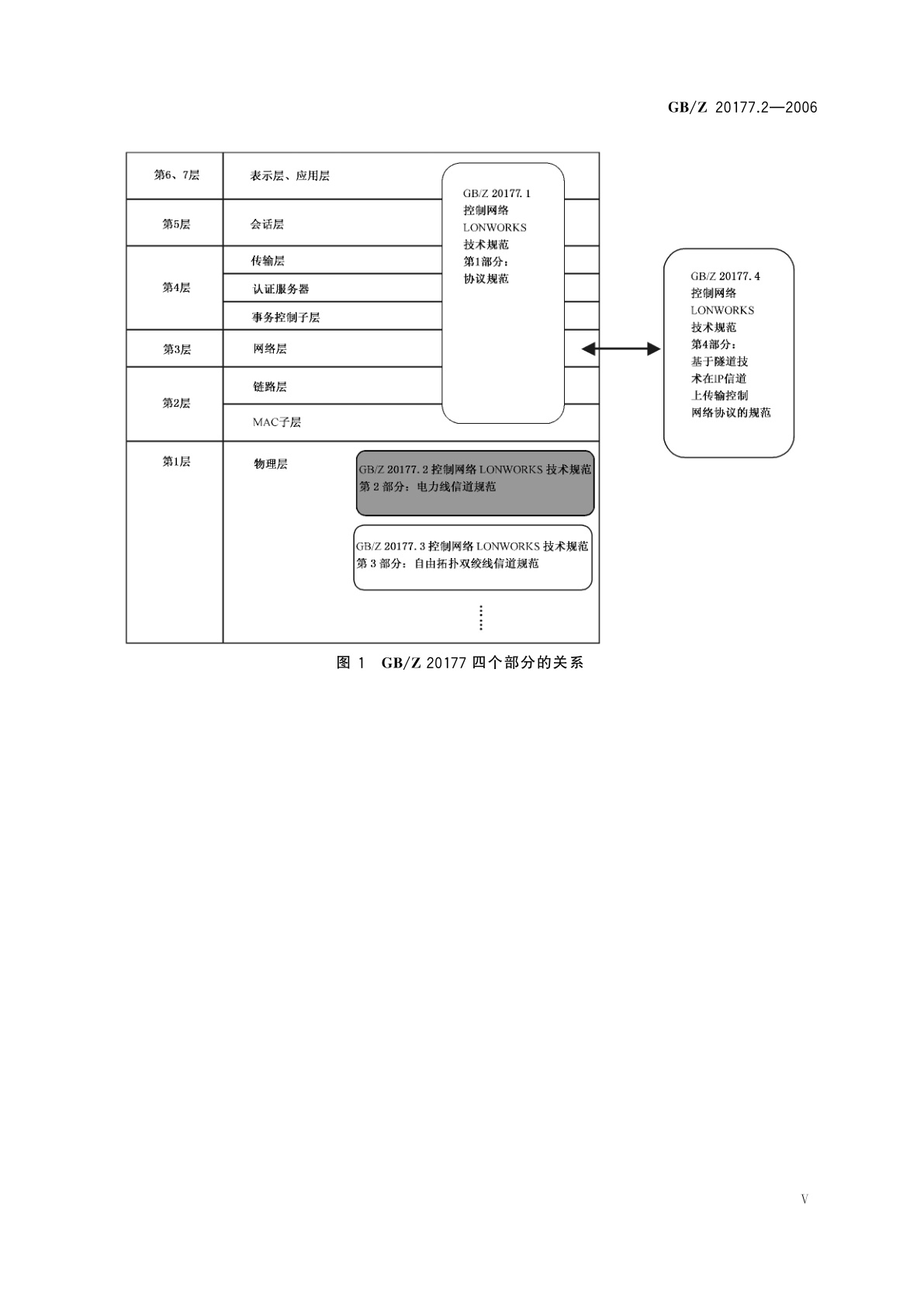
GB/Z 20177.2-2006 控制网络LONWORKS技术规范 第2部分:电力线信道规范
GB/Z 20177.2-2006 Control network LONWORKS technology specification—Part 2:Power line channel specification
国家标准
中文简体
现行
页数:24页
|
格式:PDF
基本信息
标准号
GB/Z 20177.2-2006
相关服务
仅限个人学习交流使用
标准类型
国家标准
标准状态
现行
中国标准分类号(CCS)
N10 控制网络LONWORKS技术规范 第2部分:电力线信道规范
国际标准分类号(ICS)
25.040
发布日期
2006-05-08
实施日期
1970-01-01
发布单位/组织
中华人民共和国国家质量监督检验检疫总局、中国国家标准化管理委员会
归口单位
全国工业过程测量和控制标准化技术委员会第四分技术委员会
适用范围
-
发布历史
-
1970-01
文前页预览
免费预览已结束,剩余部分可下载查看
研制信息
- 起草单位:
- 机械工业仪器仪表综合技术经济研究所、西南大学、北京交通大学现代通信研究所、北京宽网社区数字化建设有限公司、威世达通信控制技术(北京)有限公司、埃施朗公司
- 起草人:
- 梅恪、王春喜、王玉敏、杨玉柱、刘枫、孙昕、史学玲、欧阳劲松、刘运基、戴恋、刘永生、李翔宇
- 出版信息:
- 页数:24页 | 字数:33 千字 | 开本: 大16开
推荐标准
- GB/T 10336-2002 造纸纤维长度的测定 偏振光法 2002-10-15
- FZ/T 01026-1993 四组分纤维混纺产品定量化学分析方法 1993-02-25
- GB/T 30874-2014 信息技术 通用多八位编码字符集 八思巴文名义字符与变形显现字符 16点阵字型 忽必烈体 2014-09-03
- GB 29443-2012 铜及铜合金棒材单位产品能源消耗限额 2012-12-31
- GB/T 14169-1993 汽车空气滤清器接头 A型和B型 1993-03-01
- GB 1886.180-2016 食品安全国家标准 食品添加剂 β-环状糊精 2016-08-31
- FZ/T 54014-2009 锦纶66弹力丝 2010-01-20
- JG/T 96-1999 翻斗车车轮 1999-06-04
- YC/T 214.2-2006 烟草机械 二氧化碳膨胀叶丝生产线 第2部分:安装和试运行导则 2006-10-13
- GB/T 10-2013 沉头方颈螺栓 2013-06-09
相似标准推荐
更多>- 1 GB/T 36004-2018 食品接触表面清洗消毒效果试验方法 三磷酸腺苷生物发光法
- 2 DZ 55-1987 城市球境水文地质工作规范
- 3 GB/T 15078-1994 贵金属电触点材料接触电阻的测量方法
- 4 GB/T 3883.1-2014 手持式、可移式电动工具和园林 工具的安全 第1部分:通用要求
- 5 GB/T 5239-2015 氧化镨
- 6 SH/T 0356-1996 燃料油
- 7 GB/T 22592-2008 水处理剂 pH值测定方法通则
- 8 GB 14536.9-1996 家用和类似用途电自动控制器 电动水阀的特殊要求(包括机械要求)
- 9 GB/T 17008-1997 绝缘栅双极型晶体管的词汇及文字符号
- 10 GB/T 12010.4-2010 塑料 聚乙烯醇材料(PVAL) 第4部分:pH值测定

关闭预览
