GB/Z 20177.4-2006 控制网络LONWORKS技术规范 第4部分:基于隧道技术在IP信道上传输控制网络协议的规范
GB/Z 20177.4-2006 Control network LONWORKS technology specification—Part 4:Specification of tunneling component network protocols over internet protocol channels
国家标准
中文简体
现行
页数:44页
|
格式:PDF
基本信息
标准号
GB/Z 20177.4-2006
相关服务
仅限个人学习交流使用
标准类型
国家标准
标准状态
现行
中国标准分类号(CCS)
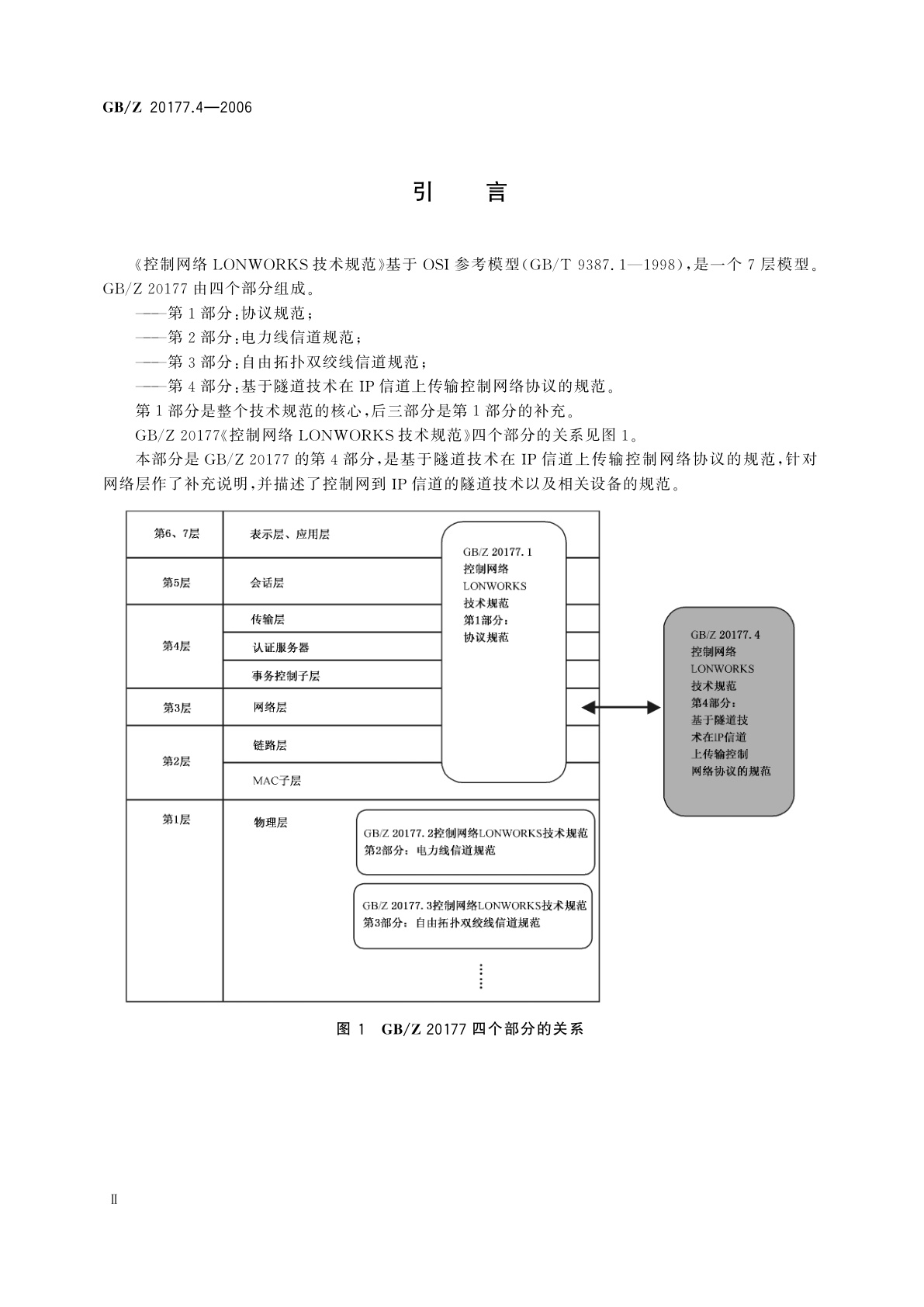
N10 控制网络LONWORKS技术规范 第4部分:基于隧道技术在IP信道上传输控制网络协议的规范
国际标准分类号(ICS)
25.040
发布日期
2006-05-08
实施日期
1970-01-01
发布单位/组织
中华人民共和国国家质量监督检验检疫总局、中国国家标准化管理委员会
归口单位
全国工业过程测量和控制标准化技术委员会第四分技术委员会
适用范围
-
发布历史
-
1970-01
文前页预览
免费预览已结束,剩余部分可下载查看
研制信息
- 起草单位:
- 机械工业仪器仪表综合技术经济研究所、西南大学、北京交通大学现代通信研究所、北京宽网社区数字化建设有限公司、威世达通信控制技术(北京)有限公司、埃施朗公司
- 起草人:
- 梅恪、王春喜、王玉敏、杨玉柱、刘枫、孙昕、史学玲、欧阳劲松、刘运基、戴恋、刘永生、李翔宇
- 出版信息:
- 页数:44页 | 字数:80 千字 | 开本: 大16开
推荐标准
- GB/T 20875.1-2007 电气绝缘材料水解稳定性的试验方法 第1部分:塑料薄膜 2007-01-23
- GB/T 16092-1995 车间空气中滴滴涕的气相色谱测定方法 1996-01-23
- GB/T 33199.1-2016 机械振动 旋转机械扭振 第1部分:50 MW以上陆地安装的透平和燃气轮机发电机组 2016-12-13
- GB/T 4061-2009 硅多晶断面夹层化学腐蚀检验方法 2009-10-30
- GB/T 43323-2023 涂附磨具 通用安全要求 2023-11-27
- SC/T 1058-2002 银鱼移植、增殖技术规范 太湖新银鱼移植、增殖技术 2002-11-05
- GB/T 44866.2-2025 面向单栈IPv6网络的4over6技术要求 第2部分:基于IPv6接入网的IPv4网络互联 2025-10-05
- GB/T 7962.23-2019 无色光学玻璃测试方法 第23部分:耐气候稳定性 2019-08-30
- GB/T 42764-2023 塑料 在实验室中温条件下暴露于海洋接种物的材料固有需氧生物分解能力评估 试验方法与要求 2023-05-23
- GB/T 18338.1-2001 办公机械 速印机规格表中应包含的基本内容 2001-03-07
相似标准推荐
更多>- 1 YS/T 1147-2016 超弹性镍钛合金拉伸测试方法
- 2 GB/T 45147-2024 道路车辆 总质量大于3.5 t的车辆气制动系统试验 使用滚筒制动试验台获取和使用参考值
- 3 GB/T 35753-2017 空调器室外机安装用支架
- 4 WB/T 1030-2006 木地板铺设技术与质量检测
- 5 GB/T 546-1997 霍尔锚
- 6 GB/T 261-1983 石油产品闪点测定法(闭口杯法)
- 7 GB/T 32644-2016 平板显示器基板玻璃化学耐久性的试验方法
- 8 GB/T 44416-2024 道路交通信息采集 道路交通安全提示预警信息集
- 9 GB/T 15493-2009 残疾人射击和乒乓球运动员功能分级
- 10 GB/T 14501.2-1993 六氟化铀中磷的测定 分光光度法

关闭预览
