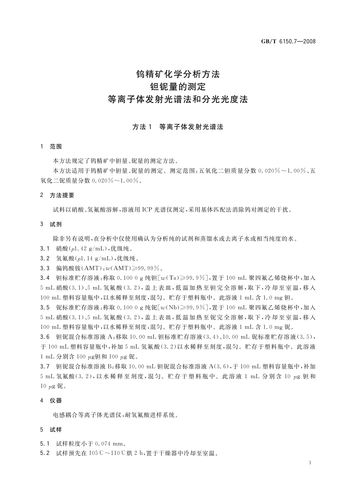
GB/T 6150.7-2008 钨精矿化学分析方法 钽铌量的测定 等离子体发射光谱法和分光光度法
GB/T 6150.7-2008 Methods for chemical analysis of tungsten concentrates—Determination of tantalum content and niobium content—Inductively coupled plasma emission spectrometry and spectrophotometry
国家标准
中文简体
现行
页数:12页
|
格式:PDF
基本信息
标准号
GB/T 6150.7-2008
相关服务
仅限个人学习交流使用
标准类型
国家标准
标准状态
现行
中国标准分类号(CCS)
H63 钨精矿化学分析方法 钽铌量的测定 等离子体发射光谱法和分光光度法
国际标准分类号(ICS)
77.120.99
发布日期
2008-06-17
实施日期
2008-12-01
发布单位/组织
中华人民共和国国家质量监督检验检疫总局、中国国家标准化管理委员会
归口单位
全国有色金属标准化技术委员会
适用范围
-
发布历史
-
1986-06
-
2008-12
文前页预览
免费预览已结束,剩余部分可下载查看
研制信息
- 起草单位:
- 赣州有色冶金研究所、中国有色金属工业标准计量质量研究所、北京有色金属研究总院
- 起草人:
- 童坚、颜广炅、刘鸿、黎英、佟伶、李满芝、牟淑君、余新民
- 出版信息:
- 页数:12页 | 字数:14 千字 | 开本: 大16开
推荐标准
- JB/T 20208-2024 大蜜丸凉丸机 2024-07-19
- GB/T 22124.3-2010 面向装备制造业产品全生命周期工艺知识 第3部分:通用制造工艺描述与表达规范 2010-09-02
- GB/T 4842-1995 纯氩 1995-12-20
- GB/T 17980.46-2000 农药 田间药效试验准则(一)除草剂防治露地果菜类作物地杂草 2000-02-01
- YC/T 211-2006 烟草行业多媒体通信业务系统技术规范 2006-10-13
- GB/T 20485.22-2008 振动与冲击传感器校准方法 第22部分:冲击比较法校准 2008-03-03
- GB/T 41980.3-2024 液压传动 系统和元件中压力波动的测定方法 第3部分:液压马达 2024-09-29
- GB/T 223.68-1997 钢铁及合金化学分析方法 管式炉内燃烧后碘酸钾滴定法测定硫含量 1997-03-17
- GB/T 40778.1-2021 物联网 面向Web开放服务的系统实现 第1部分:参考架构 2021-10-11
- GB/T 13610-2014 天然气的组成分析 气相色谱法 2014-12-05
相似标准推荐
更多>- 1 HY/T 0370.1-2023 海洋环境数据处理与质量控制规范 第1部分:海洋水文
- 2 SB/T 10826-2012 加工食品销售服务要求 肉制品
- 3 GB/T 12465-2007 管路补偿接头
- 4 GB/T 15273.1-1994 信息处理 八位单字节编码图形字符集 第一部分:拉丁字母一
- 5 GB/T 2485-2016 固结磨具 技术条件
- 6 GB/T 22894-2008 纸和纸板 加速老化 在80 ℃和65%相对湿度条件下的湿热处理
- 7 LY/T 2594-2016 西北林区人工林抚育技术规程
- 8 GB/T 29626-2019 汽轮发电机状态在线监测系统应用导则
- 9 SC/T 2014-2003 三疣梭子蟹 亲蟹
- 10 RB/T 217-2017 检验检测机构资质认定能力评价 医疗器械检验机构要求

关闭预览
