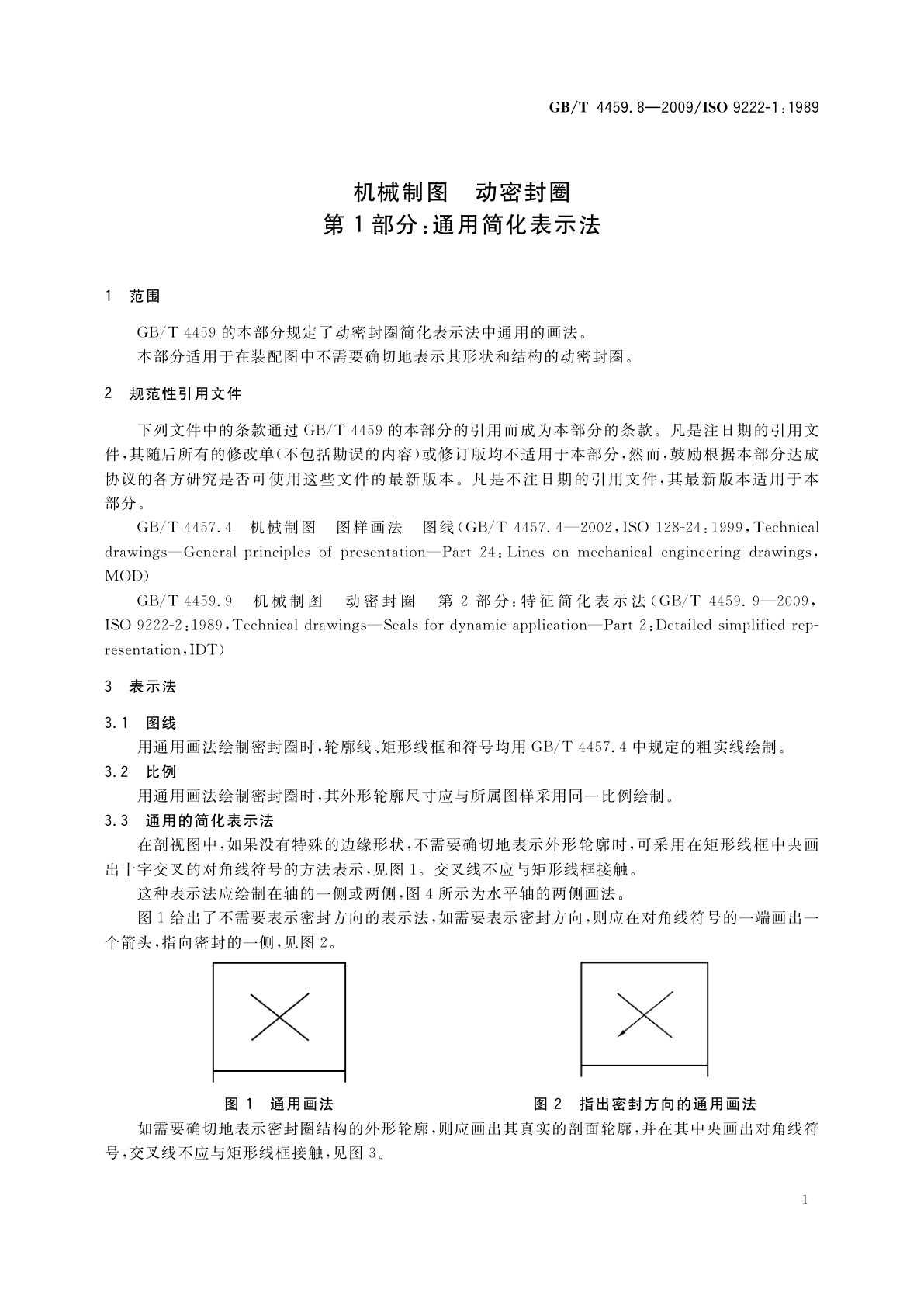
GB/T 4459.8-2009 机械制图 动密封圈 第1部分:通用简化表示法
GB/T 4459.8-2009 Mechanical drawings—Seals for dynamic application—Part 1:General simplified representation
国家标准
中文简体
现行
页数:8页
|
格式:PDF
基本信息
标准号
GB/T 4459.8-2009
相关服务
仅限个人学习交流使用
标准类型
国家标准
标准状态
现行
中国标准分类号(CCS)
J04 机械制图 动密封圈 第1部分:通用简化表示法
国际标准分类号(ICS)
01.100.01
发布日期
2009-11-30
实施日期
2010-09-01
发布单位/组织
中华人民共和国国家质量监督检验检疫总局、中国国家标准化管理委员会
归口单位
全国技术产品文件标准化技术委员会(SAC/TC 146)
适用范围
-
发布历史
-
2010-09
文前页预览
免费预览已结束,剩余部分可下载查看
研制信息
- 起草单位:
- 中机生产力促进中心、中国电子科技集团、江苏技术师范学院、合肥工业大学、江苏工业学院
- 起草人:
- 杨东拜、张红旗、王槐德、李学京、刘福华
- 出版信息:
- 页数:8页 | 字数:7 千字 | 开本: 大16开
推荐标准
- CB/T 3588-1994 船用法兰非石棉材料垫片 1994-02-01
- GB/T 17615-2015 镍铬硅-镍硅镁热电偶丝 2015-05-15
- GB/T 18391.3-2001 信息技术 数据元的规范与标准化 第3部分:数据元的基本属性 2001-07-16
- GB/T 4060-1983 硅多晶真空区熔基硼检验方法 1983-12-20
- GB 5013.4-1997 额定电压450/750V及以下橡皮绝缘电缆 第4部分:软线和软电缆 1997-10-13
- YS/T 1098-2016 全自动车床专用再生黄铜棒 2016-04-05
- GB/T 12704.2-2009 纺织品 织物透湿性试验方法 第2部分:蒸发法 2009-03-19
- JG/T 3054-1999 单扇平开多功能户门 1999-04-13
- GB/T 34106-2017 桥梁主缆缠绕用S形热镀锌或锌铝合金钢丝 2017-07-31
- GB/T 16895.23-2012 低压电气装置 第6部分:检验 2012-06-29
相似标准推荐
更多>- 1 GB/T 23242-2022 饮食加工设备 电动设备 食物切碎机和搅拌机
- 2 YY 0580-2005 心血管植入物及人工器官 心肺转流系统 动脉管路血液过滤器
- 3 GB/T 4133-2025 机床 莫氏圆锥强制传动
- 4 GB/T 39612-2020 低空数字航摄与数据处理规范
- 5 GB/T 7274-1987 电子管极间电容测试方法
- 6 GB/T 38688-2020 耐蚀合金热轧厚板
- 7 GB/T 28706-2012 无损检测 机械及电气设备红外热成像检测方法
- 8 MT/T 649-1997 煤用喷射式浮选机技术条件
- 9 GB/T 13480-1992 矿物棉制品压缩性能试验方法
- 10 GB 17378.7-2007 海洋监测规范 第7部分:近海污染生态调查和生物监测

关闭预览
