GB/T 20863.4-2007 起重机械 分级 第4部分:臂架起重机
GB/T 20863.4-2007 Cranes—Classification—Part 4:Jib cranes
国家标准
中文简体
现行
页数:8页
|
格式:PDF
基本信息
标准号
GB/T 20863.4-2007
相关服务
仅限个人学习交流使用
标准类型
国家标准
标准状态
现行
中国标准分类号(CCS)
J80 起重机械 分级 第4部分:臂架起重机
国际标准分类号(ICS)
53.020.20
发布日期
2007-03-21
实施日期
2007-08-01
发布单位/组织
中华人民共和国国家质量监督检验检疫总局、中国国家标准化管理委员会
归口单位
全国起重机械标准化技术委员会(SAC/TC 227)
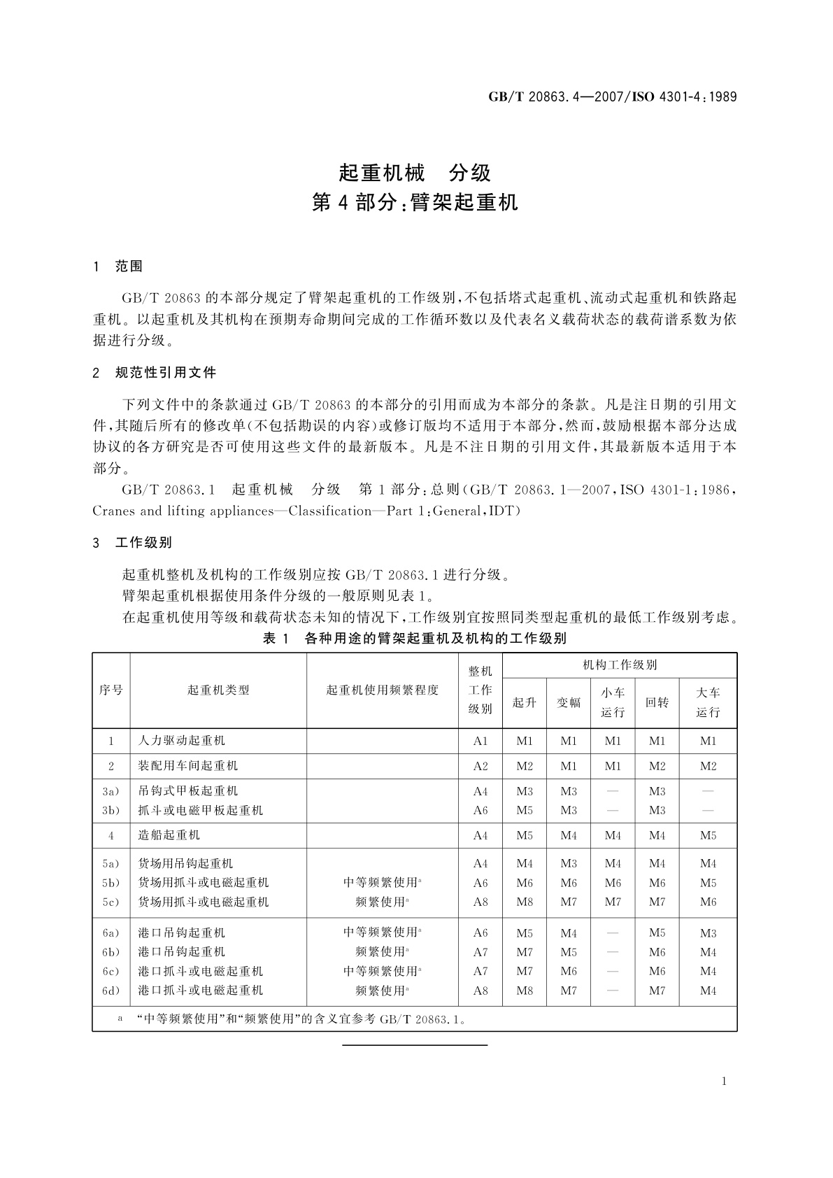
适用范围
-
发布历史
-
2007-08
文前页预览
免费预览已结束,剩余部分可下载查看
研制信息
- 起草单位:
- 北京起重运输机械研究所
- 起草人:
- 何铀
- 出版信息:
- 页数:8页 | 字数:3 千字 | 开本: 大16开
推荐标准
- GB/T 12542-1990 汽车发动机冷却系冷却能力道路试验方法 1990-12-12
- GB/T 17436-1998 船舶危险区域防爆电气设备的选用 1998-07-24
- GB 1886.280-2016 食品安全国家标准 食品添加剂 2-甲基戊酸乙酯 2016-08-31
- GB/T 18771.4-2002 烟草术语 第4部分:质量评价和检测 2002-07-02
- GB/T 39155-2020 金属和合金的腐蚀 海港设施的阴极保护 2020-10-11
- GB/T 10807-2006 软质泡沫聚合材料 硬度的测定(压陷法) 2006-03-10
- LY/T 1612-2023 甲醛释放量检测用1 m3气候箱技术要求 2023-06-19
- GB 10617-1989 食品添加剂 蔗糖脂肪酸酯 (丙二醇法) 1989-03-22
- YY/T 0086-2007 药品冷藏箱 2007-07-02
- GB/T 14028-2018 半导体集成电路 模拟开关测试方法 2018-03-15
相似标准推荐
更多>- 1 GB/T 6609.35-2023 氧化铝化学分析方法和物理性能测定方法 第35部分:比表面积的测定 氮吸附法
- 2 GB/T 17980.46-2000 农药 田间药效试验准则(一)除草剂防治露地果菜类作物地杂草
- 3 GA/T 791-2008 现场指纹信息卡式样
- 4 GB/T 20909-2017 钢门窗
- 5 LY/T 2020-2012 林业科学技术研究课题档案数字化管理规范
- 6 GB/T 25879-2010 鸡蛋蛋清中溶菌酶的测定 分光光度法
- 7 GB/T 34979.1-2017 智能终端软件平台测试规范 第1部分:操作系统
- 8 GB/T 22858-2009 丝绸书
- 9 GB 27953-2020 疫源地消毒剂通用要求
- 10 CJ/T 439-2013 单体浇铸增强尼龙管材和管件

关闭预览
