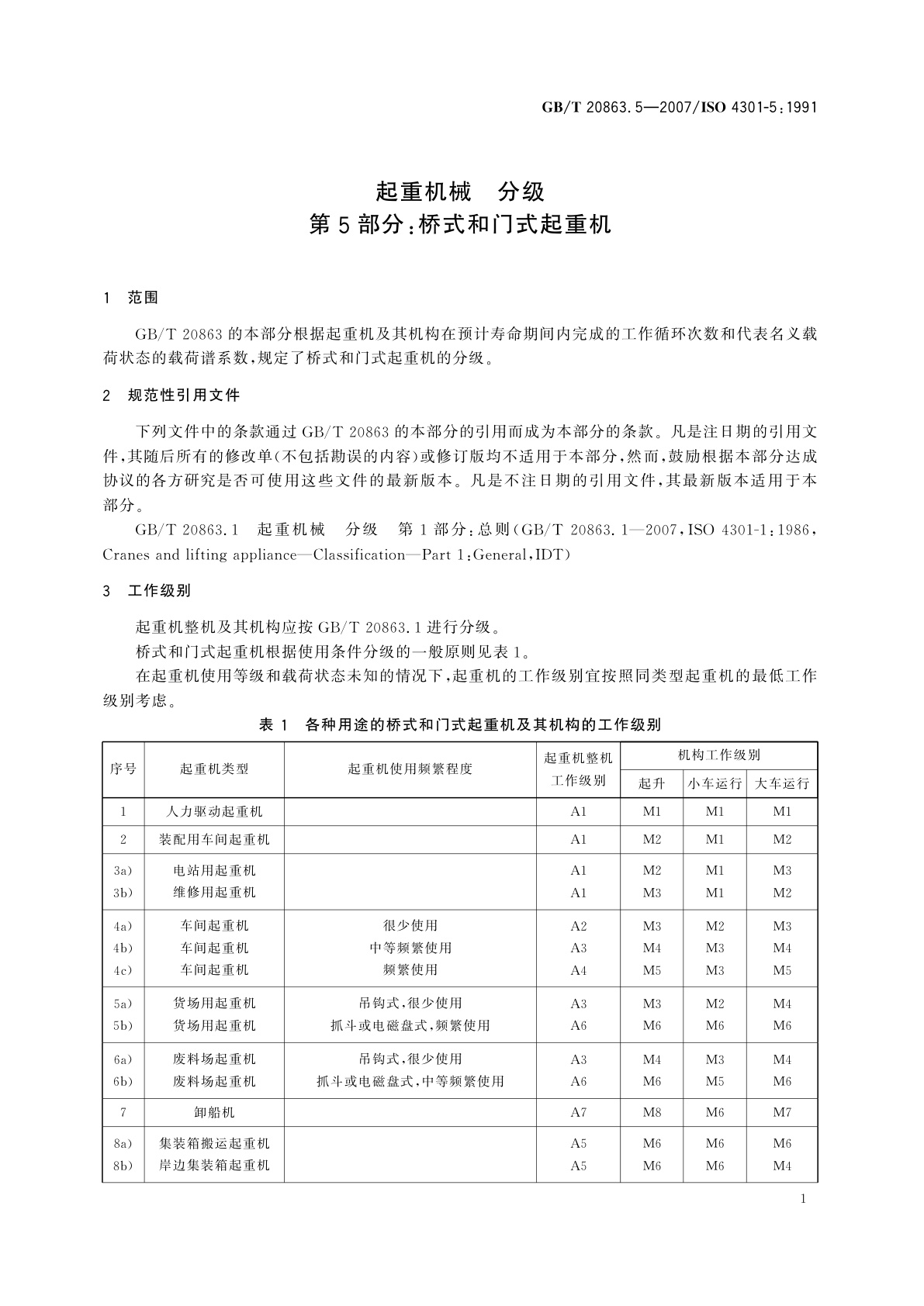
GB/T 20863.5-2007 起重机械 分级 第5部分:式和门式起重机
GB/T 20863.5-2007 Cranes—Classification—Part 5:Overhead travelling and portal bridge cranes
国家标准
中文简体
现行
页数:8页
|
格式:PDF
基本信息
标准号
GB/T 20863.5-2007
相关服务
仅限个人学习交流使用
标准类型
国家标准
标准状态
现行
中国标准分类号(CCS)
J80 起重机械 分级 第5部分:式和门式起重机
国际标准分类号(ICS)
53.020.20
发布日期
2007-03-21
实施日期
2007-08-01
发布单位/组织
中华人民共和国国家质量监督检验检疫总局、国国家标准化管理委员会
归口单位
全国起重机械标准化技术委员会(SAC/TC 227)
适用范围
-
发布历史
-
2007-08
文前页预览
免费预览已结束,剩余部分可下载查看
研制信息
- 起草单位:
- 北京起重运输机械研究所、大连重工·起重集团有限公司
- 起草人:
- 陈璇
- 出版信息:
- 页数:8页 | 字数:5 千字 | 开本: 大16开
推荐标准
- YS/T 948-2014 镓废料 2014-07-09
- GB/T 6670-1997 软质聚氨酯泡沫塑料回弹性能的测定 1997-05-28
- GB/T 7920.10-2019 道路施工与养护设备 稳定土拌和机 术语和商业规格 2019-12-10
- GB/T 18916.16-2014 取水定额 第16部分:电解铝生产 2014-06-09
- GB/T 29607-2013 橡胶制品 镉含量的测定 原子吸收光谱法 2013-07-19
- YY/T 1716-2020 组织工程医疗器械产品 陶瓷和矿物质支架的表征 2020-06-30
- JJF 2091-2024 X、γ辐射个人剂量当量HP(10)监测仪型式评价大纲 2024-02-07
- GB/Z 34603-2017 气体灭火系统 预设计 流量计算方法及验证试验 2017-10-14
- GB/T 16895.10-2001 建筑物电气装置 第4部分:安全防护 第45章:欠电压保护 2001-10-24
- GB/T 4060-1983 硅多晶真空区熔基硼检验方法 1983-12-20
相似标准推荐
更多>- 1 RB/T 314-2017 合格评定 服务认证模式选择与应用指南
- 2 GA 573-2009 警服材料 精梳棉涤混纺染色斜纹布
- 3 GB/T 37467-2019 气象仪器术语
- 4 GB/T 5715-2013 纺织品 色牢度试验 耐酸斑色牢度
- 5 GB/T 28397-2012 煤炭矿区循环经济评价指标及计算方法
- 6 LY/T 1444.6-2015 林区木材生产能耗 第6部分:贮木场生产能源消耗量
- 7 GB 5013.7-1997 额定电压450/750V及以下橡皮绝缘电缆 第7部分:耐热乙烯-乙酸乙烯酯橡皮绝缘电缆
- 8 GB/T 39303-2020 废水处理系统微生物样品前处理通用技术规范
- 9 GB/T 37364.4-2024 陆生野生动物及其栖息地调查技术规程 第4部分:鸟类
- 10 GB/T 26724-2011 一次电池废料

关闭预览
