GB/T 18272.2-2000 工业过程测量和控制 系统评估中系统特性的评定 第2部分:评估方法学
GB/T 18272.2-2000 Industrial-process measurement and control—Evaluation of system properties for the purpose of system assessment—Part 2:Assessment methodology
国家标准
中文简体
现行
页数:16页
|
格式:PDF
基本信息
标准号
GB/T 18272.2-2000
相关服务
仅限个人学习交流使用
标准类型
国家标准
标准状态
现行
中国标准分类号(CCS)
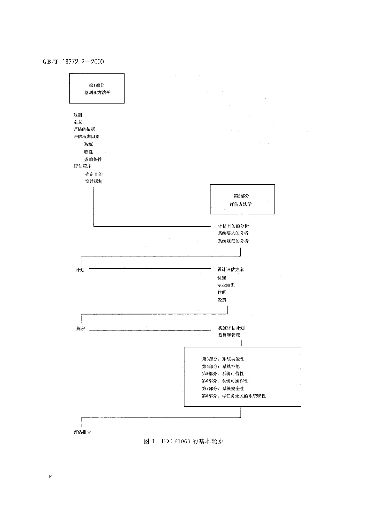
N10 工业过程测量和控制 系统评估中系统特性的评定 第2部分:评估方法学
国际标准分类号(ICS)
25.040
发布日期
2000-12-11
实施日期
2001-08-01
发布单位/组织
国家质量技术监督局
归口单位
全国工业过程测量和控制标准化技术委员会
适用范围
-
发布历史
-
2001-08
文前页预览
免费预览已结束,剩余部分可下载查看
研制信息
- 起草单位:
- 上海工业自动化仪表研究所
- 起草人:
- 吴庆祈、徐晓燕、李明华
- 出版信息:
- 页数:16页 | 字数:24 千字 | 开本: 大16开
推荐标准
- GB/T 1464-2024 夹层结构或芯子密度试验方法 2024-03-15
- GB/T 4103.18-2024 铅及铅合金化学分析方法 第18部分:银、铜、铋、砷、锑、锡、锌、铁、镉、镍、镁、铝、钙、硒和碲含量的测定 电感耦合等离子体质谱法 2024-04-25
- GB/T 46156-2025 连续搬运设备 安全规范 通用规则 2025-08-29
- GB/T 23741-2009 饲料中4种巴比妥类药物的测定 2009-05-12
- NY/T 232.2-1994 制胶设备基础件 筛网 1994-07-02
- GB/T 31442-2015 电子收费 CPU卡数据格式和技术要求 2015-05-15
- GB/T 3631-1983 湿法朱砂技术条件 1983-04-16
- WS/T 92-1996 血中锌原卟啉的血液荧光计测定方法 1997-01-11
- GB/T 31868-2015 D9ing矩阵图码生成器防伪技术条件 2015-09-11
- GB/T 14436-1993 工业产品保证文件 总则 1993-06-10
相似标准推荐
更多>- 1 GB/T 4880.1-2005 语种名称代码 第1部分:2字母代码
- 2 GB 29923-2013 食品安全国家标准 特殊医学用途配方食品良好生产规范
- 3 GB/T 38364.3-2019 园林机械 以内燃机为动力的草坪修剪机安全要求 第3部分:坐骑式草坪修剪机
- 4 GB/T 38555-2020 信息技术 大数据 工业产品核心元数据
- 5 GB/T 27476.4-2014 检测实验室安全 第4部分:非电离辐射因素
- 6 GB/T 42042-2022 空间站坐标系
- 7 GB/T 41011-2021 旅游景区可持续发展指南
- 8 GB/T 18607-2001 抽油泵及其组件规范
- 9 GB/T 27476.1-2014 检测实验室安全 第1部分:总则
- 10 GB/T 5069.2-2001 镁质及镁铝(铝镁)质耐火材料化学分析方法 钼蓝光度法测定二氧化硅量

关闭预览
