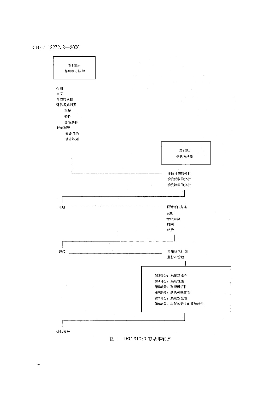
GB/T 18272.3-2000 工业过程测量和控制 系统评估中系统特性的评定 第3部分:系统功能性评估
GB/T 18272.3-2000 Industrial-process measurement and control—Evaluation of system properties for the purpose of system assessment—Part 3:Assessment of system functionality
国家标准
中文简体
现行
页数:24页
|
格式:PDF
基本信息
标准号
GB/T 18272.3-2000
相关服务
仅限个人学习交流使用
标准类型
国家标准
标准状态
现行
中国标准分类号(CCS)
N10 工业过程测量和控制 系统评估中系统特性的评定 第3部分:系统功能性评估
国际标准分类号(ICS)
25.040
发布日期
2000-12-11
实施日期
2001-08-01
发布单位/组织
国家质量技术监督局
归口单位
全国工业过程测量和控制标准化技术委员会
适用范围
-
发布历史
-
2001-08
文前页预览
免费预览已结束,剩余部分可下载查看
研制信息
- 起草单位:
- 上海工业自动化仪表研究所
- 起草人:
- 吴庆祈、徐晓燕、李明华
- 出版信息:
- 页数:24页 | 字数:39 千字 | 开本: 大16开
推荐标准
- LY/T 1575-2000 汽车车厢底板用竹篾胶合板 2000-03-24
- GB/T 3428-2012 架空绞线用镀锌钢线 2012-12-31
- GB/T 9733-1988 化学试剂 羰基化合物测定通用方法 1988-09-05
- GB/T 9061-2025 金属切削机床 通用技术规范 2025-10-05
- GB/T 14331-2025 自动卷簧机 精度 2025-10-31
- GB/T 22527-2008 文物保护单位标志 2008-11-03
- GB/T 37052-2018 光伏建筑一体化(BIPV)组件电池额定工作温度测试方法 2018-12-28
- GB/T 7962.8-1987 无色光学玻璃测试方法 气泡度检验方法 1987-05-25
- GB/T 23110-2008 投光灯具光度测试 2008-12-30
- GB/T 9102-2003 锦纶6轮胎浸胶帘子布 2003-11-10
相似标准推荐
更多>- 1 GB/T 29613.1-2013 橡胶 裂解气相色谱分析法 第1部分:聚合物(单一及并用)的鉴定
- 2 GB/T 19711-2021 导航地理数据模型与交换格式
- 3 GB/T 14849.10-2016 工业硅化学分析方法 第10部分:汞含量的测定原子荧光光谱法
- 4 GB/T 26958.28-2020 产品几何技术规范(GPS) 滤波 第28部分:轮廓滤波器 端部效应
- 5 GB/T 34308.2-2017 体育信息分类与代码 第2部分:运动竞赛赛事代码
- 6 GB/T 14110-1993 闸流管与充气整流管总规范(可供认证用)
- 7 WS 507-2016 软式内镜清洗消毒技术规范
- 8 LY/T 2311-2019 青钱柳育苗技术规程
- 9 NB/T 11644-2024 固体生物质燃料中碳氢测定方法 电量重量法
- 10 GB/T 20871.61-2013 有机发光二极管显示器 第6-1部分:光学和光电参数测试方法

关闭预览
