JJF 2315-2025 光电型太阳辐照度测试仪校准规范
JJF 2315-2025 Calibration Specification for Photoelectric Solar Irradiance Testers
中文简体
即将实施
页数:20页
|
格式:PDF
基本信息
标准号
JJF 2315-2025
相关服务
仅限个人学习交流使用
标准类型
标准状态
即将实施
中国标准分类号(CCS)
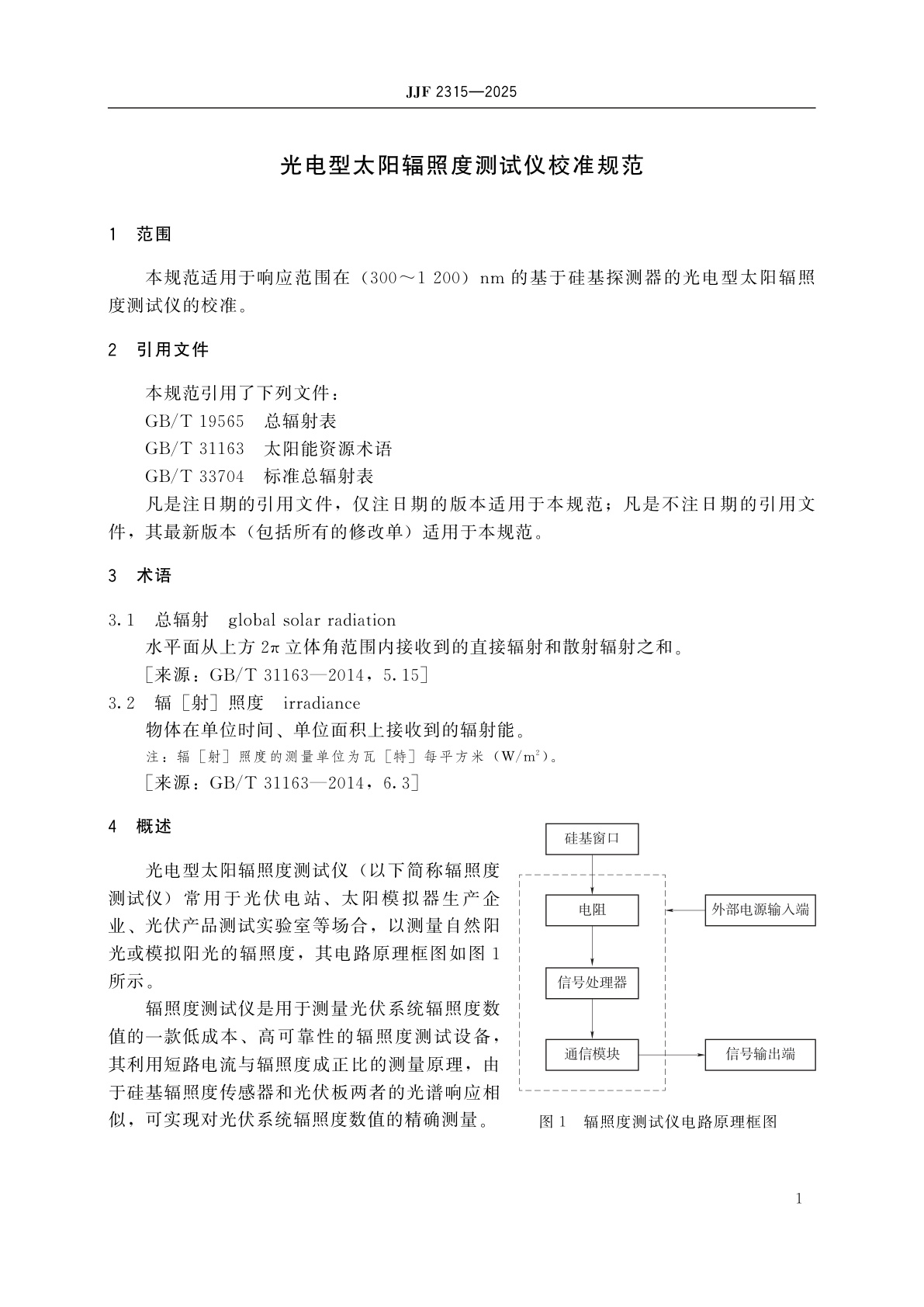
光电型太阳辐照度测试仪校准规范
国际标准分类号(ICS)
发布日期
2025-09-08
实施日期
2026-03-08
发布单位/组织
国家市场监督管理总局
归口单位
全国光伏专用计量器具计量技术委员会
适用范围
-
发布历史
-
2026-03
文前页预览
免费预览已结束,剩余部分可下载查看
研制信息
- 起草单位:
- 福建省计量科学研究院、中国计量科学研究院
- 起草人:
- 杨爱军、陈彩云、张俊超
- 出版信息:
- 页数:20页 | 字数:22 千字 | 开本: 大16开
推荐标准
- GB/T 9443-2007 铸钢件渗透检测 2007-08-23
- GB/T 6183.2-2000 非金属嵌件六角法兰面锁紧螺母 细牙 2000-09-26
- LY/T 1067-1992 膏状强化松香施胶剂 1992-09-09
- GB/T 40572-2021 多屏互动 基于远程网络的终端间互动技术要求 2021-10-11
- GB/T 10574.9-2003 锡铅焊料化学分析方法 铝量的测定 2003-03-11
- GB/T 39930-2021 普通照明用有机发光二极管(OLED)面板 性能要求 2021-03-09
- HY/T 264-2018 海洋石油勘探开发生活污水 化学需氧量的测定 硝酸银屏蔽-重铬酸盐氧化法 2018-07-30
- GB/T 7629-1987 谷物维生素B2测定方法 1987-03-04
- GB/T 29268.2-2012 信息技术 生物特征识别性能测试和报告 第2部分:技术与场景评价的测试方法 2012-12-31
- GB/T 12996-1991 电动轮椅车 1991-06-19
相似标准推荐
更多>- 1 GB/T 38826-2020 IPTV媒体交付系统技术要求 总体要求
- 2 LY/T 2616-2016 生物防火林带经营管护技术规程
- 3 GB/T 32934-2016 全球热带气旋中文名称
- 4 JJF 1529-2015 细菌内毒素分析仪校准规范
- 5 GB/T 19661.1-2005 核仪器及系统安全要求 第1部分:通用要求
- 6 GB/T 17816-2025 饲料中总抗坏血酸的测定
- 7 GB/T 7702.10-1997 煤质颗粒活性炭试验方法 防护时间的测定
- 8 GB/T 16867-1997 聚苯乙烯和丙烯腈-丁二烯-苯乙烯树脂中残留苯乙烯单体的测定 气相色谱法
- 9 GB/T 34076-2017 现场设备工具(FDT)/设备类型管理器(DTM)和电子设备描述语言(EDDL)的互操作性规范
- 10 GB/T 46398-2025 失重秤

关闭预览
