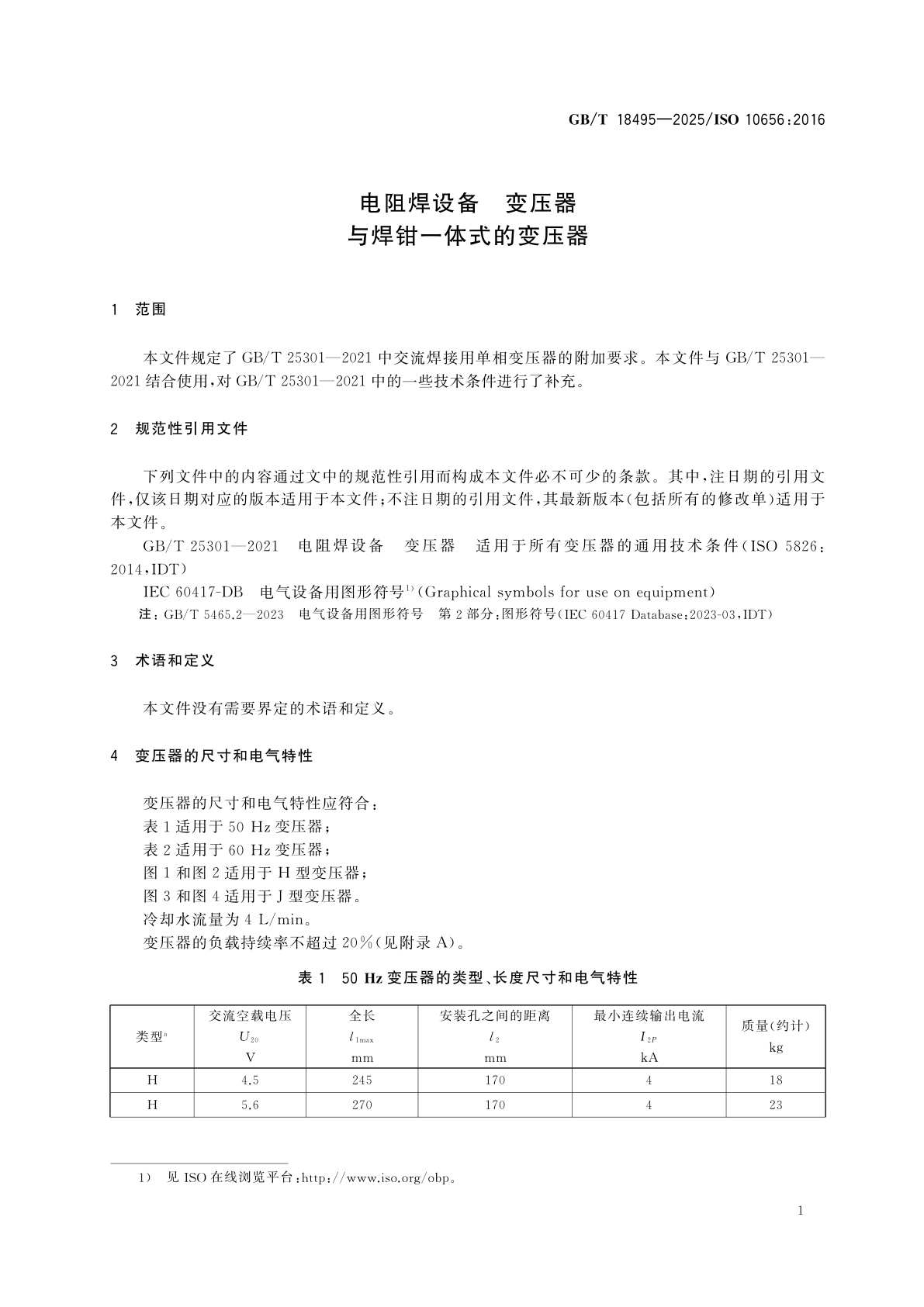
GB/T 18495-2025 电阻焊设备 变压器 与焊钳一体式的变压器
GB/T 18495-2025 Resistance welding equipment—Transformers—Integrated transformers for welding guns
国家标准
中文简体
即将实施
页数:20页
|
格式:PDF
基本信息
标准号
GB/T 18495-2025
相关服务
仅限个人学习交流使用
标准类型
国家标准
标准状态
即将实施
中国标准分类号(CCS)
J64 电阻焊设备 变压器 与焊钳一体式的变压器
国际标准分类号(ICS)
25.160.30
发布日期
2025-08-01
实施日期
2026-02-01
发布单位/组织
国家市场监督管理总局、国家标准化管理委员会
归口单位
全国电焊机标准化技术委员会(SAC/TC 70)
适用范围
-
发布历史
-
2002-06
-
2026-02
文前页预览
免费预览已结束,剩余部分可下载查看
研制信息
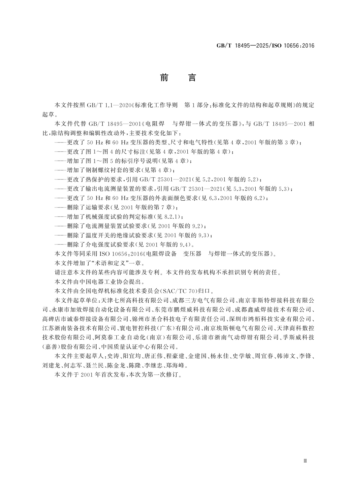
- 起草单位:
- 天津七所高科技有限公司、成都三方电气有限公司、南京菲斯特焊接科技有限公司、永康市加效焊接自动化设备有限公司、东莞市鹏煜威科技有限公司、成都鑫威焊接技术有限公司、高碑店市诚泰焊接设备有限公司、锦州市圣合科技电子有限责任公司、深圳市鸿栢科技实业有限公司、江苏浙南装备技术有限公司、寰电智控科技(广东)有限公司、南京埃斯顿电气有限公司、天津商科数控技术股份有限公司、阿莫泰工业自动化(南京)有限公司、乐清市浙南气动焊钳有限公司、孚斯威科技(嘉善)股份有限公司、中国质量认证中心有限公司
- 起草人:
- 史涛、阳宜均、唐正伟、程豪建、金建国、杨永佳、史学敏、周宜春、韩沛文、李锋、刘建龙、何志军、聂兰民、陈金龙、陈隆、李继忠、郑海峰
- 出版信息:
- 页数:20页 | 字数:21 千字 | 开本: 大16开
推荐标准
- GB/T 10810.5-2025 眼镜镜片 第5部分:表面耐磨试验方法 2025-02-28
- GB/T 14854.1-1993 广播录像磁带测量方法 1993-12-30
- GB/T 24532-2009 微米级羰基铁粉 2009-10-30
- GB/T 45083-2024 再生资源分拣中心建设和管理规范 2024-11-28
- GB/T 271-1997 滚动轴承 分类 1997-07-25
- GB/T 18216.3-2021 交流1 000 V和直流1 500 V及以下低压配电系统电气安全 防护措施的试验、测量或监控设备 第3部分:环路阻抗 2021-05-21
- GB/T 6847-1995 照相胶片和相纸卷曲度的测定 1995-12-20
- GA/T 1081-2020 安全防范系统维护保养规范 2020-05-26
- GB/T 18476-2001 流体输送用聚烯烃管材 耐裂纹扩展的测定切口管材裂纹慢速增长的试验方法(切口试验) 2001-10-24
- SB/T 10444-2007 商贸企业信用管理技术规范 2007-12-28
相似标准推荐
更多>- 1 GB/T 7920.10-2006 道路施工与养护设备 稳定土拌和机 术语和商业规格
- 2 GB/T 26257-2010 手柄电话助听器耦合技术要求和测量方法
- 3 GB/T 11848.8-1989 铀矿石浓缩物中水分的测定 110℃下失重法
- 4 GB/T 712-2022 船舶及海洋工程用结构钢
- 5 SH/T 1485.1-1995 工业用二乙烯苯
- 6 GB/T 5989-1998 耐火制品荷重软化温度试验方法 示差-升温法
- 7 GB/T 1504-2024 铸铁轧辊
- 8 GA 782.2-2008 指纹信息应用交换接口规范 第2部分:指纹信息状态交换接口
- 9 GB/T 41002-2022 儿童箱包通用技术规范
- 10 GB/T 20643.2-2008 特殊环境条件 环境试验方法 第2部分:人工模拟试验方法及导则 电工电子产品(含通信产品)

关闭预览
