YS/T 820.23-2012 红土镍矿化学分析方法 第23部分:钴、铁、镍、磷、氧化铝、氧化钙、氧化铬、氧化镁、氧化锰、二氧化硅和二氧化钛量的测定 波长色散X射线荧光光谱法
YS/T 820.23-2012 Methods for chemical analysis of laterite nickel ores—Part 23:Determination of cobalt,iron,nickel,phosphorus,aluminium oxide,calcium oxide,chromium oxide,magnesium oxide,manganese oxide,silicon dioxide and titanium dioxide content—Wavelength dispersive X-ray fluorescence spectrometry
行业标准
中文简体
现行
页数:12页
|
格式:PDF
基本信息
标准号
YS/T 820.23-2012
相关服务
仅限个人学习交流使用
标准类型
行业标准
标准状态
现行
中国标准分类号(CCS)
D04 红土镍矿化学分析方法 第23部分:钴、铁、镍、磷、氧化铝、氧化钙、氧化铬、氧化镁、氧化锰、二氧化硅和二氧化钛量的测定 波长色散X射线荧光光谱法
国际标准分类号(ICS)
73.060
发布日期
2012-11-07
实施日期
2013-03-01
发布单位/组织
中华人民共和国工业和信息化部
归口单位
全国有色金属标准化技术委员会(SAC/TC 243)
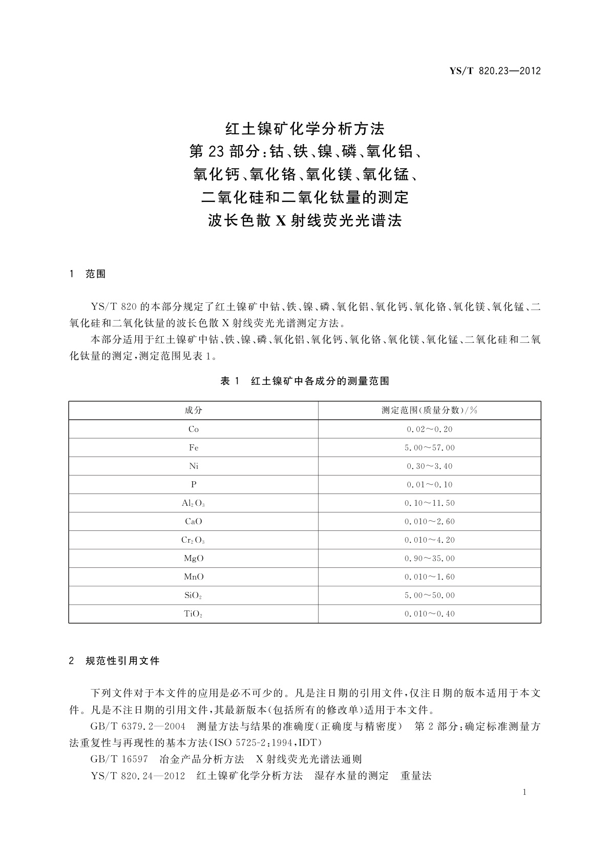
适用范围
-
发布历史
-
2013-03
文前页预览
免费预览已结束,剩余部分可下载查看
研制信息
- 起草单位:
- 北京矿冶研究总院、中华人民共和国鲅鱼圈出入境检验检疫局、金川有色集团公司、中华人民共和国宁波出入境检验检疫局
- 起草人:
- 张建波、林力、褚宁、侯晋、朱嘉宇、李卫刚、窦怀智、陈少鸿、侯建国
- 出版信息:
- 页数:12页 | 字数:17 千字 | 开本: 大16开
推荐标准
- GB/T 16677-1996 报警图像信号有线传输装置 1996-12-18
- NB/T 10531.1-2021 悬臂式掘进机节能技术方法 第1部分:纵轴式掘进机 2021-01-07
- YY/T 0179-2005 丁字式开口器 2005-07-18
- GB/T 36644-2018 信息安全技术 数字签名应用安全证明获取方法 2018-09-17
- YS/T 239.6-2010 三硫化二锑化学分析方法 第6部分:铁量的测定 邻二氮杂菲分光光度法 2010-11-22
- JJF 1249-2010 放射性溶液校准规范 2010-05-11
- GB/T 23331-2012 能源管理体系 要求 2012-12-31
- GB/T 37546-2019 无人值守变电站监控系统技术规范 2019-06-04
- GB/T 38924.4-2020 民用轻小型无人机系统环境试验方法 第4部分:温度和高度试验 2020-07-21
- GB/T 17626.2-2006 电磁兼容 试验和测量技术 静电放电抗扰度试验 2006-12-19
相似标准推荐
更多>- 1 GB/T 32135-2015 区域旱情等级
- 2 GB/T 43503-2023 天然气 氧气含量的测定 电化学法
- 3 GB/T 12669-1990 半导体变流串级调速装置总技术条件
- 4 GB/T 351-1995 金属材料电阻系数测量方法
- 5 GB/T 11048-2008 纺织品 生理舒适性 稳态条件下热阻和湿阻的测定
- 6 GB/T 85-2018 方头长圆柱端紧定螺钉
- 7 GB/T 25758.2-2010 无损检测 工业X射线系统焦点特性 第2部分:针孔照相机射线照相方法
- 8 GB/T 38757-2020 设施农业小气候观测规范 日光温室和塑料大棚
- 9 GB/T 17980.146-2004 农药 田间药效试验准则(二)第146部分:植物生长调节剂提高苹果果形指数试验
- 10 GM/T 0125.1-2022 JSON Web密码应用语法规范 第1部分:算法标识

关闭预览
