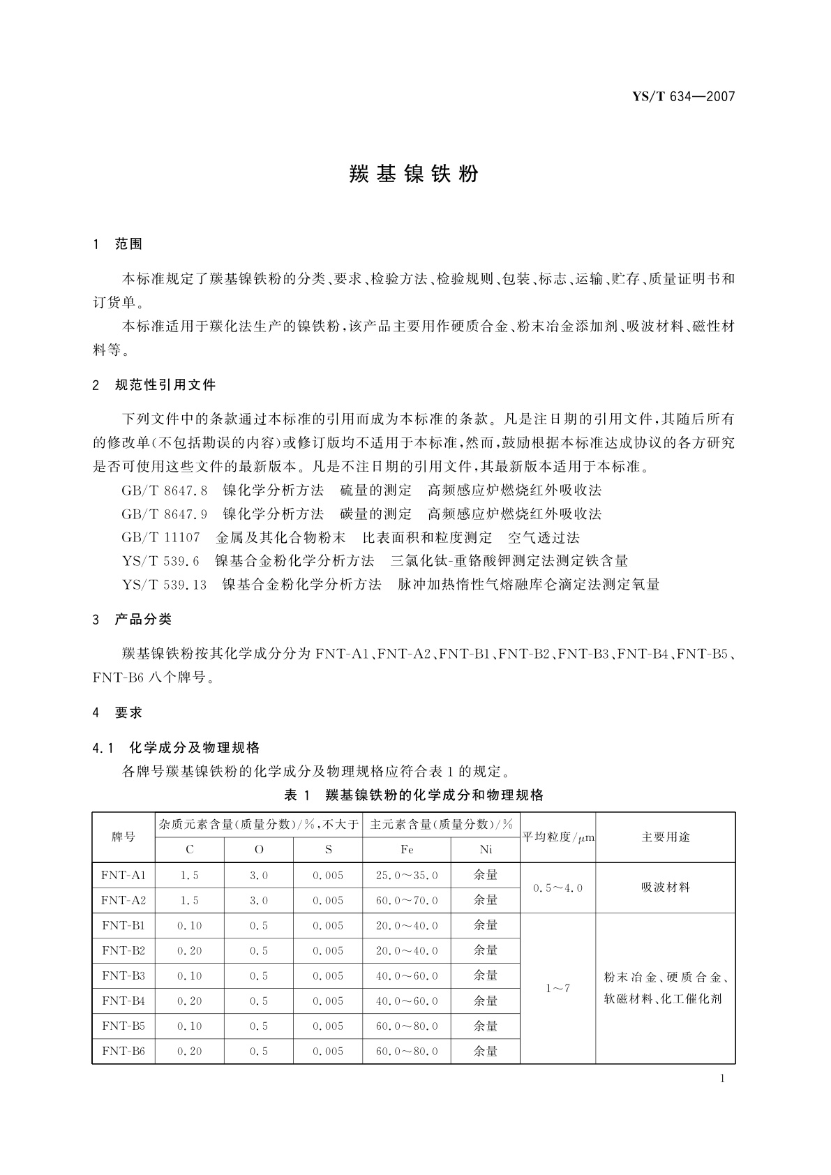
YS/T 634-2007 羰基镍铁粉
YS/T 634-2007 Ferronickel carbonyl powder
行业标准
中文简体
现行
页数:8页
|
格式:PDF
基本信息
标准号
YS/T 634-2007
相关服务
仅限个人学习交流使用
标准类型
行业标准
标准状态
现行
中国标准分类号(CCS)
H62 羰基镍铁粉
国际标准分类号(ICS)
77.150.40
发布日期
2007-04-13
实施日期
2007-10-01
发布单位/组织
中华人民共和国国家发展和改革委员会
归口单位
全国有色金属标准化技术委员会
适用范围
-
发布历史
-
2007-10
文前页预览
免费预览已结束,剩余部分可下载查看
研制信息
- 起草单位:
- 金川集团有限公司
- 起草人:
- 于晓霞、林秀英
- 出版信息:
- 页数:8页 | 字数:7 千字 | 开本: 大16开
推荐标准
- LY/T 1584-2000 热压机维修规则 2000-11-10
- FZ/T 13056-2021 涤粘混纺色纺弹力布 2021-08-21
- GB/T 45308-2025 轨道交通 机车车辆 网络时间同步技术要求 2025-02-28
- GB/T 17394.3-2012 金属材料 里氏硬度试验 第3部分:标准硬度块的标定 2012-12-31
- GB/T 12604.3-2005 无损检测 术语 渗透检测 2005-06-08
- GB/T 25932-2025 铸造高温合金 母合金 等轴晶 2025-08-29
- GB/T 16989-1997 土工布 接头/接缝宽条拉伸试验方法 1997-09-15
- GB/T 12000-2017 塑料 暴露于湿热、水喷雾和盐雾中影响的测定 2017-12-29
- WB/T 1118-2022 数字化仓库基本要求 2022-06-16
- GB/T 14093.5-1997 机械产品环境技术要求 干热环境用 1997-12-30
相似标准推荐
更多>- 1 GB 12021.2-2025 家用电冰箱耗电量限定值及能效等级
- 2 LY/T 3388-2024 植物新品种特异性、一致性、稳定性测试指南 柽柳属
- 3 GB/T 30268.1-2013 信息技术 生物特征识别应用程序接口(BioAPI)的符合性测试 第1部分:方法和规程
- 4 GB 5413.22-2010 食品安全国家标准 婴幼儿食品和乳品中磷的测定
- 5 JJG 98-2019 机械天平
- 6 GB/T 38401-2019 皮革和毛皮 化学试验 二甲基甲酰胺含量的测定
- 7 SC/T 8103-1994 钢丝网水泥海洋渔船检验规程
- 8 GB/T 35177-2017 海上生产平台基本上部设施安全系统的分析、设计、安装和测试的推荐作法
- 9 GB/T 38102-2019 湿法磷酸及磷肥生产中氟硅酸废液处理处置方法
- 10 GB/T 14733.2-2008 电信术语 传输线和波导

关闭预览
