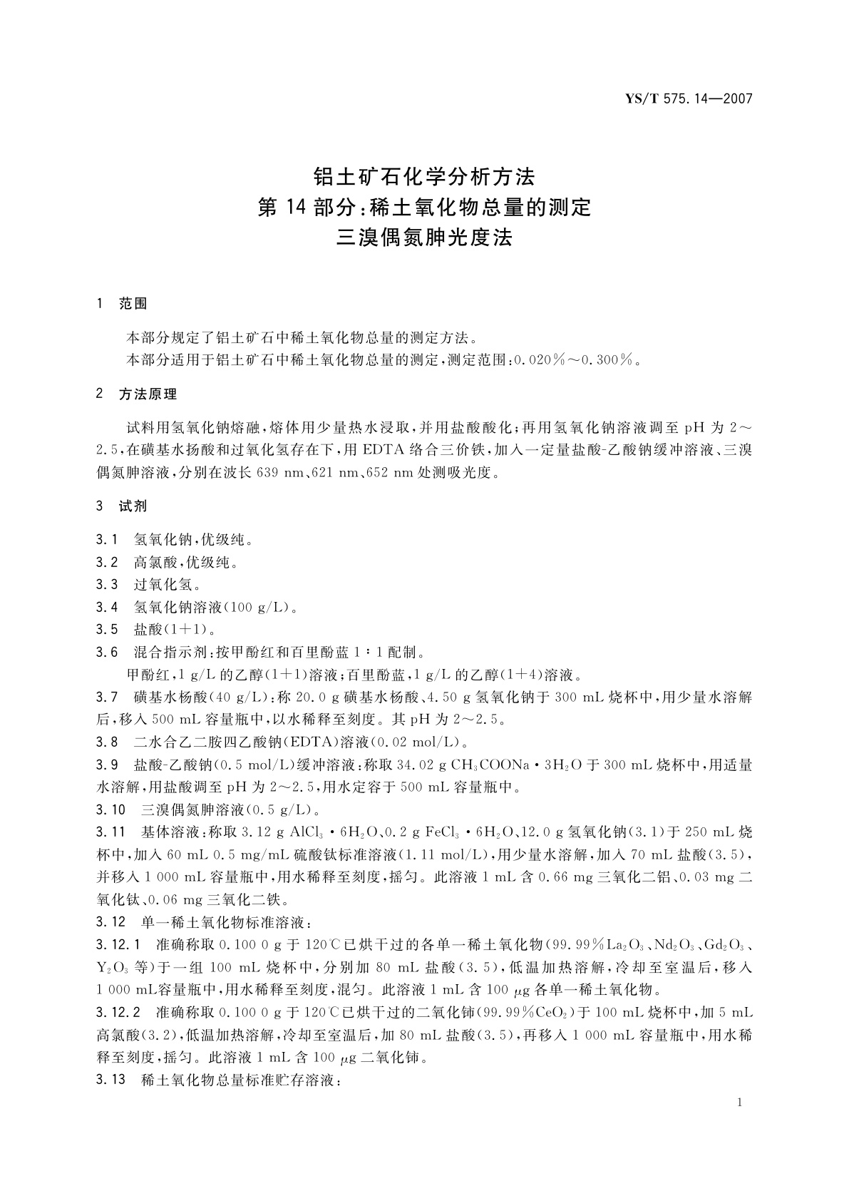
YS/T 575.14-2007 铝土矿石化学分析方法 第14部分:稀土氧化物总量的测定 三溴偶氮胂光度法
YS/T 575.14-2007 Methods for chemical analysis of bauxite—Part 14:Determination the total content of rare earth oxide—Tribromo-arsenazo photometric method
行业标准
中文简体
被代替
页数:8页
|
格式:PDF
基本信息
标准号
YS/T 575.14-2007
相关服务
仅限个人学习交流使用
标准类型
行业标准
标准状态
被代替
中国标准分类号(CCS)
Q52 铝土矿石化学分析方法 第14部分:稀土氧化物总量的测定 三溴偶氮胂光度法
国际标准分类号(ICS)
71.100.10
发布日期
2007-11-14
实施日期
2008-05-01
发布单位/组织
国家发展和改革委员会
归口单位
全国有色金属标准化技术委员会
适用范围
-
发布历史
-
2008-05
文前页预览
免费预览已结束,剩余部分可下载查看
研制信息
- 起草单位:
- 中国铝业股份有限公司郑州研究院
- 起草人:
- 梁倩、任联营、李春潮、黄健、王书勤、白文静
- 出版信息:
- 页数:8页 | 字数:7 千字 | 开本: 大16开
推荐标准
- GB/T 20961-2018 单绳缠绕式矿井提升机 2018-03-15
- FZ/T 52010-2009 再生涤纶短纤维 2009-11-17
- GB/T 34312-2017 雷电灾害应急处置规范 2017-09-07
- GB/T 39178-2020 工业园区循环产业链优化导则 2020-10-11
- GB 16388-1996 外照射亚急性放射病诊断标准及处理原则 1996-05-23
- GB/T 36297-2018 光学遥感载荷性能外场测试评价指标 2018-06-07
- SB/T 10578-2010 洋葱流通规范 2010-12-21
- MT 279-1994 矿井空气中有害气体氮氧化物测定方法(检测管法) 1992-05-01
- GB/T 10963.2-2020 电气附件 家用及类似场所用过电流保护断路器 第2部分:用于交流和直流的断路器 2020-11-19
- NB/T 10744-2021 选煤用浮选药剂安全使用管理要求 2021-11-16
相似标准推荐
更多>- 1 GB/T 18204.2-2025 公共场所卫生检验方法 第2部分:化学性指标
- 2 JJF 1338-2012 相控阵超声探伤仪校准规范
- 3 GB/T 35598-2022 硼硅酸盐玻璃压制耐热器具
- 4 GB/T 20518-2018 信息安全技术 公钥基础设施 数字证书格式
- 5 GB/T 18115.10-2006 稀土金属及其氧化物中稀土杂质化学分析方法 钬中镧、铈、镨、钕、钐、铕、钆、铽、镝、铒、铥、镱、镥和钇量的测定
- 6 JJF 1344-2012 气体标准物质研制(生产)通用技术要求
- 7 GB/T 4133-1984 莫氏圆锥的强制传动型式及尺寸
- 8 GB 6280-1986 25~1000MHz陆地移动通信网的容量系列及频道配置
- 9 GB/T 7706-2008 凸版装潢印刷品
- 10 GB/T 32829-2016 装备检维修过程射频识别技术应用规范

关闭预览
