YC/T 12.7-2006 烟草机械 产品工艺文件 第7部分:编号方法
YC/T 12.7-2006 Tobacco machinery—Products technological documentation—Part 7:Numbering method
行业标准
中文简体
现行
页数:8页
|
格式:PDF
基本信息
标准号
YC/T 12.7-2006
相关服务
仅限个人学习交流使用
标准类型
行业标准
标准状态
现行
中国标准分类号(CCS)
X94 烟草机械 产品工艺文件 第7部分:编号方法
国际标准分类号(ICS)
65.160
发布日期
2006-02-23
实施日期
2006-03-01
发布单位/组织
国家烟草专卖局
归口单位
全国烟草标准化技术委员会(TC144)
适用范围
-
发布历史
-
2006-03
文前页预览
免费预览已结束,剩余部分可下载查看
研制信息
- 起草单位:
- 常德烟草机械有限责任公司、中国烟草机械集团公司技术中心
- 起草人:
- 彭文莉、胡淑云、龚美华
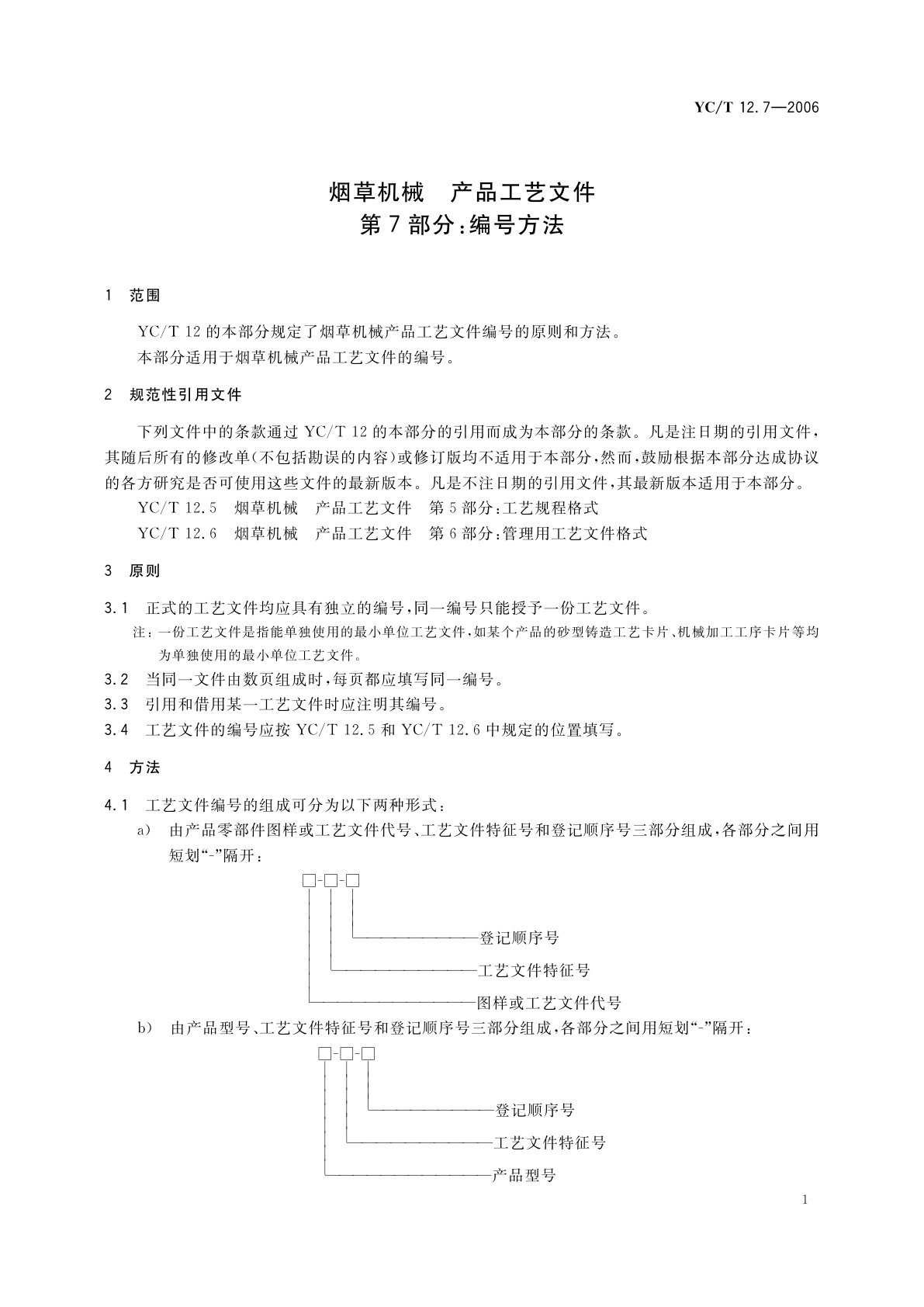
- 出版信息:
- 页数:8页 | 字数:9 千字 | 开本: 大16开
推荐标准
- GB/T 21976.1-2008 建筑火灾逃生避难器材 第1部分:配备指南 2008-06-04
- GB 10355-1989 食品添加剂 乳化香精 1989-02-22
- CB/T 3784-1996 木材产品物资分类与代码 1996-12-23
- GB/T 6492-1986 航天用标准太阳电池 1986-06-18
- GB/T 36908-2018 染料产品中致敏染料的限量和测定 2018-12-28
- GB/T 43907.1-2024 农林拖拉机和机械 拖拉机与机具间的摄像头接口 第1部分:模拟摄像头接口 2024-04-25
- GB 10328-1989 车间空气中石墨粉尘卫生标准 1989-02-27
- GB/T 17680.8-2025 核电厂应急准备与响应准则 第8部分:场内核应急预案与执行程序 2025-10-05
- GB/T 32127-2015 需求响应效果监测与综合效益评价导则 2015-10-09
- JG/T 249-2009 混凝土抗渗仪 2009-04-20
相似标准推荐
更多>- 1 YY/T 0090-2014 子宫刮匙
- 2 GB/T 9851.5-2008 印刷技术术语 第5部分:凹版印刷术语
- 3 GB/T 18916.16-2014 取水定额 第16部分:电解铝生产
- 4 GB/T 26235-2010 信息技术 信息处理用蒙古文词语标记
- 5 JG/T 462-2014 平开门和推拉门电动开门机
- 6 GB/T 18932.24-2005 蜂蜜中呋喃它酮、呋喃西林、呋喃妥因和呋喃唑酮代谢物残留量的测定方法 液相色谱-串联质谱法
- 7 JJF 2135-2024 物理吸附仪校准规范
- 8 GB/T 14674-1993 牛奶中碘-131的分析方法
- 9 GB/T 18669-2012 船用锚链圆钢
- 10 GB/T 19864.1-2013 体视显微镜 第1部分:普及型体视显微镜

关闭预览
