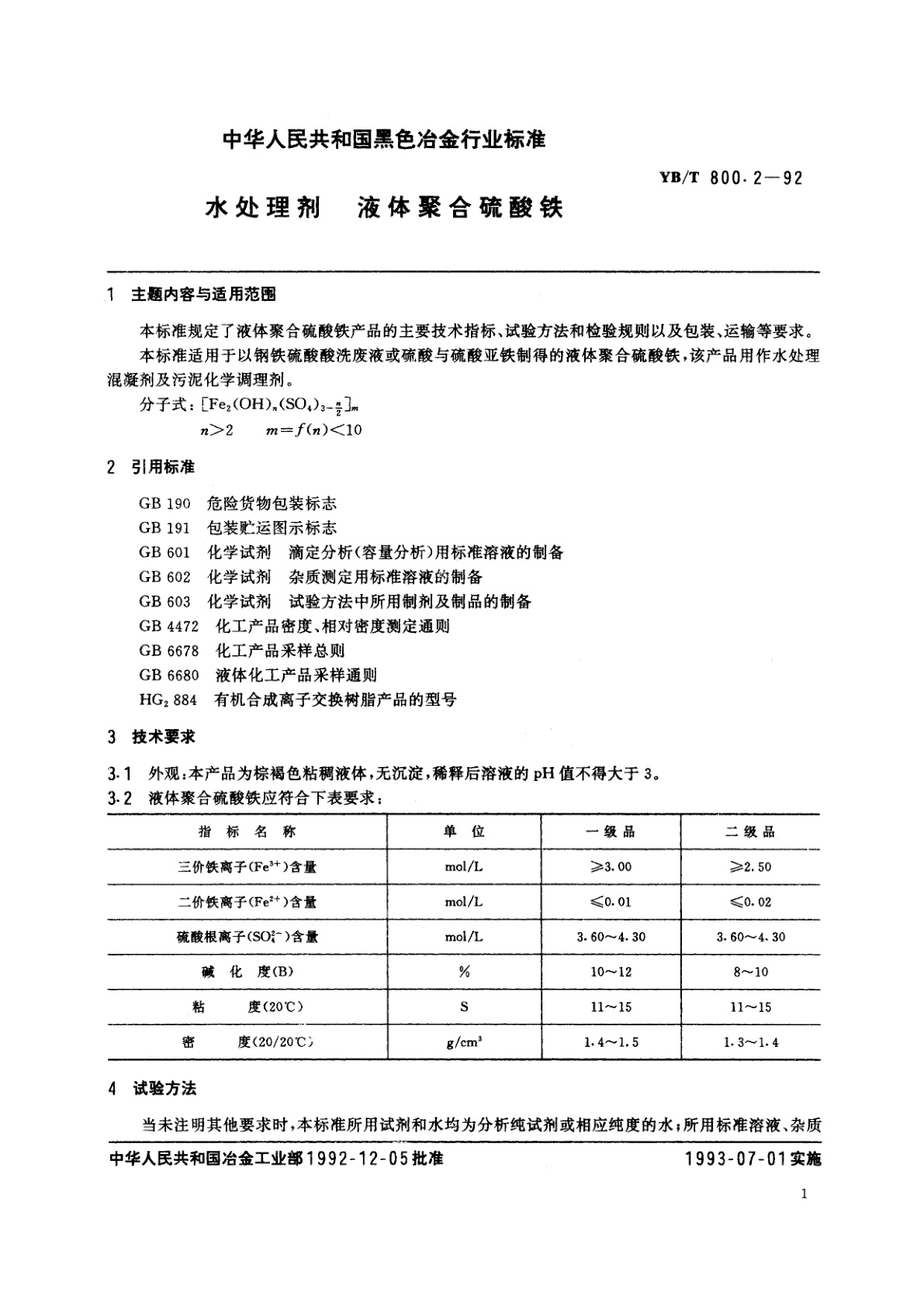
YB/T 800.2-1992 水处理剂 液体聚合硫酸铁
YB/T 800.2-1992
行业标准
中文简体
被代替
页数:8页
|
格式:PDF
基本信息
标准号
YB/T 800.2-1992
相关服务
仅限个人学习交流使用
标准类型
行业标准
标准状态
被代替
中国标准分类号(CCS)
水处理剂 液体聚合硫酸铁
国际标准分类号(ICS)
发布日期
1992-12-05
实施日期
1993-07-01
发布单位/组织
中华人民共和国冶金工业部
归口单位
适用范围
-
发布历史
-
1993-07
文前页预览
免费预览已结束,剩余部分可下载查看
研制信息
- 起草单位:
- 冶金部建筑研究总院
- 起草人:
- 张英香、胡德录
- 出版信息:
- 页数:8页 | 字数:12 千字 | 开本: 大16开
推荐标准
- GB 24786-2009 一次性使用聚氯乙烯医用检查手套 2009-12-15
- GB/T 17943-2025 大地天文测量规范 2025-05-30
- GB/T 5796.4-2022 梯形螺纹 第4部分:公差 2022-03-09
- GB/T 31082-2025 展览会数据审核规范 2025-05-30
- GB/T 18643-2021 鸡马立克氏病诊断技术 2021-04-30
- FZ/T 13003-1992 鞋用棉本色帆布 1992-12-09
- GB/T 43223-2023 空间物体轨道数据规范 2023-09-07
- GB/T 28893-2024 表面化学分析 俄歇电子能谱和X射线光电子能谱 测定峰强度的方法和报告结果所需的信息 2024-03-15
- GB/T 33177-2016 国家基本比例尺地图1∶5 000 1∶10 000地形图 2016-10-13
- GB/T 34802-2017 农业社会化服务 土地托管服务规范 2017-11-01
相似标准推荐
更多>- 1 GB/T 24338.2-2018 轨道交通 电磁兼容 第2部分:整个轨道系统对外界的发射
- 2 GB/T 18268.22-2025 测量、控制和实验室用的电设备 电磁兼容性要求 第22部分:特殊要求 低压配电系统用便携式试验、测量和监控设备的试验配置、工作条件和性能判据
- 3 GA 61-2010 固定灭火系统驱动、控制装置通用技术条件
- 4 GB/T 31953-2015 企业信用评估报告编制指南
- 5 GB/T 10125-2012 人造气氛腐蚀试验 盐雾试验
- 6 GB/T 42850-2023 1275 MPa MJ螺纹螺栓
- 7 GB/T 19480-2009 肉与肉制品术语
- 8 GB/T 23404-2009 地理标志产品 红河灯盏花
- 9 GB/T 7187.3-2001 运输船舶燃油消耗量 内河船舶计算方法
- 10 FZ/T 91018-1996 纺织机械渐开线圆柱齿轮加工工艺规范

关闭预览
