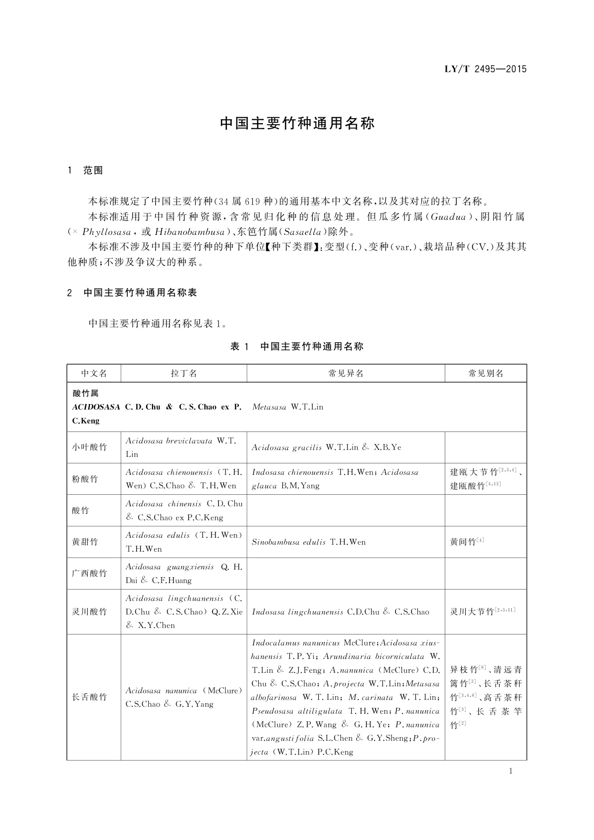
LY/T 2495-2015 中国主要竹种通用名称
LY/T 2495-2015 General name of main bamboo species in China
行业标准
中文简体
废止
页数:60页
|
格式:PDF
基本信息
标准号
LY/T 2495-2015
相关服务
仅限个人学习交流使用
标准类型
行业标准
标准状态
废止
中国标准分类号(CCS)
B60 中国主要竹种通用名称
国际标准分类号(ICS)
01.040.65
发布日期
2015-10-19
实施日期
2016-01-01
发布单位/组织
国家林业局
归口单位
全国竹藤标准化技术委员会(SAC/TC 263)
适用范围
-
发布历史
-
2016-01
文前页预览
免费预览已结束,剩余部分可下载查看
研制信息
- 起草单位:
- 国际竹藤中心、中国科学院昆明植物研究所、中国科学院华南植物园、南京林业大学、中国林业科学研究院亚热带林业研究所、江西农业大学、江苏省常州市特种竹繁育场
- 起草人:
- 郭起荣、李德铢、丁雨龙、夏念和、杨光耀、马乃训、冯云、陈天国
- 出版信息:
- 页数:60页 | 字数:104 千字 | 开本: 大16开
推荐标准
- GB/T 24214-2009 煤焦油水分快速测定方法 2009-07-08
- GB/T 5471-1985 热固性模塑料压塑试样制备方法 1985-10-17
- HY/T 192-2015 海水环境中金属材料动电位极化电阻测试方法 2015-07-30
- GB/T 17866-1999 掩模缺陷检查系统灵敏度分析所用的特制缺陷掩模和评估测量方法准则 1999-09-13
- GB/T 9258.2-2000 涂附磨具用磨料 粒度分析 第2部分:粗磨粒P12~P220粒度组成的测定 2000-02-18
- GB/T 14566.1-2011 爆破片型式与参数 第1部分:正拱形爆破片 2011-12-30
- GB/T 16953-1997 卫星电视上行站通用规范 1997-08-26
- GB/T 20893-2007 金属铽 2007-04-19
- GB/T 37475-2019 内河水面清扫船尺度系列和作业设备 2019-05-10
- GB/T 11147-2025 沥青取样法 2025-10-05
相似标准推荐
更多>- 1 GB/T 454-2002 纸耐破度的测定
- 2 YS/T 520.4-2007 镓化学分析方法 第4部分:铁含量的测定 4,7-二苯基-1,10-二氮杂菲分光光度法
- 3 GA/T 1725.4-2020 居民身份网络认证 信息采集设备 第4部分:移动终端安全技术要求
- 4 GB/T 40056-2021 中国共产主义青年团团旗颜色标准样品
- 5 JJF 1261.2-2010 房间空气调节器能源效率标识计量检测规则
- 6 FZ/T 32023-2019 亚麻与涤纶混纺色纺纱
- 7 GB/T 40605-2021 高压直流工程数模混合仿真建模及试验导则
- 8 GB/T 26120-2010 低压不锈钢螺纹管件
- 9 GB/T 30269.702-2016 信息技术 传感器网络 第702部分:传感器接口:数据接口
- 10 GB/T 13575.1-1992 带传动——普通V带传动

关闭预览
