LY/T 1444.6-2015 林区木材生产能耗 第6部分:贮木场生产能源消耗量
LY/T 1444.6-2015 Energy consumption for wood production in forest region—Part 6:Energy consumption of timber yard
行业标准
中文简体
废止
页数:8页
|
格式:PDF
基本信息
标准号
LY/T 1444.6-2015
相关服务
仅限个人学习交流使用
标准类型
行业标准
标准状态
废止
中国标准分类号(CCS)
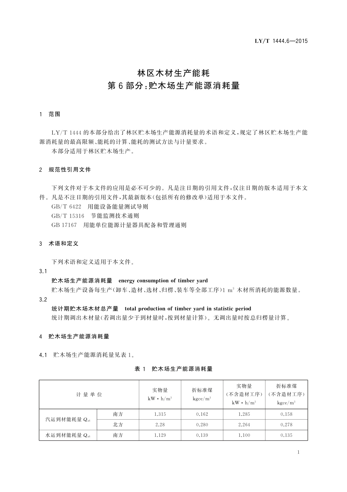
F10 林区木材生产能耗 第6部分:贮木场生产能源消耗量
国际标准分类号(ICS)
65.020.99
发布日期
2015-10-19
实施日期
2016-01-01
发布单位/组织
国家林业局
归口单位
全国能源基础与管理标准化技术委员会林业能源管理分技术委员会(SAC/TC 20/SC 7)
适用范围
-
发布历史
-
2005-12
-
2016-01
文前页预览
免费预览已结束,剩余部分可下载查看
研制信息
- 起草单位:
- 黑龙江省森林工程与环境研究所
- 起草人:
- 王怀宇、张兰、卢中波、丛喜东、安睿、栾兆平、米桂云、曹军
- 出版信息:
- 页数:8页 | 字数:12 千字 | 开本: 大16开
推荐标准
- GB/T 4706.87-2024 家用和类似用途电器的安全 第87部分:商用喷雾抽吸机的特殊要求 2024-07-24
- GB/T 13362.7-1993 机械制图用计算机信息交换常用长仿宋字体、代(符)号24×24点阵字模数据集 1993-09-23
- GB/T 33332-2016 胶粘带动态剪切强度的试验方法 2016-12-13
- GB/T 299-2008 滚动轴承 双列圆锥滚子轴承 外形尺寸 2008-02-28
- GB/T 22686-2008 家用和类似用途人工复位压力式热切断器 2008-12-31
- GB/T 20696-2006 高效氯氟氰菊酯乳油 2006-08-24
- GB 11236-2021 含铜宫内节育器 技术要求与试验方法 2021-12-01
- GB/T 4657-2021 中央党政机关、人民团体及其他机构代码 2021-12-31
- GB/T 6730.58-2004 铁矿石 钒含量的测定 火焰原子吸收光谱法 2004-03-24
- GB/T 19794-2023 农业灌溉设备 定量阀 技术要求和试验方法 2023-11-27
相似标准推荐
更多>- 1 DZ/T 0053-1993 液动冲击回转钻探技术规程
- 2 JJF 1109-2003 跳动检查仪校准规范
- 3 GB/T 32343-2015 东北地区天然次生林改培技术规程
- 4 GB 1886.186-2016 食品安全国家标准 食品添加剂 山梨酸
- 5 YY/T 0567.7-2016 医疗保健产品的无菌加工 第7部分:医疗器械及组合型产品的替代加工
- 6 GH/T 1233-2018 雅安藏茶企业良好生产规范
- 7 JJF 1278-2011 蓝牙测试仪校准规范
- 8 GB/T 21040-2007 电子设备用固定电容器 第22-1部分:空白详细规范 表面安装用2类多层瓷介固定电容器 评定水平EZ
- 9 GB 5009.43-2016 食品安全国家标准 味精中麸氨酸钠(谷氨酸钠)的测定
- 10 GB/T 23126-2008 低压钠灯 性能要求

关闭预览
