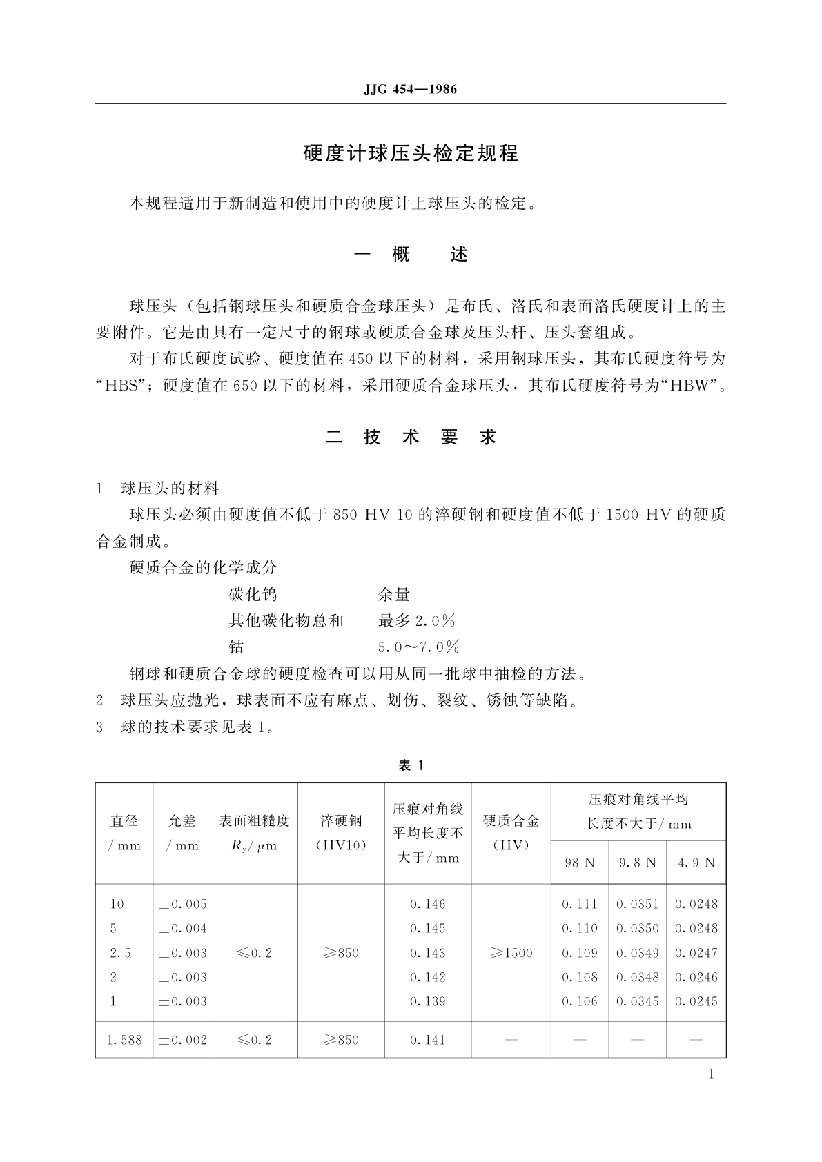
JJG 454-1986 硬度计球压头
JJG 454-1986 Spherical Indenters for Hardness Testers
中文简体
废止
页数:12页
|
格式:PDF
基本信息
标准号
JJG 454-1986
相关服务
仅限个人学习交流使用
标准类型
标准状态
废止
中国标准分类号(CCS)
硬度计球压头
国际标准分类号(ICS)
发布日期
1986-09-03
实施日期
1987-06-01
发布单位/组织
国家计量局
归口单位
中国计量科学研究院
适用范围
-
发布历史
-
1987-06
文前页预览
免费预览已结束,剩余部分可下载查看
研制信息
- 起草单位:
- 中国计量科学研究院
- 起草人:
- 王金玲、杨桂琴
- 出版信息:
- 页数:12页 | 字数:3 千字 | 开本: 大16开
推荐标准
- GB/T 21181-2017 再生铅及铅合金锭 2017-07-12
- GB/T 12706.4-2002 额定电压1kV(Um=1.2kV)到35kV(Um=40.5kV)挤包绝缘电力电缆及附件 第4部分:额定电压6kV(Um=7.2kV)到35kV(Um=40.5kV)电力电缆附件试验要求 2002-10-08
- YY 0713-2009 牙科石膏结合剂铸造包埋材料 2009-06-16
- JJG 898-1995 微型橡胶国际硬度计 1995-08-11
- GA/T 1479-2018 法庭科学电子物证伪基站电子数据检验技术规范 2018-04-13
- GB 16206-1996 车间空气中硅藻土粉尘卫生标准 1996-04-03
- GB 5091-1985 压力机的安全装置技术要求 1985-05-09
- GB/T 18310.4-2001 纤维光学互连器件和无源器件 基本试验和测量程序 第2-4部分:试验 光纤/光缆保持力 2001-02-13
- GB 13472-1992 BMX 儿童自行车安全要求 1992-06-02
- WS/T 355-2011 血清甘油三酯的酶法测定 2011-12-14
相似标准推荐
更多>- 1 GB 14748-2006 儿童推车安全要求
- 2 GB/T 29723.3-2013 煤矿主要工序能耗等级和限值 第3部分:空气压缩系统
- 3 GB/T 4390-1995 公制扳手开口和扳手孔的常用公差
- 4 GB/T 4857.7-2005 包装 运输包装件基本试验 第7部分:正弦定频振动试验方法
- 5 GB/T 42952.1-2023 流体输送用热塑性塑料管材 尺寸和公差 第1部分:公制系列
- 6 GB/T 1819.16-2017 锡精矿化学分析方法 第16部分:银量的测定 火焰原子吸收光谱法
- 7 GB/T 35428-2017 医院负压隔离病房环境控制要求
- 8 LY/T 1331-2014 净水用载银活性炭
- 9 GB/T 42002-2022 跨境电子商务交易类产品信息多语种描述 智能手机
- 10 YS/T 514.3-2009 高钛渣、金红石化学分析方法 第3部分:硫量的测定 高频红外吸收法

关闭预览
