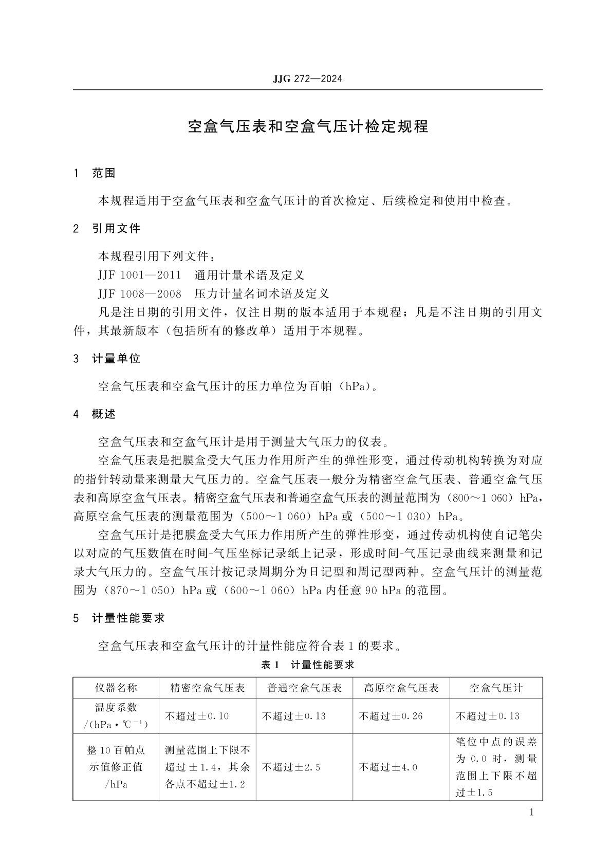
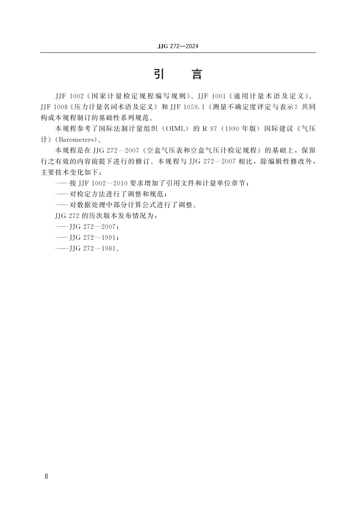
JJG 272-2024 空盒气压表和空盒气压计检定规程
JJG 272-2024 Verification Regulation of Aneroid Barometers and Aneroid Barographs
中文简体
现行
页数:20页
|
格式:PDF
基本信息
标准号
JJG 272-2024
相关服务
仅限个人学习交流使用
标准类型
标准状态
现行
中国标准分类号(CCS)
空盒气压表和空盒气压计检定规程
国际标准分类号(ICS)
发布日期
2024-09-18
实施日期
2024-12-18
发布单位/组织
国家市场监督管理总局
归口单位
全国气象专用计量器具计量技术委员会气象压力分技术委员会
适用范围
-
发布历史
-
2007-12
-
2024-12
文前页预览
免费预览已结束,剩余部分可下载查看
研制信息
- 起草单位:
- 中国气象局气象探测中心、浙江省大气探测技术保障中心
- 起草人:
- 于贺军、丁红英、罗昶
- 出版信息:
- 页数:20页 | 字数:19 千字 | 开本: 大16开
推荐标准
- GB/T 1124.2-2007 凸凹半圆铣刀 第2部分:技术条件 2007-09-10
- GB/T 28964-2012 小艇 舱底泵系统 2012-12-31
- GB/T 5121.15-1996 铜及铜合金化学分析方法 钴量的测定 1996-11-04
- GB/T 15845.2-1995 视听用户终端技术要求 视听系统中帧同步的控制和指示信号 1995-12-13
- GB/T 20538.1-2025 基于XML的电子商务业务数据和过程 第1部分:核心构件数据类型目录 2025-08-29
- YY/T 0582.1-2005 输液瓶悬挂装置 第1部分:一次性使用悬挂装置 2005-12-07
- GB/T 9254.1-2021 信息技术设备、多媒体设备和接收机 电磁兼容 第1部分: 发射要求 2021-12-31
- GB 15193.29-2020 食品安全国家标准 扩展一代生殖毒性试验 2020-09-11
- GB/T 13558-2008 氧化镝 2008-03-31
- GB/T 16608.1-2023 有质量评定的电信用基础机电继电器 第1部分:总规范与空白详细规范 2023-03-17
相似标准推荐
更多>- 1 LY/T 2895-2017 国有林场抚育间伐施工技能评估规范
- 2 LY/T 1636-2005 防腐木材的使用分类和要求
- 3 GB/T 26915-2011 太阳能光催化分解水制氢体系的能量转化效率与量子产率计算
- 4 GB/T 33290.31-2024 文物出境审核规范 第31部分:首饰
- 5 GB/T 14048.10-2016 低压开关设备和控制设备 第5-2部分:控制电路电器和开关元件 接近开关
- 6 GB/T 46230-2025 溶液聚合丁苯橡胶 黏弹性能评价方法
- 7 GB/T 46292-2025 焦炭堆积密度大容器测定方法
- 8 GB/T 44680-2024 风能发电系统 海上风力发电场安全性评价技术规程
- 9 GB 30000.16-2013 化学品分类和标签规范 第16部分:有机过氧化物
- 10 GB/T 12144-2000 氧化铽

关闭预览
