JJG 161-2010 标准水银温度计
JJG 161-2010 Standard Mercury-in-Glass Thermometers
中文简体
现行
页数:20页
|
格式:PDF
基本信息
标准号
JJG 161-2010
相关服务
仅限个人学习交流使用
标准类型
标准状态
现行
中国标准分类号(CCS)
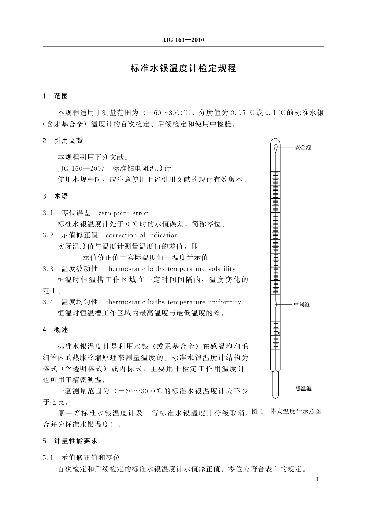
标准水银温度计
国际标准分类号(ICS)
发布日期
2010-09-06
实施日期
2011-03-06
发布单位/组织
国家质量监督检验检疫总局
归口单位
全国温度计量技术委员会
适用范围
-
发布历史
-
2011-03
文前页预览
免费预览已结束,剩余部分可下载查看
研制信息
- 起草单位:
- 中国计量科学研究院、北京市计量检测科学研究院、云南省计量测试技术研究院、广东省计量科学研究院
- 起草人:
- 张哲、张克、饶杰、梁显有
- 出版信息:
- 页数:20页 | 字数:17 千字 | 开本: 大16开
推荐标准
- GB/T 9254.1-2021 信息技术设备、多媒体设备和接收机 电磁兼容 第1部分: 发射要求 2021-12-31
- GB/T 15956-2008 重复性使用电石包装钢桶 2008-08-04
- GB 26164.1-2010 电业安全工作规程 第1部分:热力和机械 2011-01-14
- GB/T 2101-2008 型钢验收、包装、标志及质量证明书的一般规定 2008-05-13
- YB/T 178.6-2000 硅铝合金、硅钡铝合金化学分析方法红外线吸收法测定碳含量 2000-07-26
- JJF 1632-2017 温度开关温度参数校准规范 2017-09-26
- LS/T 6121.1-2017 粮油检验 植物油中谷维素含量的测定 分光光度法 2017-09-08
- GB/T 34990-2017 信息安全技术 信息系统安全管理平台技术要求和测试评价方法 2017-11-01
- YY 0504-2005 手提式压力蒸汽灭菌器 2005-04-05
- GB/T 14257-2009 商品条码 条码符号放置指南 2009-05-06
相似标准推荐
更多>- 1 JJG 1110-2023 铁路轮对轮位差、盘位差测量器
- 2 FZ/T 93105-2018 非织造布热风粘结机
- 3 GB/T 3185-1992 氧化锌(间接法)
- 4 GB/T 34800-2017 蛋白酶K酶活力及杂质检测方法
- 5 GB/T 18310.19-2002 纤维光学互连器件和无源器件 基本试验和测量程序 第2-19部分:试验 恒定湿热
- 6 GB/T 36668.4-2020 游乐设施状态监测与故障诊断 第4部分:振动监测方法
- 7 GB/T 33849-2017 接入网设备测试方法 吉比特的无源光网络(GPON)
- 8 GB/T 43966-2024 高效液相色谱-四极杆电感耦合等离子体质谱联用法通则
- 9 GB/T 11064.16-2023 碳酸锂、单水氢氧化锂、氯化锂化学分析方法 第16部分:钙、镁、铜、铅、锌、镍、锰、镉、铝、铁、硫酸根含量的测定 电感耦合等离子体原子发射光谱法
- 10 GB/T 3241-2010 电声学 倍频程和分数倍频程滤波器

关闭预览
