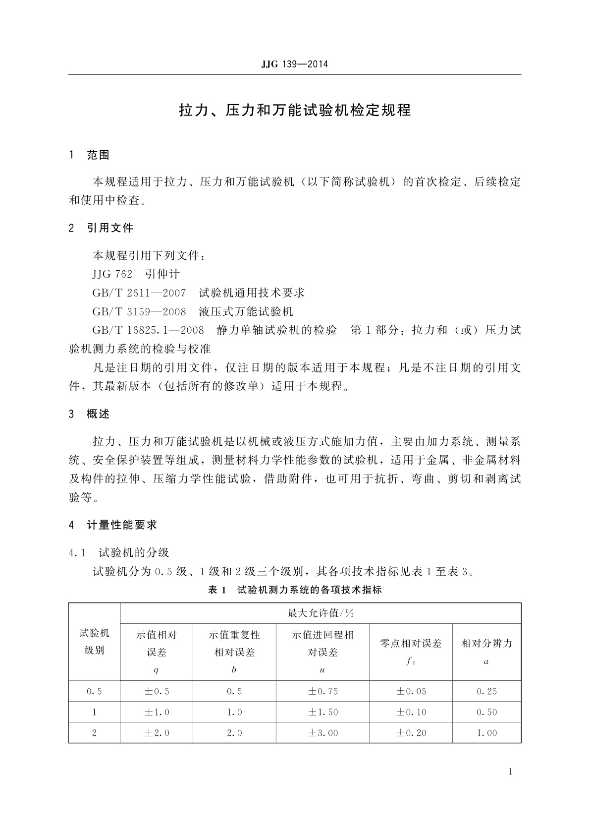
JJG 139-2014 拉力、压力和万能试验机
JJG 139-2014 Tension,Compression and Universal Testing Machines
中文简体
现行
页数:20页
|
格式:PDF
基本信息
标准号
JJG 139-2014
相关服务
仅限个人学习交流使用
标准类型
标准状态
现行
中国标准分类号(CCS)
拉力、压力和万能试验机
国际标准分类号(ICS)
发布日期
2014-08-01
实施日期
2015-02-01
发布单位/组织
国家质量监督检验检疫总局
归口单位
全国力值硬度计量技术委员会
适用范围
-
发布历史
-
2015-02
文前页预览
免费预览已结束,剩余部分可下载查看
研制信息
- 起草单位:
- 山东省计量科学研究院
- 起草人:
- 李万升、赵玉成
- 出版信息:
- 页数:20页 | 字数:24 千字 | 开本: 大16开
推荐标准
- GB/T 46261-2025 电化学储能电站火灾监测预警系统通用技术要求 2025-08-29
- GB/T 15298-1994 电子设备用电位器 第一部分:总规范 1994-12-06
- GB/T 17084-1997 车间空气中2-甲氧基乙醇的溶剂解吸气相色谱测定方法 1997-11-11
- WB/T 1041-2012 自动分拣设备管理要求 2012-03-24
- GB/T 41015-2021 固体废物玻璃化处理产物技术要求 2021-12-31
- GA/T 840-2009 警用交通事故勘察车 2009-07-13
- GB/T 2820.1-1997 往复式内燃机驱动的交流发电机组 第1部分:用途、定额和性能 1997-12-26
- GB/T 41801.2-2022 信息技术 卡上生物特征识别系统 第2部分:物理特性 2022-10-12
- GB/T 7686-2016 化工产品中砷含量测定的通用方法 2016-12-13
- GB/T 11108-1989 硬质合金热扩散率的测定方法 1989-03-31
相似标准推荐
更多>- 1 JJF 1143-2006 混响室声学特性校准规范
- 2 GB/T 17888.4-2008 机械安全 进入机械的固定设施 第4部分:固定式直梯
- 3 GB/T 43976-2024 电子气体 四氟甲烷
- 4 WS/T 483.11-2016 健康档案共享文档规范 第11部分:死亡医学证明
- 5 YS/T 13-1991 高纯四氯化锗
- 6 GB/T 44754-2024 固态储氢用稀土系储氢合金
- 7 GB/T 19847-2005 机械振动和冲击 评价机械系统冲击阻抗的分析方法 分析的提供者和使用者之间的信息交换
- 8 GB/T 25343.4-2010 铁路应用 轨道车辆及其零部件的焊接 第4部分:生产要求
- 9 GA/T 974.34-2011 消防信息代码 第34部分:火灾等级代码
- 10 GB/T 13277.4-2015 压缩空气 第4部分:固体颗粒测量方法

关闭预览
