JJG 1116-2015 叠加式力标准机
JJG 1116-2015 Build-up Force Standard Machines
中文简体
现行
页数:20页
|
格式:PDF
基本信息
标准号
JJG 1116-2015
相关服务
仅限个人学习交流使用
标准类型
标准状态
现行
中国标准分类号(CCS)
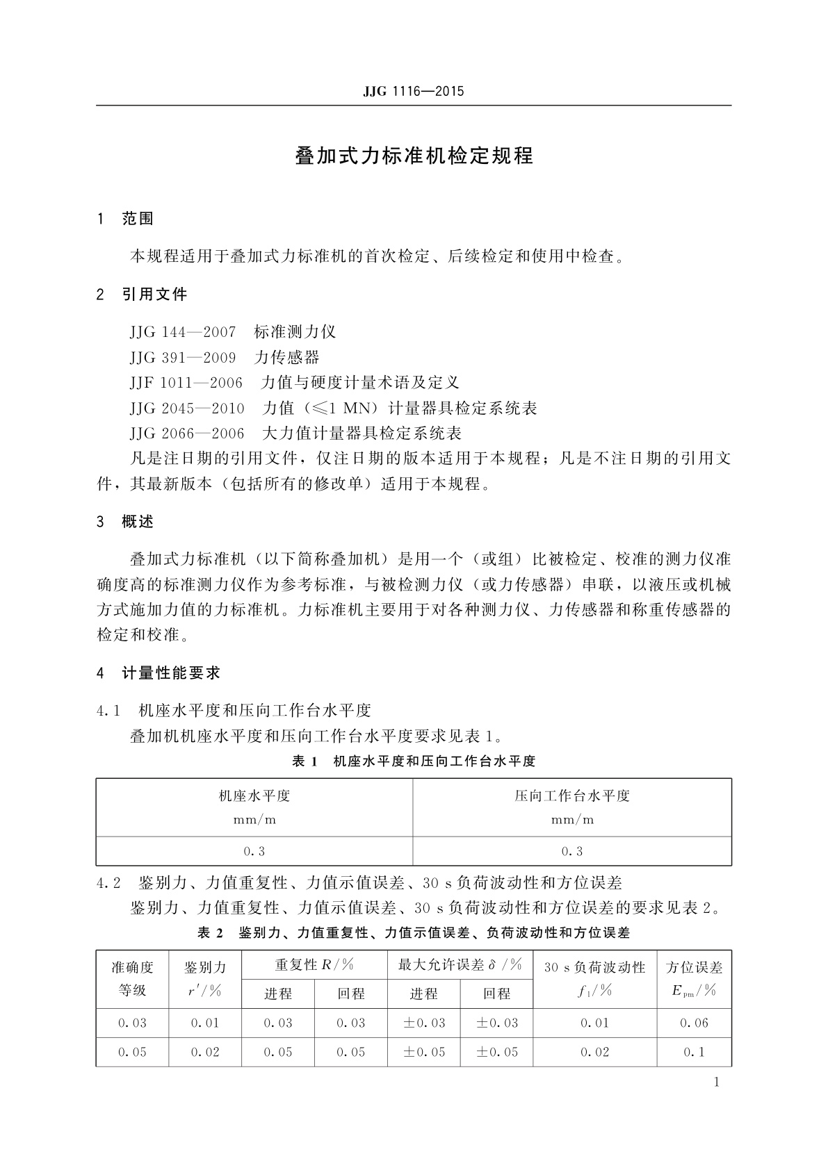
叠加式力标准机
国际标准分类号(ICS)
发布日期
2015-06-15
实施日期
2015-12-15
发布单位/组织
国家质量监督检验检疫总局
归口单位
全国力值硬度计量技术委员会
适用范围
-
发布历史
-
2015-12
文前页预览
免费预览已结束,剩余部分可下载查看
研制信息
- 起草单位:
- 中国计量科学研究院、浙江省计量科学研究院、中国测试技术研究院
- 起草人:
- 张伟、张智敏、倪守忠、田小泉
- 出版信息:
- 页数:20页 | 字数:22 千字 | 开本: 大16开
推荐标准
- YS/T 807.8-2012 铝中间合金化学分析方法 第8部分:锑含量的测定 碘化钾分光光度法 2012-11-07
- GB/T 40285-2021 智能水电厂大坝安全分析评估系统技术规范 2021-05-21
- LY/T 2142-2013 喷播用木质纤维 2013-03-15
- GB/T 36375-2018 轨道交通 一系橡胶弹簧 通用技术条件 2018-06-07
- GB/T 43319-2023 铸造机械 熔模和消失模铸造设备 安全技术规范 2023-11-27
- SB/T 10756-2012 泡菜 2012-08-01
- LY/T 3111-2019 动物园陆生野生动物疫病防控技术通则 2019-10-23
- GB/T 43613-2023 无损检测 数字射线检测图像处理与通信 2023-12-28
- YS/T 978-2014 单晶炉碳/碳复合材料导流筒 2014-10-14
- GB/T 22351.3-2008 识别卡 无触点的集成电路卡 邻近式卡 第3部分:防冲突和传输协议 2008-08-06
相似标准推荐
更多>- 1 GB/T 11377-2005 金属和其他无机覆盖层储存条件下腐蚀试验的一般规则
- 2 GB/T 15072.18-2008 贵金属合金化学分析方法 金合金中锆和镓量的测定 电感耦合等离子体原子发射光谱法
- 3 GB/T 40533-2021 船舶与海洋技术 船用起重设备可拆卸零部件 滑轮装置
- 4 GB/T 33736-2017 手机支付 基于2.45 GHz RCC(限域通信)技术的非接触射频接口技术要求
- 5 NB/T 10522.2-2021 矿用自动控制防水闸门 第2部分:电液控制系统
- 6 GB/T 34270-2017 饲料中多氯联苯与六氯苯的测定 气相色谱法
- 7 GB/T 5494-1985 粮食、油料检验 杂质、不完善粒检验法
- 8 GB/T 29820.2-2024 流量测量装置校准和使用不确定度的评估 第2部分:非线性校准关系
- 9 GB/T 18851-2002 无损检测 渗透检验 标准试块
- 10 YY/T 0506.8-2019 病人、医护人员和器械用手术单、手术衣和洁净服 第8部分:产品专用要求

关闭预览
