JJG 1000-2005 电动水平振动试验台
JJG 1000-2005 Electrodynamic Horizontal Vibration Generator for Testing
中文简体
现行
页数:20页
|
格式:PDF
基本信息
标准号
JJG 1000-2005
相关服务
仅限个人学习交流使用
标准类型
标准状态
现行
中国标准分类号(CCS)
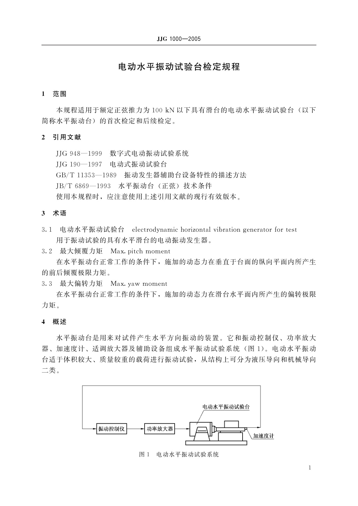
电动水平振动试验台
国际标准分类号(ICS)
发布日期
2005-09-05
实施日期
2005-12-05
发布单位/组织
国家质量监督检验检疫总局
归口单位
全国振动、冲击和转速计算技术委员会
适用范围
-
发布历史
-
2005-12
文前页预览
免费预览已结束,剩余部分可下载查看
研制信息
- 起草单位:
- 陕西省计量测试研究所
- 起草人:
- 杨建辉、顾国富、李学瑞
- 出版信息:
- 页数:20页 | 字数:17 千字 | 开本: 大16开
推荐标准
- JJG 2050-1990 超声功率计量器具 1990-03-05
- GB/T 8190.3-2003 往复式内燃机 排放测量 第3部分:稳态工况排气烟度的定义和测量方法 2003-04-15
- GB/T 2804-2008 组合夹具元件结构要素 2008-04-09
- JJG 1135-2017 热重分析仪 2017-02-28
- SB/T 10469-2013 电子商务商品营销运营规范 2013-06-14
- GB/T 38495-2020 感官分析 花椒麻度评价 斯科维尔指数法 2020-03-06
- GB/T 5008.2-2023 起动用铅酸蓄电池 第2部分:产品品种规格和端子尺寸、标记 2023-11-27
- GB/T 45428-2025 法庭科学 伪造人像 多光谱检验 2025-02-28
- GA/T 1921-2021 法庭科学 疑似毒品中202种麻醉药品和精神药品检验 液相色谱-质谱法 2021-10-14
- GB 18279-2023 医疗保健产品灭菌 环氧乙烷 医疗器械灭菌过程的开发、确认和常规控制要求 2023-09-08
相似标准推荐
更多>- 1 GB/T 16466-1996 膜集成电路和混合膜集成电路空白详细规范(采用能力批准程序〕
- 2 GB/T 3882-1995 滚动轴承 外球面球轴承和偏心套 外形尺寸
- 3 GB 29225-2012 食品安全国家标准 食品添加剂 凹凸棒粘土
- 4 GB/T 1632.1-2008 塑料 使用毛细管黏度计测定聚合物稀溶液黏度 第1部分:通则
- 5 GA/T 669.1-2008 城市监控报警联网系统 技术标准 第1部分:通用技术要求
- 6 FZ/T 01083-2017 粘合衬干洗后的外观及尺寸变化试验方法
- 7 YC/T 581-2019 烟草行业数据中心数据建模规范
- 8 LY/T 2922-2017 林业数据质量 评价方法
- 9 YS/T 575.15-2007 铝土矿石化学分析方法 第15部分:三氧化二镓含量的测定 罗丹明B萃取光度法
- 10 GB/T 38968-2020 铜冶炼行业循环经济实践技术指南

关闭预览
