JJF 2136-2024 金-铂热电偶校准规范
JJF 2136-2024 Calibration Specification for Gold/Platinum Thermocouples
中文简体
现行
页数:28页
|
格式:PDF
基本信息
标准号
JJF 2136-2024
相关服务
仅限个人学习交流使用
标准类型
标准状态
现行
中国标准分类号(CCS)
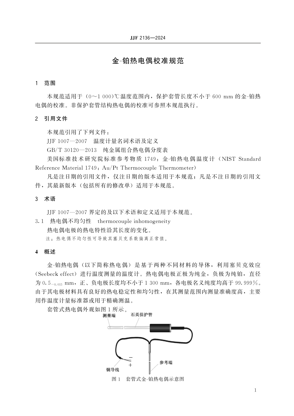
金-铂热电偶校准规范
国际标准分类号(ICS)
发布日期
2024-09-18
实施日期
2025-09-18
发布单位/组织
国家市场监督管理总局
归口单位
全国温度计量技术委员会
适用范围
-
发布历史
-
2025-09
文前页预览
免费预览已结束,剩余部分可下载查看
研制信息
- 起草单位:
- 中国计量科学研究院
- 起草人:
- 郑玮、汤磊
- 出版信息:
- 页数:28页 | 字数:30 千字 | 开本: 大16开
推荐标准
- GB/T 21121-2024 动植物油脂 氧化稳定性的测定(加速氧化测试) 2024-11-28
- GB/T 25614-2010 土方机械 声功率级的测定 动态试验条件 2010-12-01
- GB/T 25900-2010 信息技术 信息处理用维吾尔文、哈萨克文、柯尔克孜文字型 白体、黑体 2011-01-10
- GB/T 5296.6-2025 消费品使用说明 第6部分:家具 2025-10-05
- GB/T 3832-2008 拉刀柄部 2008-08-28
- JJF 1978-2022 球杆仪校准规范 2022-06-28
- GB/T 1029-2021 三相同步电机试验方法 2021-05-21
- GB/T 1844.2-1995 塑料及树脂缩写代号 第二部分:填充及增强材料 1995-06-12
- GB/T 879.2-2000 弹性圆柱销 直槽 轻型 2000-09-26
- GB/T 8169-1987 包装用缓冲材料振动传递特性试验方法 1987-08-24
相似标准推荐
更多>- 1 GB/T 34916-2017 纳米技术 多壁碳纳米管 热重分析法测试无定形碳含量
- 2 GB/T 43828.2-2024 印刷技术 印前数据交换 输入扫描仪校准用色标 第2部分:输入扫描仪校准用高阶色标
- 3 GB/T 3795-2014 锰铁
- 4 GB/T 17213.9-2024 工业过程控制阀 第2-3部分:流通能力 试验程序
- 5 GB/T 4937.18-2018 半导体器件 机械和气候试验方法 第18部分:电离辐射(总剂量)
- 6 GB/T 307.4-2012 滚动轴承 公差 第4部分:推力轴承公差
- 7 LY/T 1070.1-2004 不饱和聚酯树脂装饰人造板 第1部分:技术条件
- 8 GB/T 12726.4-1995 核电厂事故及事故后辐射监测设备 第4部分 工艺流辐射监测仪
- 9 GB/T 13309-2007 机械振动台 技术条件
- 10 GB/T 19895.1-2005 室内放映 幻灯、投影放映设备银幕照度的测定方法

关闭预览
