JJF 1975-2022 光谱辐射计校准规范
JJF 1975-2022 Calibration Specification for Spectroradiometers
中文简体
现行
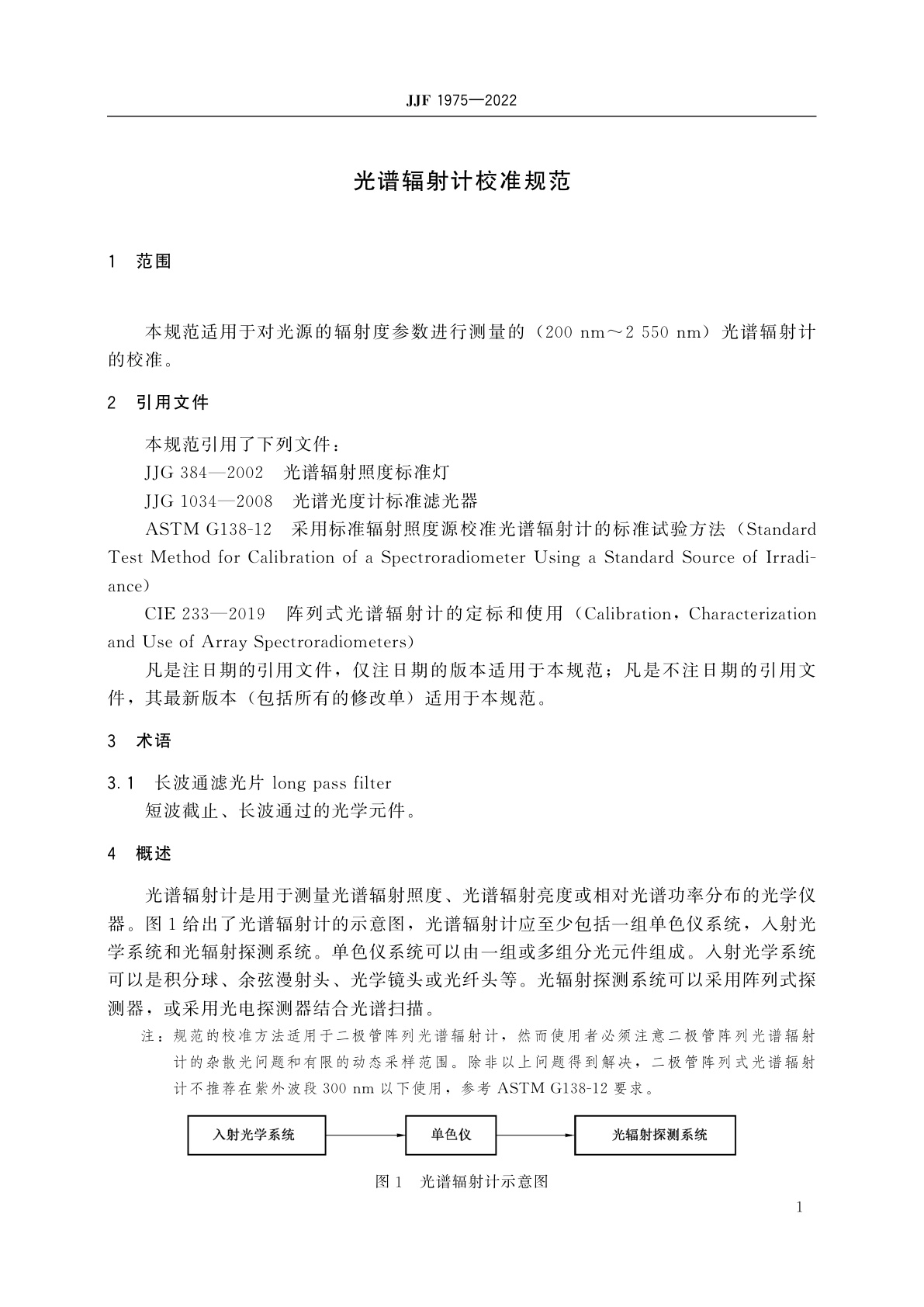
页数:24页
|
格式:PDF
基本信息
标准号
JJF 1975-2022
相关服务
仅限个人学习交流使用
标准类型
标准状态
现行
中国标准分类号(CCS)
光谱辐射计校准规范
国际标准分类号(ICS)
发布日期
2022-06-28
实施日期
2022-12-28
发布单位/组织
国家市场监督管理总局
归口单位
全国光学计量技术委员会
适用范围
-
发布历史
-
2022-12
文前页预览
免费预览已结束,剩余部分可下载查看
研制信息
- 起草单位:
- 中国计量科学研究院
- 起草人:
- 吴志峰、代彩红
- 出版信息:
- 页数:24页 | 字数:28 千字 | 开本: 大16开
推荐标准
- GB 4407.2-2024 经济作物种子 第2部分:油料类 2024-10-28
- GB/T 43116-2023 纤维增强塑料复合材料 包括缩减和扩展认证的复合材料标准认证方案 2023-09-07
- GB 1886.294-2016 食品安全国家标准 食品添加剂 2-乙酰基噻唑 2016-08-31
- GB/T 22427.8-2024 淀粉及其衍生物 硫酸化灰分测定 2024-03-15
- GB 30981-2020 工业防护涂料中有害物质限量 2020-03-04
- GB 15322.2-2003 可燃气体探测器 第2部分:测量范围为0~100%LEL的独立式可燃气体探测器 2003-02-21
- GB/T 4240-2009 不锈钢丝 2009-10-30
- GB/T 20899.7-2022 金矿石化学分析方法 第7部分:铁量的测定 2022-12-30
- GB/T 29821-2013 工业过程测量和控制系统用仪表可靠性技术报告编写导则 2013-11-12
- GB/T 13566.1-2008 肥料 堆密度的测定 第1部分:疏松堆密度 2008-12-31
相似标准推荐
更多>- 1 GB/T 13285-1999 核电厂安全重要系统和部件的实体防护
- 2 GB/T 17287-1998 液态烃动态测量 体积计量系统的统计控制
- 3 LY/T 2381-2014 结构用木质材料基本要求
- 4 GB/T 17516.1-1998 V带和多楔带传动 测定节面位置的动态试验方法 第1部分:V带
- 5 GB/T 13969-1992 浮筒式液位仪表
- 6 GB/T 14044-1993 管形荧光灯镇流器性能要求
- 7 GB/T 1019-2008 家用和类似用途电器包装通则
- 8 GB/T 17564.4-2001 电气元器件的标准数据元素类型和相关分类模式 第4部分:IEC标准数据元素类型、元器件类别和项的基准集
- 9 GB/T 40600-2021 风电场功率控制系统调度功能技术要求
- 10 GB 31639-2016 食品安全国家标准 食品加工用酵母

关闭预览
