GB 1589-2016 汽车、挂车及汽车列车外廓尺寸、轴荷及质量限值
GB 1589-2016 Limits of dimensions,axle load and masses for motor vehicles,trailers and combination vehicles
国家标准
中文简体
现行
页数:16页
|
格式:PDF
基本信息
标准号
GB 1589-2016
相关服务
仅限个人学习交流使用
标准类型
国家标准
标准状态
现行
中国标准分类号(CCS)
T04 汽车、挂车及汽车列车外廓尺寸、轴荷及质量限值
国际标准分类号(ICS)
43.020
发布日期
2016-07-26
实施日期
2016-07-26
发布单位/组织
中华人民共和国国家质量监督检验检疫总局、中国国家标准化管理委员会
归口单位
全国汽车标准化技术委员会(SAC/TC 114)
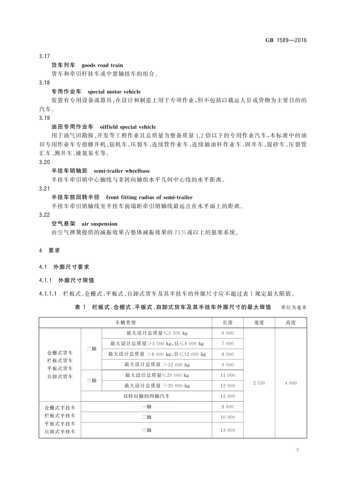
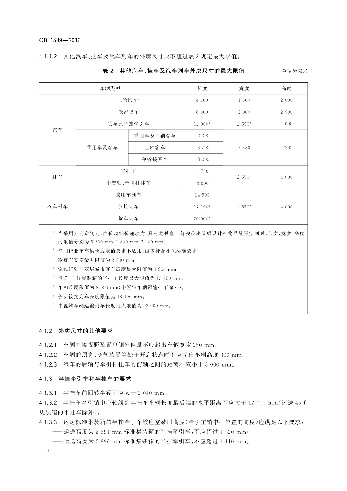
适用范围
-
发布历史
-
2004-10
-
2016-07
文前页预览
免费预览已结束,剩余部分可下载查看
研制信息
- 起草单位:
- 中国汽车技术研究中心、交通运输部公路科学研究院、公安部交通管理科学研究所
- 起草人:
- 出版信息:
- 页数:16页 | 字数:28 千字 | 开本: 大16开
推荐标准
- YS/T 229.3-2013 高纯铅化学分析方法 第3部分:锑量的测定 原子荧光光谱法 2013-10-17
- GB 31335-2024 铁矿开采和选矿单位产品能源消耗限额 2024-04-29
- GB/T 35149-2017 活塞平衡式水泵控制阀 2017-12-29
- GB/T 16105-1995 车间空气中五氧化二钒的N-肉桂酰-邻-甲苯羟胺分光光度测定方法 1996-01-23
- GB/T 28029.2-2020 轨道交通电子设备 列车通信网络(TCN) 第2-1部分:绞线式列车总线(WTB) 2020-03-06
- LY/T 1303-2016 鼓式削片机通用技术条件 2016-07-27
- JJG 1152-2018 工业测量型全站仪 2018-06-25
- GB/T 25048-2010 金属材料 管 环拉伸试验方法 2010-09-02
- GB 13614-2012 短波无线电收信台(站)及测向台(站)电磁环境要求 2012-06-29
- GB/T 13988-1992 照相用电子闪光装置与同步线的连接件型式及尺寸 1992-12-19
相似标准推荐
更多>- 1 GB/T 17160-2008 1∶500 1∶1 000 1∶2 000地形图数字化规范
- 2 GB/T 36093-2018 信息技术 网际互联协议的存储区域网络(IP-SAN)应用规范
- 3 GB/T 38442-2020 家用燃气燃烧器具结构通则
- 4 GB/T 30805-2024 建筑用绝热制品 部分浸入法测定短期吸水量
- 5 GB/T 1927.8-2021 无疵小试样木材物理力学性质试验方法 第8部分:湿胀性测定
- 6 GB/T 39146-2020 耐火材料 抗熔融铝合金侵蚀试验方法
- 7 GB/Z 21193.2-2008 矿物燃烧蒸汽发电站 第2部分:汽包水位控制
- 8 GB/T 29579-2013 红棕象甲检疫鉴定方法
- 9 GB/T 5095.2505-2021 电子设备用机电元件 基本试验规程及测量方法 第25-5部分:试验25e:回波损耗
- 10 GB/T 42854-2023 民用飞机客户培训飞行模拟机通用技术规范

关闭预览
