JJF 1925-2021 低频电压表校准规范
JJF 1925-2021 Calibration Specification for Low-frequency Volt-meters
中文简体
现行
页数:28页
|
格式:PDF
基本信息
标准号
JJF 1925-2021
相关服务
仅限个人学习交流使用
标准类型
标准状态
现行
中国标准分类号(CCS)
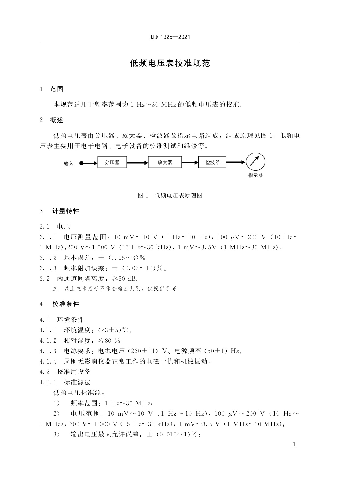
低频电压表校准规范
国际标准分类号(ICS)
发布日期
2021-10-18
实施日期
2022-04-18
发布单位/组织
国家市场监督管理总局
归口单位
全国无线电计量技术委员会
适用范围
-
发布历史
-
2022-04
文前页预览
免费预览已结束,剩余部分可下载查看
研制信息
- 起草单位:
- 上海市计量测试技术研究院、中国计量科学研究院
- 起草人:
- 许朝晖、田伟、王一丽
- 出版信息:
- 页数:28页 | 字数:35 千字 | 开本: 大16开
推荐标准
- GB/T 31008-2014 足部防护 鞋(靴)材料安全性选择规范 2014-12-05
- GB 25593-2010 食品安全国家标准 食品添加剂 N,2,3-三甲基-2-异丙基丁酰胺 2010-12-21
- JJF 1764-2019 矿用硫化氢气体检测仪型式评价大纲 2019-09-27
- GB/T 40216-2021 智能仪器仪表的数据描述 属性数据库通用要求 2021-05-21
- GB/T 18932.4-2002 蜂蜜中土霉素、四环素、金霉素、强力霉素残留量的测定方法 液相色谱法 2002-12-30
- GB/T 42511-2023 硬质合金 钴粉中钙、铜、铁、钾、镁、锰、钠、镍和锌含量的测定 火焰原子吸收光谱法 2023-05-23
- GB/T 19371.2-2003 饲料中液态蛋氨酸羟基类似物的测定 高效液相色谱法 2003-11-10
- GB/T 37578-2019 尿素级超低碳奥氏体不锈钢无缝钢管 2019-06-04
- GB/T 4656.1-2000 技术制图 棒料、型材及其断面的简化表示法 2000-07-24
- GB/T 12963-2014 电子级多晶硅 2014-12-31
相似标准推荐
更多>- 1 YB/T 4101-1998 铁路货车滚动轴承用冷拉轴承钢
- 2 GB/T 44851.1-2025 道路车辆 液化天然气(LNG)燃气系统部件 第1部分:一般要求和定义
- 3 GB/T 1776-2009 超细铂粉
- 4 GB/T 41073-2021 表面化学分析 电子能谱 X射线光电子能谱峰拟合报告的基本要求
- 5 GB/T 29493.5-2013 纺织染整助剂中有害物质的测定 第5部分:乳液聚合物中游离甲醛含量的测定
- 6 GB/T 21441-2008 牙鲆
- 7 GB/T 15747-1995 正面角焊缝接头拉伸试验方法
- 8 GB/T 15530.6-2008 铜管折边和铜合金对焊环松套钢法兰
- 9 GB/T 23596-2009 海苔
- 10 GB/T 6425-1986 热分析术语

关闭预览
