JJF 1558-2016 测量用变频电量变送器校准规范
JJF 1558-2016 Calibration Specification of Variable Frequency Electrical Quantities Transducer for Measuring
中文简体
现行
页数:28页
|
格式:PDF
基本信息
标准号
JJF 1558-2016
相关服务
仅限个人学习交流使用
标准类型
标准状态
现行
中国标准分类号(CCS)
测量用变频电量变送器校准规范
国际标准分类号(ICS)
发布日期
2016-03-03
实施日期
2016-06-03
发布单位/组织
国家质量监督检验检疫总局
归口单位
全国电磁计量技术委员会
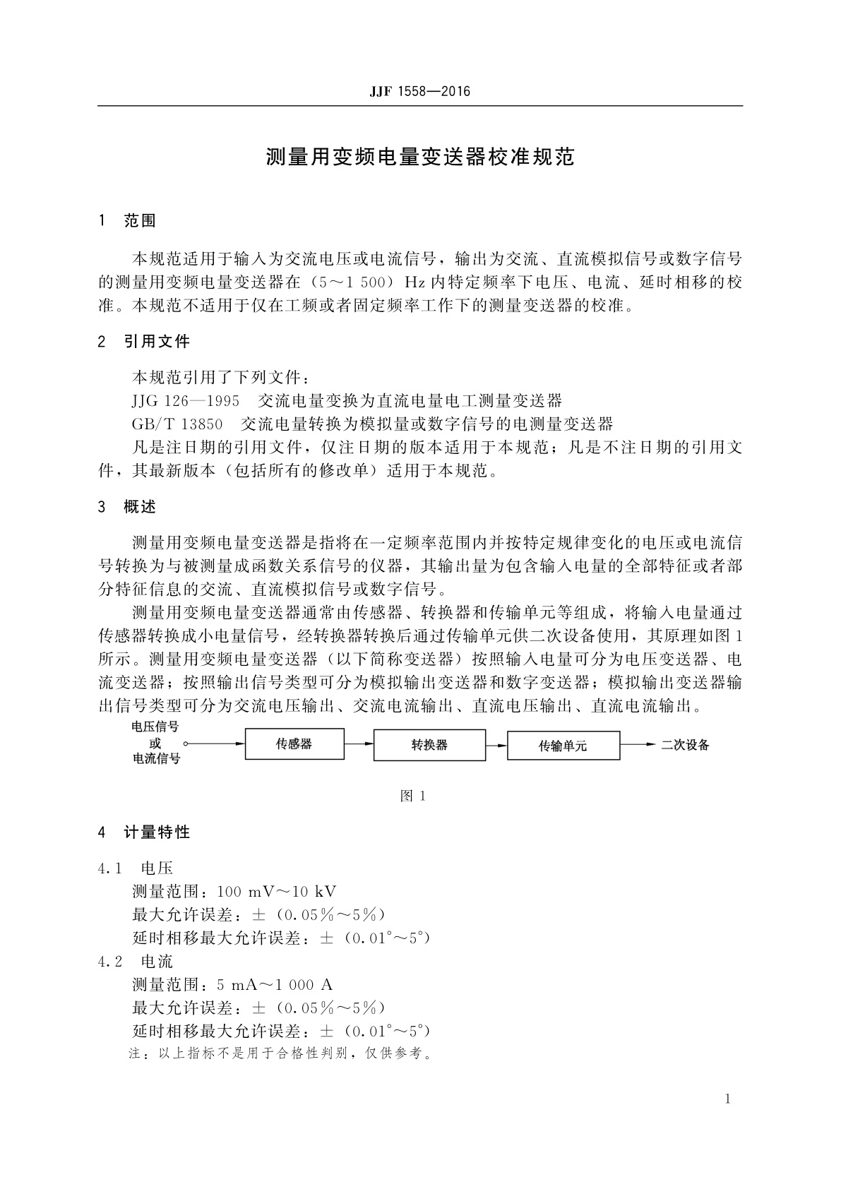
适用范围
-
发布历史
-
2016-06
文前页预览
免费预览已结束,剩余部分可下载查看
研制信息
- 起草单位:
- 湖南省计量检测研究院、浙江省计量科学研究院
- 起草人:
- 李银轩、王有贵、林婷
- 出版信息:
- 页数:28页 | 字数:40 千字 | 开本: 大16开
推荐标准
- GB/T 43096-2023 金属粉末 稳态流动条件下粉末层透过性试验测定外比表面积 2023-09-07
- GB 5197.1-1996 玻璃输液瓶盖 第1部分:铝盖 1996-12-02
- GB/T 6616-1995 半导体硅片电阻率及硅薄膜薄层电阻测定 非接触涡流法 1995-04-18
- GB 31604.10-2016 食品安全国家标准 食品接触材料及制品2,2-二(4-羟基苯基) 丙烷(双酚A)迁移量的测定 2016-08-31
- GB/T 14269-2008 羊毛试验取样方法 2008-08-20
- GB/T 4706.87-2024 家用和类似用途电器的安全 第87部分:商用喷雾抽吸机的特殊要求 2024-07-24
- GB 28302-2012 食品安全国家标准 食品添加剂 辛,癸酸甘油酯 2012-04-25
- GB/T 17806-1999 塔式起重机可靠性试验方法 1999-08-10
- GB/T 20488-2006 油气井聚能射孔器材性能试验方法 2006-09-12
- GB/T 6422-2009 用能设备能量测试导则 2009-03-11
相似标准推荐
更多>- 1 GB/T 23780-2025 糕点质量检验方法
- 2 GB/T 18952-2003 橡胶配合剂 硫磺 试验方法
- 3 GB/T 5124.2-2008 硬质合金化学分析方法 不溶(游离)碳量的测定 重量法
- 4 GB/T 13484-2011 接触食物搪瓷制品
- 5 CB/T 3482-1992 自升式钻井平台桩腿升降装置操作及保养规则
- 6 GB/T 45880-2025 单片陶瓷摩擦和磨损特性的测定 球板法
- 7 YY/T 0889-2013 调强放射治疗计划系统 性能和试验方法
- 8 GB/T 8593.2-1998 土方机械 司机操纵和其他显示符号 第2部分:机器、工作装置和附件的特殊符号
- 9 GB/T 25127.2-2010 低环境温度空气源热泵(冷水)机组 第2部分:户用及类似用途的热泵(冷水)机组
- 10 GB/T 19314.4-2019 小艇 艇体结构和构件尺寸 第4部分:车间和制造

关闭预览
