JJF 1235-2010 电视视频信号发生器校准规范
JJF 1235-2010 Calibration Specification for Television Video Signal Generator
中文简体
现行
页数:44页
|
格式:PDF
基本信息
标准号
JJF 1235-2010
相关服务
仅限个人学习交流使用
标准类型
标准状态
现行
中国标准分类号(CCS)
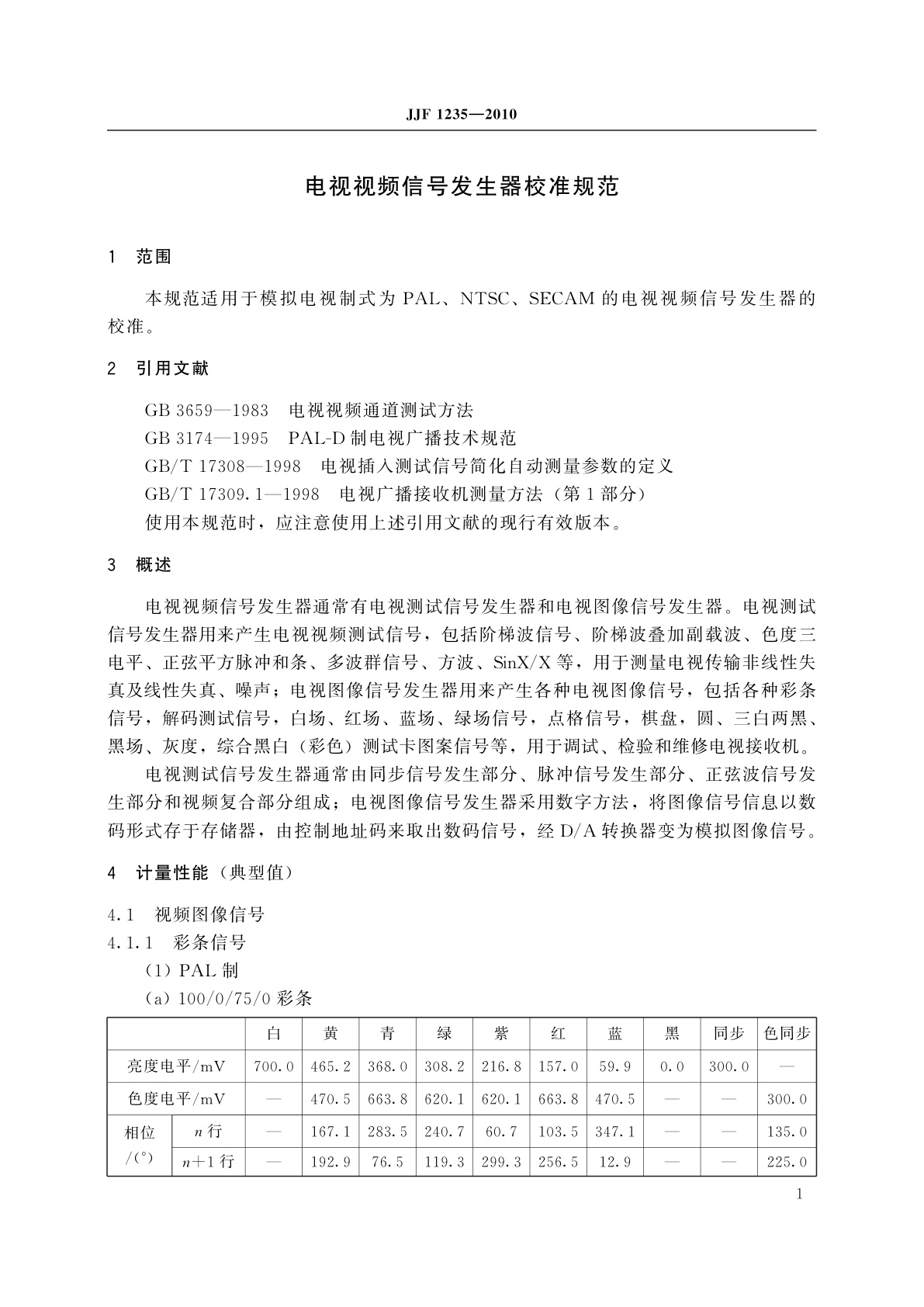
电视视频信号发生器校准规范
国际标准分类号(ICS)
发布日期
2010-01-05
实施日期
2010-04-05
发布单位/组织
国家质量监督检验检疫总局
归口单位
全国无线电计量技术委员会
适用范围
-
发布历史
-
2010-04
文前页预览
免费预览已结束,剩余部分可下载查看
研制信息
- 起草单位:
- 信息产业部电子601计量站
- 起草人:
- 杨桥新、王勇
- 出版信息:
- 页数:44页 | 字数:51 千字 | 开本: 大16开
推荐标准
- GB/T 4110-1983 脉冲编码调制通信系统系列 1983-12-28
- FZ/T 90072-2014 纺织机械电气设备 控制柜尺寸系列 2014-05-06
- GB/T 39362-2020 党政机关电子公文归档规范 2020-11-19
- GB/T 36690-2018 工业废液处理污泥中铜、镍、铅、锌、镉、铬等26种元素含量测定方法 2018-09-17
- YY/T 0176.7-1997 组织剪 1997-08-27
- JG/T 329-2011 混凝土热物理参数测定仪 2011-07-04
- YY/T 1754.3-2023 医疗器械临床前动物研究 第3部分:用于评价补片组织学反应与生物力学性能的动物腹壁切口疝模型 2023-06-20
- GB/T 41903.4-2025 信息技术 面向对象的生物特征识别应用编程接口 第4部分:C++实现 2025-06-30
- GB/T 31204-2014 熔模铸造碳钢件 2014-09-03
- GB/T 29265.206-2017 信息技术 信息设备资源共享协同服务 第206部分:远程访问服务平台 2017-11-01
相似标准推荐
更多>- 1 FZ/T 94037-2019 织机用边撑刺轴技术条件
- 2 FZ/T 93035-1995 棉纺托锭粗纱机
- 3 JJF(烟草)4.5-2010 烟草及烟草制品 连续流动法测定常规化学成分测量不确定度评定指南 第5部分:钾
- 4 GB 1886.18-2015 食品安全国家标准 食品添加剂 糖精钠
- 5 GB/T 8231-1987 高粱
- 6 GB/T 35321-2017 多声道数字音频编解码技术一致性测试方法
- 7 GB 1886.259-2016 食品安全国家标准 食品添加剂 蔗糖聚丙烯醚
- 8 GB/T 34936-2017 光伏发电站汇流箱技术要求
- 9 GB/T 822-2016 十字槽圆柱头螺钉
- 10 GB/T 6011-2005 纤维增强塑料燃烧性能试验方法炽热棒法

关闭预览
