JJF 1205-2008 谐波和闪烁分析仪校准规范
JJF 1205-2008 Calibration Specification for Harmonious and Flicker Analysis System
中文简体
现行
页数:32页
|
格式:PDF
基本信息
标准号
JJF 1205-2008
相关服务
仅限个人学习交流使用
标准类型
标准状态
现行
中国标准分类号(CCS)
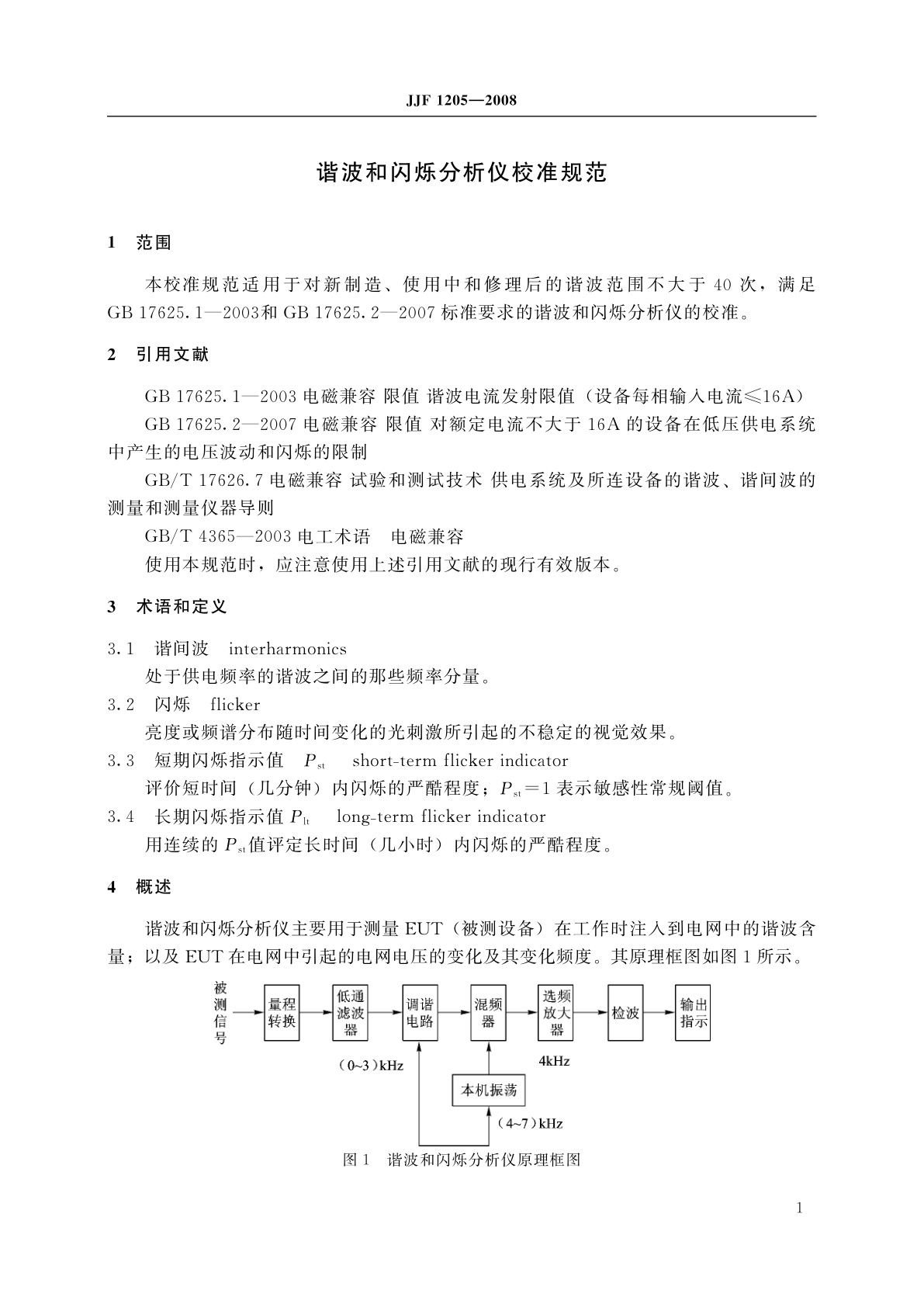
谐波和闪烁分析仪校准规范
国际标准分类号(ICS)
发布日期
2008-04-23
实施日期
2008-07-23
发布单位/组织
国家质量监督检验检疫总局
归口单位
全国无线电计量技术委员会
适用范围
-
发布历史
-
2008-07
文前页预览
免费预览已结束,剩余部分可下载查看
研制信息
- 起草单位:
- 中国计量科学研究院
- 起草人:
- 王维龙、谢鸣、黄攀
- 出版信息:
- 页数:32页 | 字数:35 千字 | 开本: 大16开
推荐标准
- GB/T 8643-2002 含润滑剂金属粉末中润滑剂含量的测定 修正的索格利特(Soxhlet)萃取法 2002-08-23
- GB/T 41349-2022 机械安全 急停装置技术条件 2022-03-09
- GB/T 30246.1-2013 家庭网络 第1部分:系统体系结构及参考模型 2013-12-31
- GB/T 32457-2015 输送带 具有橡胶或塑料覆盖层的普通用途织物芯输送带规范 2015-12-31
- GB/T 5169.44-2022 电工电子产品着火危险试验 第44部分:着火危险评定导则 着火危险评定 2022-10-12
- GB/T 3884.4-2000 铜精矿化学分析方法 氧化镁量的测定 2000-02-16
- GB/T 35105-2017 鲜食果蔬城市配送中心服务规范 2017-12-29
- GB/T 19229.3-2012 燃煤烟气脱硫设备 第3部分:燃煤烟气海水脱硫设备 2012-11-05
- GB/T 44361-2024 工业车辆 检查与维护规范 2024-08-23
- GB/T 2423.12-1997 电工电子产品环境试验 第2部分:试验方法 试验Fda:宽频带随机振动--高再现性 1997-09-01
相似标准推荐
更多>- 1 GB/T 41678.1-2022 农业机械和拖拉机 高压电气电子元件和系统的安全性 第1部分:通用要求
- 2 GB/T 7602.2-2008 变压器油、汽轮机油中T501抗氧化剂含量测定法 第2部分:液相色谱法
- 3 JG/T 5061.6-1995 束节式取土器
- 4 GB/T 10948-2006 硬质合金T型槽铣刀
- 5 GB/Z 30661.4-2021 轮椅车座椅 第4部分:机动车中使用的座椅系统
- 6 GB/T 43835-2024 印刷技术 印前数据交换 基于RGB印刷工作流程中使用RGB图像的准备和可视化
- 7 LY/T 2027-2012 紫茎泽兰防控规程
- 8 GB 12021.7-1989 彩色及黑白电视广播接收机电耗限定值及测试方法
- 9 LY/T 3026-2018 落叶松鞘蛾防治技术规程
- 10 MT 452-1995 许用火焰灯技术条件

关闭预览
