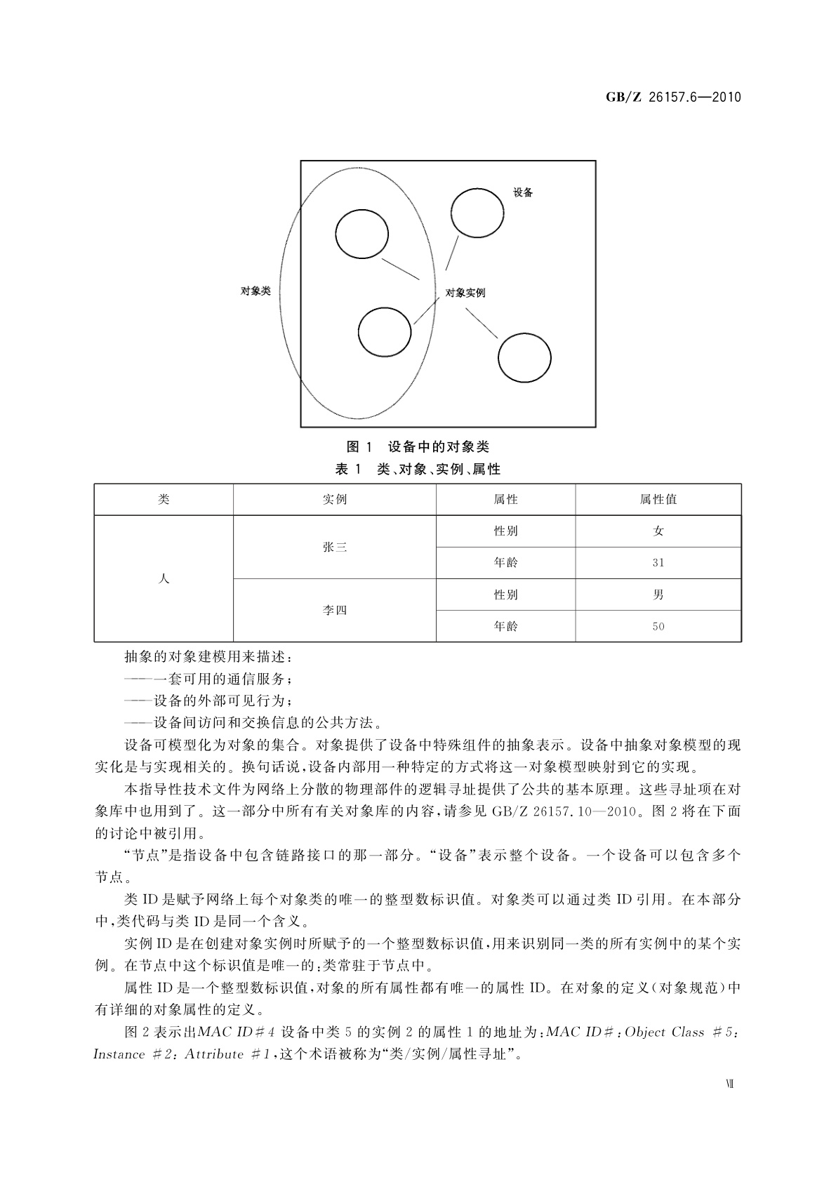
GB/Z 26157.6-2010 测量和控制数字数据通信 工业控制系统用现场总线 类型2:ControlNet和EtherNet/IP规范 第6部分:对象模型
GB/Z 26157.6-2010 Digital data communication for measurement and control—Fieldbus for use in industrial control systems—Type 2:ControlNet and EtherNet/IP specification—Part 6:Object model
国家标准
中文简体
现行
页数:48页
|
格式:PDF
基本信息
标准号
GB/Z 26157.6-2010
相关服务
仅限个人学习交流使用
标准类型
国家标准
标准状态
现行
中国标准分类号(CCS)
N10 测量和控制数字数据通信 工业控制系统用现场总线 类型2:ControlNet和EtherNet/IP规范 第6部分:对象模型
国际标准分类号(ICS)
25.040
发布日期
2011-01-14
实施日期
2011-06-01
发布单位/组织
中华人民共和国国家质量监督检验检疫总局、中国国家标准化管理委员会
归口单位
全国工业过程测量和控制标准化技术委员会(SAC/TC 124)
适用范围
-
发布历史
-
2011-06当前标准 现行 2011-06-01
文前页预览
免费预览已结束,剩余部分可下载查看
研制信息
- 起草单位:
- 机械工业仪器仪表综合技术经济研究所、清华大学、西南大学、北京钢铁设计研究总院、中国仪器仪表协会、中国机电一体化技术应用协会、上海自动化仪表股份有限公司、上海工业自动化仪表研究所、上海电器科学研究所(集团)有限公司、罗克韦尔自动化研究(上海)有限公司
- 起草人:
- 王春喜、王玉敏、陈开泰、王锦标、彭瑜、刘枫、包伟华、夏德海、董景辰、阮于东、李百煌、郑旭、梅恪
- 出版信息:
- 页数:48页 | 字数:84 千字 | 开本: 大16开
推荐标准
- GA/T 1317.1-2016 交通安全社会化服务管理信息系统通用技术条件 第1部分:互联网交通安全综合服务管理平台 2016-07-21
- LY/T 2575-2016 国家沙漠公园建设导则 2016-01-18
- GB/T 34520.7-2017 连续碳化硅纤维测试方法 第7部分:高温强度保留率 2017-11-01
- JJF 1171-2007 温度巡回检测仪校准规范 2007-02-28
- YS/T 100-1997 电泳涂漆铝合金建筑型材 1997-07-28
- GB/T 45507-2025 智能服务 预测性维护绩效评价方法 2025-03-28
- GB/T 17737.119-2024 同轴通信电缆 第1-119部分:电气试验方法 同轴电缆及电缆组件的射频功率 2024-04-25
- GB/T 16886.17-2005 医疗器械生物学评价 第17部分:可沥滤物允许限量的建立 2005-11-04
- GB/T 32520-2024 交流1 kV以上架空输电和配电线路用带外串联间隙金属氧化物避雷器(EGLA) 2024-03-15
- GB/T 15587-1995 工业企业能源管理导则 1995-06-12
相似标准推荐
更多>- 1 GB/T 32129-2015 电线电缆用无卤低烟阻燃电缆料
- 2 GB/T 27021.4-2018 合格评定 管理体系审核认证机构要求 第4部分:大型活动可持续性管理体系审核和认证能力要求
- 3 GA/T 1690.3-2019 法庭科学 印章印文检验 第3部分:细节特征比对法
- 4 FZ/T 43009-2009 桑蚕双宫丝织物
- 5 YC/T 198.4-2012 卷烟品牌合作生产质量保障规范 第4部分:评价与改进
- 6 GB/T 17860.1-1999 电测量仪器 X-t记录仪 第1部分:定义和要求
- 7 YS/T 1050.4-2015 铅锑精矿化学分析方法 第4部分:锌量的测定 Na2EDTA滴定法
- 8 GB/T 2910.11-2009 纺织品 定量化学分析 第11部分:纤维素纤维与聚酯纤维的混合物(硫酸法)
- 9 GB/T 6807-2001 钢铁工件涂装前磷化处理技术条件
- 10 SB/T 10904-2012 循环再生建筑材料流通技术规范

关闭预览
