GB/T 7996-2013 搪玻璃容器公称容积与公称直径
GB/T 7996-2013 Norminal capacity and diameter of glass-lined equipment
国家标准
中文简体
被代替
页数:8页
|
格式:PDF
基本信息
标准号
GB/T 7996-2013
相关服务
仅限个人学习交流使用
标准类型
国家标准
标准状态
被代替
中国标准分类号(CCS)
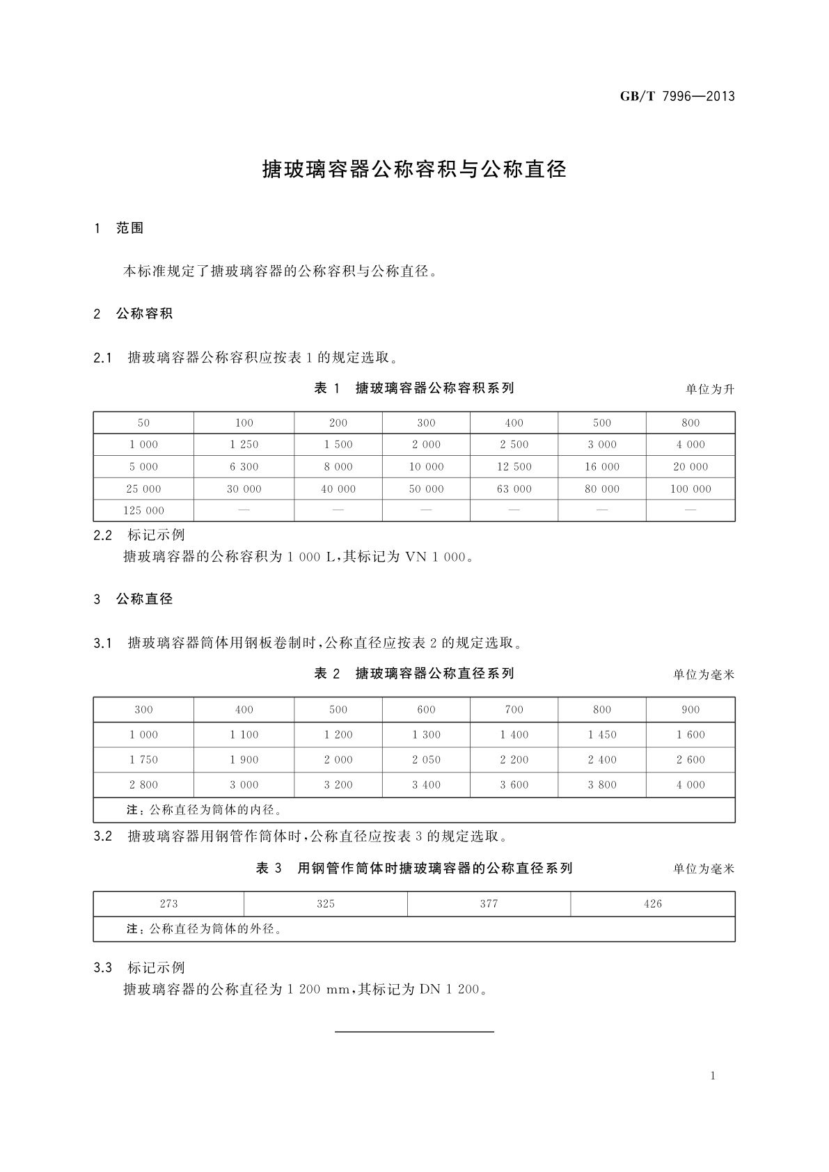
G94 搪玻璃容器公称容积与公称直径
国际标准分类号(ICS)
71.120;25.220.50
发布日期
2013-12-31
实施日期
2014-10-01
发布单位/组织
中华人民共和国国家质量监督检验检疫总局、中国国家标准化管理委员会
归口单位
全国搪玻璃设备标准化技术委员会(SAC/TC 72)
适用范围
-
发布历史
-
1987-10
-
2007-06
-
2014-10
文前页预览
免费预览已结束,剩余部分可下载查看
研制信息
- 起草单位:
- 常熟市华懋化工设备有限公司、宁波明欣化工机械有限责任公司、苏州市协力化工设备有限公司
- 起草人:
- 郑贵东、钱建丰、纪永祥、叶青
- 出版信息:
- 页数:8页 | 字数:4 千字 | 开本: 大16开
推荐标准
- GB/T 6113.102-2025 无线电骚扰和抗扰度测量设备和测量方法规范 第1-2部分:无线电骚扰和抗扰度测量设备 传导骚扰测量的耦合装置 2025-10-31
- GB/T 25334.1-2023 铁路机车车体 第1部分:内燃机车 2023-09-07
- GC/T 1201-2022 国家物资储备通用术语 2022-08-29
- WS/T 124-1999 临床化学体外诊断试剂盒子质量检验总则 1999-12-09
- FZ/T 32021-2016 精梳亚麻棉混纺本色针织纱 2016-10-22
- GB/T 41837-2022 温泉服务 温泉水质要求 2022-10-12
- GB/T 33559-2017 地面数字电视信号分析仪技术要求和测量方法 2017-05-12
- GB/T 33588.2-2017 雷电防护系统部件(LPSC) 第2部分:导体和接地极的要求 2017-05-12
- GB/T 24467-2009 通用机械零部件产品数据字典层次结构的构成规则 2009-10-15
- SC/T 8099-2000 渔船小型电气号灯 2000-02-22
相似标准推荐
更多>- 1 GB/T 31495.1-2015 信息安全技术 信息安全保障指标体系及评价方法 第1部分:概念和模型
- 2 GA/T 1317.2-2016 交通安全社会化服务管理信息系统通用技术条件 第2部分:专用网络交通安全综合服务管理平台
- 3 LY/T 1780-2018 干制红枣质量等级
- 4 GB/T 10082-1996 重型轨道车 技术条件
- 5 GB/T 24810.2-2021 起重机 限制器和指示器 第2部分:流动式起重机
- 6 GB/T 39403-2020 云制造服务平台安全防护管理要求
- 7 GB/T 32406-2015 移动通信网面向物流信息服务的M2M平台技术要求
- 8 GB 36889-2018 聚酯涤纶单位产品能源消耗限额
- 9 FZ/T 95012-2010 单层拉幅定形机
- 10 YC/T 411-2011 烟用聚丙烯丝束滤棒成型水基胶粘剂丙烯酸酯类和甲基丙烯酸酯类的测定 气相色谱-质谱联用法

关闭预览
