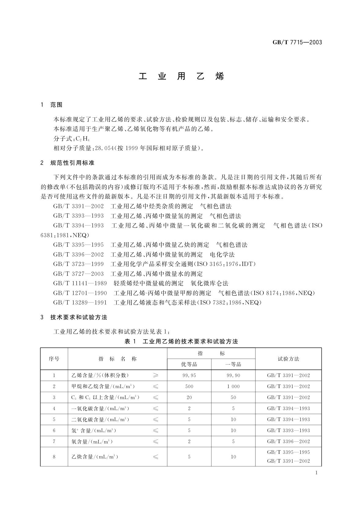
GB/T 7715-2003 工业用乙烯
GB/T 7715-2003 Ethylene for industrial use—Specification
国家标准
中文简体
被代替
页数:8页
|
格式:PDF
基本信息
标准号
GB/T 7715-2003
相关服务
仅限个人学习交流使用
标准类型
国家标准
标准状态
被代替
中国标准分类号(CCS)
G16 工业用乙烯
国际标准分类号(ICS)
71.080
发布日期
2003-06-09
实施日期
2003-12-01
发布单位/组织
中华人民共和国国家质量监督检验检疫总局
归口单位
全国化学标准化技术委员会石油化学分技术委员会(SAC/TC63/SC4)
适用范围
-
发布历史
-
2003-12
文前页预览
免费预览已结束,剩余部分可下载查看
研制信息
- 起草单位:
- 中国石化茂名石化乙烯工业公司
- 起草人:
- 薛小英、邓世强、李富德、王小珍、李立新
- 出版信息:
- 页数:8页 | 字数:9 千字 | 开本: 大16开
推荐标准
- GB/T 18114.7-2010 稀土精矿化学分析方法 第7部分:氧化铁量的测定 重铬酸钾滴定法 2011-01-14
- GB/T 38618-2020 信息技术 系统间远程通信和信息交换 高可靠低时延的无线网络通信协议规范 2020-04-28
- GB/T 12010.7-1989 聚乙烯醇树脂灰分测定方法 1989-12-25
- GB/T 29493.3-2013 纺织染整助剂中有害物质的测定 第3部分:有机锡化合物的测定 气相色谱-质谱法 2013-02-07
- GB 31604.25-2016 食品安全国家标准 食品接触材料及制品 铬迁移量的测定 2016-10-19
- GB/T 13748.16-2005 镁及镁合金化学分析方法 钙含量的测定 火焰原子吸收光谱法 2005-07-26
- GB/T 39910-2021 标准文献分类规则 2021-03-09
- GB/T 3543.2-1995 农作物种子检验规程 扦样 1983-03-01
- GB/T 33315-2016 塑料 酚醛树脂 凝胶时间的测定 2016-12-13
- GB/T 20458-2006 林业机械 铰接臂式木材装卸机 鉴别词汇、分类和构件名称 2006-07-12
相似标准推荐
更多>- 1 YS/T 447.3-2011 铝及铝合金晶粒细化用合金线材 第3部分:铝-钛合金线材
- 2 GB/T 37750-2019 稳定同位素应用术语及产品命名规则
- 3 GB/T 12032-1989 纸和纸板印刷光泽度印样的制备
- 4 JJG 705-2014 液相色谱仪
- 5 GB/T 26731-2024 废轮胎加工处理
- 6 GB/T 26445-2010 危险货物运输 物品、包装物品或包装物质可运输性试验方法和判据
- 7 GB 8276-2006 食品添加剂 糖化酶制剂
- 8 GB/T 19000.3-2001 质量管理和质量保证标准 第3部分:GB/T 19001-1994 在计算机软件开发、供应、安装和维护中的使用指南
- 9 JJF 1560-2016 多分量力传感器校准规范
- 10 GB/T 6324.1-2004 有机化工产品试验方法 第1部分:液体有机化工产品水混溶性试验

关闭预览
