GB/T 7409.2-2020 同步电机励磁系统 第2部分:电力系统研究用模型
GB/T 7409.2-2020 Excitation systems for synchronous machines—Part 2:Models for power system studies
国家标准
中文简体
现行
页数:48页
|
格式:PDF
基本信息
标准号
GB/T 7409.2-2020
相关服务
仅限个人学习交流使用
标准类型
国家标准
标准状态
现行
中国标准分类号(CCS)
K21 同步电机励磁系统 第2部分:电力系统研究用模型
国际标准分类号(ICS)
29.160.20
发布日期
2020-06-02
实施日期
2020-12-01
发布单位/组织
国家市场监督管理总局、国家标准化管理委员会
归口单位
全国旋转电机标准化技术委员会(SAC/TC 26)
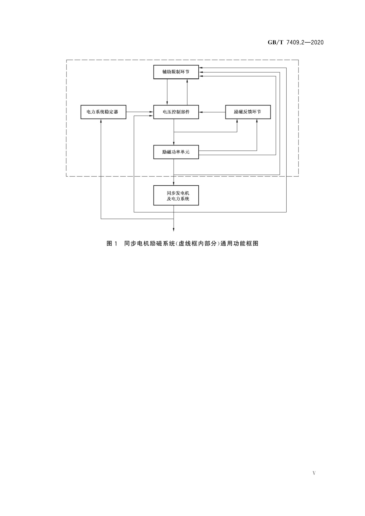
适用范围
-
发布历史
-
1998-04
-
2009-03
-
2020-12
文前页预览
免费预览已结束,剩余部分可下载查看
研制信息
- 起草单位:
- 华北电力科学研究院有限责任公司、哈尔滨电机厂有限责任公司、中国电力科学研究院有限公司、国网浙江省电力有限公司电力科学研究院、南京南瑞继保电气有限公司、东方电气自动控制工程有限公司、上海电气电站设备有限公司发电机厂、国网冀北电力有限公司电力科学研究院、浙江浙能技术研究院有限公司、国电南瑞科技股份有限公司、中国大唐集团科学技术研究院有限公司、广州擎天实业有限公司、北京科电亿恒电力技术有限公司
- 起草人:
- 谢欢、苏为民、李国良、吴龙、濮钧、吴跨宇、吴涛、周平、王磊、史扬、霍承祥、陈新琪、余振、戴申华、杨立强、熊鸿韬、孙新志、李显彤、周谧
- 出版信息:
- 页数:48页 | 字数:79 千字 | 开本: 大16开
推荐标准
- GB/T 22318.1-2023 声表面波谐振器 第1部分:总规范 2023-09-07
- GB/T 32076.6-2015 预载荷高强度栓接结构连接副 第6部分:倒角平垫圈 2015-10-09
- GB/T 22766.3-2009 家用和类似用途电器售后服务 第3部分:空调器的特殊要求 2009-11-30
- GB/T 22029-2008 热浸镀锌螺纹 在外螺纹上容纳镀锌层 2008-06-19
- GB/T 7178.2-1996 铁路调车作业标准 铁路调车准备作业标准 1996-03-15
- GB/T 2466.3-1996 硫铁矿和硫精矿中铜含量的测定 第3部分:BCO 分光光度法 1996-10-25
- GB/T 2423.26-1992 电工电子产品基本环境试验规程 试验Z/BM:高温/低气压综合试验 1992-07-01
- GB/T 29024.2-2025 粒度分析 单颗粒的光学测量方法 第2部分:光散射法液体颗粒计数器 2025-06-30
- YY/T 1287.2-2016 颅脑外引流系统 第2部分:腰椎穿刺脑脊液外引流收集装置 2016-01-26
- GB/Z 22201-2008 接触器式继电器可靠性试验方法 2008-07-16
相似标准推荐
更多>- 1 GB/T 20647.1-2006 社区服务指南 第1部分:总则
- 2 GB/T 31447-2015 预镀锌公路护栏
- 3 GB/T 23284-2009 缩微摄影技术 16 mm和35 mm卷式缩微胶片使用的影像标记(光点)
- 4 GB 1094.2-1996 电力变压器 第2部分:温升
- 5 GB/T 17713-2011 吸油烟机
- 6 GB/T 25514-2010 健康信息学 健康受控词表 结构和高层指标
- 7 GB/T 5169.28-2008 电工电子产品着火危险试验 第28部分:烟模糊 小规模静态试验方法 材料
- 8 GB/T 7315.6-1987 五氧化二钒化学分析方法 示波极谱法测定硫量
- 9 GB/T 9345.5-2010 塑料 灰分的测定 第5部分:聚氯乙烯
- 10 GB/T 16505.2-1996 信息处理系统 开放系统互连 文卷传送、访问和管理 第2部分:虚文卷存储器定义

关闭预览
