GB/T 6609.36-2009 氧化铝化学分析方法和物理性能测定方法 第36部分:流动时间的测定
GB/T 6609.36-2009 Chemical analysis methods and determination of physical performance of alumina—Part 36:Determination of flow time
国家标准
中文简体
现行
页数:12页
|
格式:PDF
基本信息
标准号
GB/T 6609.36-2009
相关服务
仅限个人学习交流使用
标准类型
国家标准
标准状态
现行
中国标准分类号(CCS)
H12 氧化铝化学分析方法和物理性能测定方法 第36部分:流动时间的测定
国际标准分类号(ICS)
71.100.10
发布日期
2009-04-15
实施日期
2010-02-01
发布单位/组织
中华人民共和国国家质量监督检验检疫总局、中国国家标准化管理委员会
归口单位
全国有色金属标准化技术委员会
适用范围
-
发布历史
-
2010-02
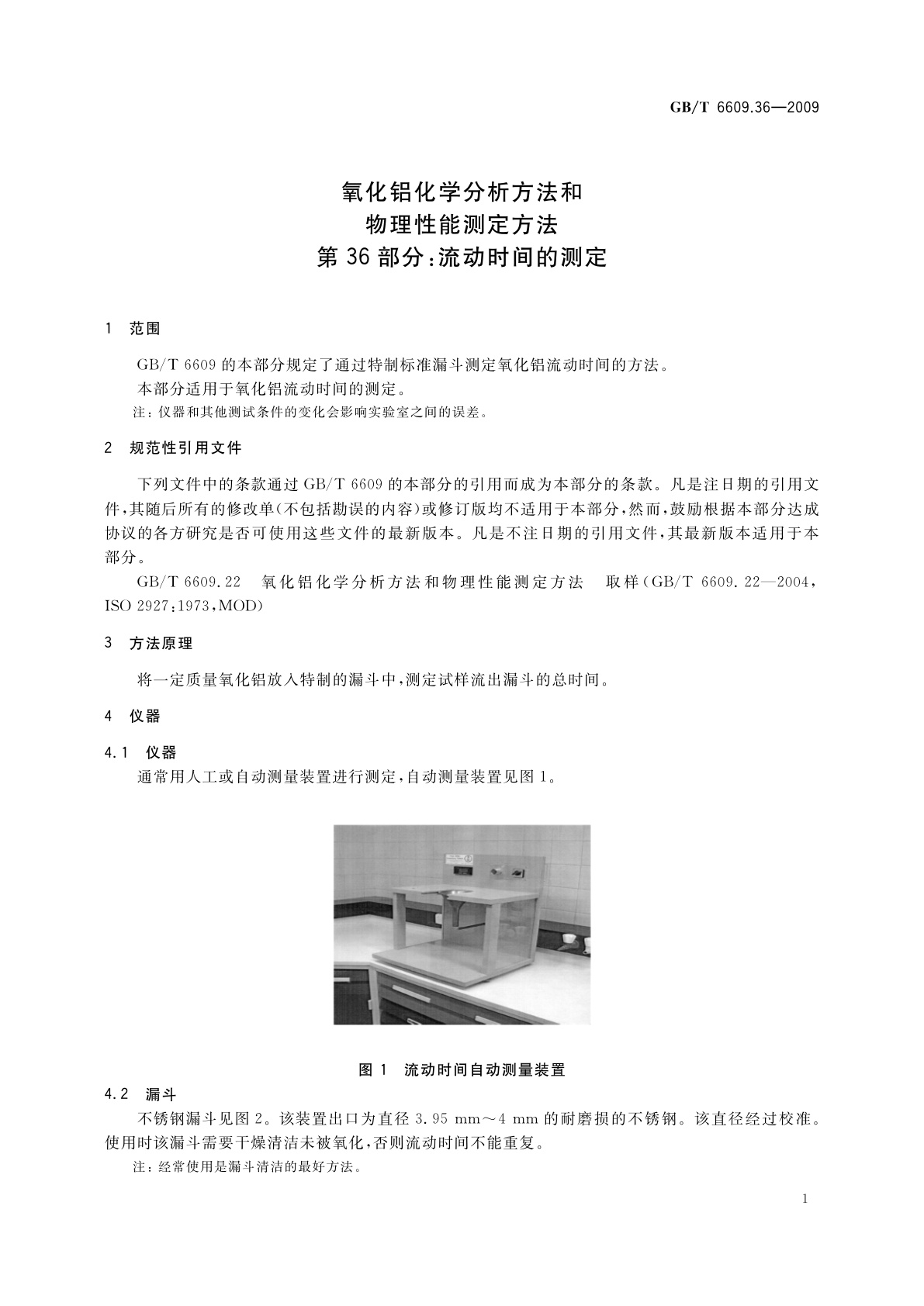
文前页预览
免费预览已结束,剩余部分可下载查看
研制信息
- 起草单位:
- 中国铝业股份有限公司郑州研究院、中国有色金属工业标准计量质量研究所
- 起草人:
- 张树朝、郭永恒、张元克、仓向辉
- 出版信息:
- 页数:12页 | 字数:11 千字 | 开本: 大16开
推荐标准
- GB/T 6324.12-2023 有机化工产品试验方法 第12部分:有机液体化工产品微量汞的测定 原子荧光法 2023-09-07
- LY/T 3004.4-2018 核桃第4部分:核桃优质丰产栽培技术规程 2018-12-29
- GB 7300.1002-2022 饲料添加剂 第10部分:调味和诱食物质 大蒜素 2022-07-13
- LY/T 2271-2014 造林树种与造林模式数据库结构规范 2014-08-21
- GB/T 34840.2-2017 信息与文献 电子办公环境中文件管理原则与功能要求 第2部分:数字文件管理系统指南与功能要求 2017-12-29
- GB/T 36393-2018 土壤质量 自然、近自然及耕作土壤调查程序指南 2018-06-07
- GB/T 8215-2009 猪鬃检验方法 2009-07-08
- GB/T 16657.2-1996 工业控制系统用现场总线 第2部分:物理层规范和服务定义 1996-12-17
- GB/T 18978.300-2012 人-系统交互工效学 第300部分:电子视觉显示要求概述 2012-12-31
- GA/T 852.3-2009 娱乐服务场所治安管理信息规范 第3部分:业务登记序号编码规则 2009-11-16
相似标准推荐
更多>- 1 GA 763-2008 警服 V领、半高领毛针织套服
- 2 GB 17478-1998 低压直流电源设备的特性和安全要求
- 3 GB/T 23696-2009 证券和相关金融工具 交易所和市场识别码
- 4 FZ/T 50009.3-1998 三维卷曲涤纶短纤维卷曲性能试验方法
- 5 GB/T 15357-1994 表面活性剂和洗涤剂 旋转粘度计测定液体产品的粘度
- 6 GB/T 223.11-2008 钢铁及合金 铬含量的测定 可视滴定或电位滴定法
- 7 GB/T 3332-2004 纸浆 打浆度的测定(肖伯尔-瑞格勒法)
- 8 GA/T 2054-2023 法庭科学 氯胺酮样品间关联性判别 液相色谱-质谱法
- 9 GB/T 33745-2025 物联网 术语
- 10 GB/T 15106-2006 刨切单板用原木

关闭预览
