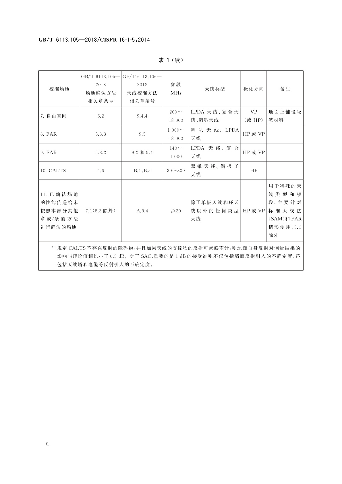
GB/T 6113.105-2018 无线电骚扰和抗扰度测量设备和测量方法规范 第1-5部分:无线电骚扰和抗扰度测量设备 5MHz~18GHz天线校准场地和参考试验场地
GB/T 6113.105-2018 Specification for radio disturbance and immunity measuring apparatus and methods—Part 1-5:Radio disturbance and immunity measuring apparatus—Antenna calibration sites and refernce test sites for 5 MHz to 18 GHz
国家标准
中文简体
现行
页数:80页
|
格式:PDF
基本信息
标准号
GB/T 6113.105-2018
相关服务
仅限个人学习交流使用
标准类型
国家标准
标准状态
现行
中国标准分类号(CCS)
L06 无线电骚扰和抗扰度测量设备和测量方法规范 第1-5部分:无线电骚扰和抗扰度测量设备 5MHz~18GHz天线校准场地和参考试验场地
国际标准分类号(ICS)
33.100
发布日期
2018-12-28
实施日期
2019-07-01
发布单位/组织
国家市场监督管理总局、中国国家标准化管理委员会
归口单位
全国无线电干扰标准化技术委员会(SAC/TC 79)
适用范围
-
发布历史
-
2008-09
-
2019-07当前标准 现行 2019-07-01
文前页预览
免费预览已结束,剩余部分可下载查看
研制信息
- 起草单位:
- 中国电子技术标准化研究院、中国计量科学研究院、上海霍莱沃电子系统技术股份有限公司、工业和信息化部电子第五研究所、东南大学、北京无线电计量测试研究所、上海电器科学研究院、中国汽车技术研究中心、中国汽车工程研究院股份有限公司、陕西海泰电子有限责任公司、江苏省计量科学研究院、宁波检验检疫科学技术研究院、中国合格评定国家认可中心、中国质量认证中心、北京尊冠科技有限公司、苏州泰思特电子科技有限公司、上海市医疗器械检测所、广东省医疗器械质量监督检验所、大连市产品质量检测研究院、北京大泽科技有限公司、天津市无线电监测站、北京世纪汇泽科技有限公司
- 起草人:
- 崔强、谢鸣、黄攀、朱文立、周忠元、孟东林、周建华、马蔚宇、刘潇、张峰衔、刘欣、侯新伟、谭艳清、白云、郭恩全、邓凌翔、何鹏、靳冬、蔡华强、刘佳、王铮、胡小军、王伟明、冯丹茜、徐澹、李立嘉、刘景莉、王雪平
- 出版信息:
- 页数:80页 | 字数:147 千字 | 开本: 大16开
推荐标准
- GB/Z 41083-2021 下肢矫形器的分类及通用技术条件 2021-12-31
- GB/T 7984-2013 普通用途织物芯输送带 2013-12-17
- GA/T 536.4-2005 易燃易爆危险品火灾危险性分级及试验方法 第4部分:遇水放出易燃气体物质分级试验方法 2005-03-17
- GB/T 45906.9-2025 变电站二次系统 第9部分:建设规范 2025-08-01
- GB/T 1414-2003 普通螺纹 管路系列 2003-05-22
- YS/T 659-2007 钨及钨合金加工产品牌号和化学成分 2007-11-14
- JJG 1032-2007 标准光电高温计 2007-11-21
- GB 25131-2010 蒸气压缩循环冷水(热泵)机组安全要求 2010-09-26
- YS/T 74.3-2010 镉化学分析方法 第3部分:镍量的测定 电热原子吸收光谱法 2010-11-22
- MT 52-1996 煤矿用岩石电钻 1996-04-18
相似标准推荐
更多>- 1 GB/T 32209-2015 多组分有害气体检测报警器
- 2 YY/T 0681.12-2014 无菌医疗器械包装试验方法 第12部分:软性屏障膜抗揉搓性
- 3 GB/T 22004-2007 食品安全管理体系 GB/T 22000-2006的应用指南
- 4 GB/T 21161-2007 农用挂车 单作用套筒伸缩油缸 25 MPa(250 bar) 系列Ⅰ型、Ⅱ型和Ⅲ型 互换尺寸
- 5 YY/T 0287-2003 医疗器械 质量管理体系 用于法规的要求
- 6 GB/T 8511.2-1995 拖式振动压路机
- 7 GB/T 7037-2025 载重汽车翻新轮胎
- 8 GB/T 29151-2012 城镇粪便消纳站
- 9 GB/T 12613.7-2011 滑动轴承 卷制轴套 第7部分:薄壁轴套壁厚测量
- 10 GB/T 7397.3-1998 非广播磁带录像机测量方法 第3部分:FM记录的音频特性

关闭预览
