GB/T 43953-2024 全生物降解聚乙醇酸(PGA)
GB/T 43953-2024 Biodegradable poly(glycolic acid)(PGA)
国家标准
中文简体
现行
页数:12页
|
格式:PDF
基本信息
标准号
GB/T 43953-2024
相关服务
仅限个人学习交流使用
标准类型
国家标准
标准状态
现行
中国标准分类号(CCS)
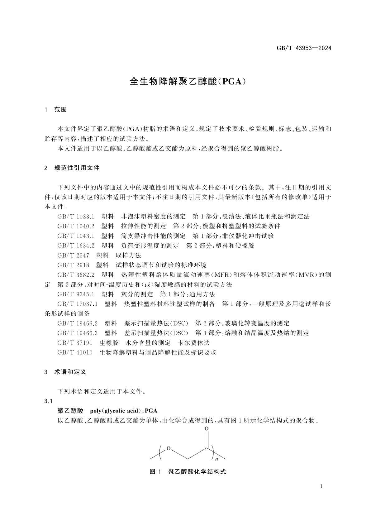
G32 全生物降解聚乙醇酸(PGA)
国际标准分类号(ICS)
83.080.01
发布日期
2024-04-25
实施日期
2024-11-01
发布单位/组织
国家市场监督管理总局、国家标准化管理委员会
归口单位
全国生物基材料及降解制品标准化技术委员会(SAC/TC 380)
适用范围
-
发布历史
-
2024-11
文前页预览
免费预览已结束,剩余部分可下载查看
研制信息
- 起草单位:
- 中国神华煤制油化工有限公司、国能榆林化工有限公司、中石化(北京)化工研究院有限公司、中石化(上海)石油化工研究院有限公司、内蒙古久泰新材料有限公司、苏州坤晟生物降解新材料有限公司、浙江海正生物材料股份有限公司、广东亿科德生物材料有限公司、东莞珠峰生物科技有限公司、江苏聚虹材料科技有限公司、扬州惠通科技股份有限公司、深圳光华伟业股份有限公司、中船鹏力(南京)塑造科技有限公司、北京工商大学、富岭科技股份有限公司、四川大学、清华大学、宁波家联科技股份有限公司、合肥恒鑫生活科技股份有限公司、安徽恒鑫环保新材料有限公司、惠州俊儿塑料科技有限公司、轻工业塑料加工应用研究所、惠通北工生物科技(北京)有限公司、广东崇熙环保科技有限公司、安徽华驰环保科技有限公司、中国科学院长春应用化学研究所、兰州鑫银环橡塑制品有限公司、江南大学、南京五瑞生物降解新材料研究院有限公司
- 起草人:
- 温亮、张彩丽、闫国春、尹甜、蒋志魁、武鹏华、吴长江、姜兴剑、黄起中、张亚春、郭鹏、吕明福、刘俊彦、王睿、王建其、徐坤、陈志明、梁伟、陈文泽、朱良开、胡飞虎、黄维捷、张欣舟、张建纲、杨义浒、戴春发、王仕杰、张茜、胡晶、刁晓倩、胡新福、田国强、王玉忠、郭宝华、王熊、严德平、叶新建、赵英杰、周迎鑫、张跃胜、沈坤良、魏杰、汪纯球、陈学思、边新超、秦文生、马丕明、陈昌平
- 出版信息:
- 页数:12页 | 字数:13 千字 | 开本: 大16开
推荐标准
- GB/T 34750-2025 格拉瑟病诊断技术 2025-01-24
- GB/T 38224.2-2019 重金属废水处理与回用技术评价 第2部分:指标体系 2019-10-18
- GB/T 12689.1-2004 锌及锌合金化学分析方法 铝量的测定 铬天青S-聚乙二醇辛基苯基醚—溴化十六烷基吡啶分光光度法、CAS分光光度法和EDTA滴定法 2004-04-30
- GB/T 11019-2009 镀镍圆铜线 2009-03-19
- GB/T 36099-2018 基于行为声明的应用软件可信性验证 2018-03-15
- GB/T 20730.1-2024 工业过程控制系统用模拟输入两位或多位输出仪表 第1部分:性能评定方法 2024-09-29
- GB/T 30210-2013 飞机 高压空气充气阀 2013-12-31
- GA 1512-2018 公安单警装备 金属手铐 2018-08-24
- GB 25974.1-2010 煤矿用液压支架 第1部分:通用技术条件 2011-01-10
- GB/T 2358-1994 金属材料裂纹尖端张开位移试验方法 1994-10-12
相似标准推荐
更多>- 1 GB/T 40256-2021 牡蛎马尔太虫病诊断规程 显微镜检查组织法
- 2 GB/T 12963-2022 电子级多晶硅
- 3 YS/T 535.10-2009 氟化钠化学分析方法 第10部分:试样的制备和贮存
- 4 GB/T 18134-2025 高电压试验技术 特快波前过电压测量
- 5 GB/T 37368-2019 埋地钢质管道检验导则
- 6 GB/T 24474-2009 电梯乘运质量测量
- 7 LY/T 3206-2020 植物新品种特异性、一致性、稳定性测试指南 叶子花属
- 8 GB/T 292-2007 滚动轴承 角接触球轴承 外形尺寸
- 9 GB/T 16273.8-2010 设备用图形符号 第8部分:办公设备通用符号
- 10 GB/T 22881-2008 纸和纸板 粗糙度(平滑度)的测定(空气泄漏法) 通用方法

关闭预览
