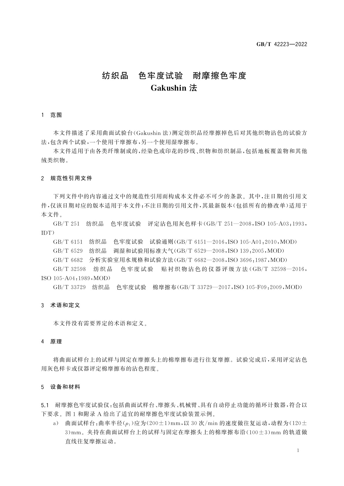
GB/T 42223-2022 纺织品 色牢度试验 耐摩擦色牢度 Gakushin法
GB/T 42223-2022 Textiles—Tests for colour fastness—Colour fastness to rubbing—Gakushin test method
国家标准
中文简体
现行
页数:16页
|
格式:PDF
基本信息
标准号
GB/T 42223-2022
相关服务
仅限个人学习交流使用
标准类型
国家标准
标准状态
现行
中国标准分类号(CCS)
W04 纺织品 色牢度试验 耐摩擦色牢度 Gakushin法
国际标准分类号(ICS)
59.080.01
发布日期
2022-12-30
实施日期
2023-07-01
发布单位/组织
国家市场监督管理总局、国家标准化管理委员会
归口单位
全国纺织品标准化技术委员会(SAC/TC 209)
适用范围
-
发布历史
-
2023-07
文前页预览
免费预览已结束,剩余部分可下载查看
研制信息
- 起草单位:
- 中纺标检验认证股份有限公司、佛山市顺德区质量技术监督标准与编码所、山东鲁联新材料有限公司、湖州新利商标制带有限公司、浙江汇隆新材料股份有限公司、仙居县幸运鸟服饰有限公司、上海润米科技有限公司、河北宁纺集团有限责任公司、金华雅帅纺织有限公司、新乡化纤股份有限公司、济宁市纤维质量监测中心、浙江省常山纺织有限责任公司、军需能源质量监督总站济南质量监督站、惠州学院、绍兴士林印染有限公司、河南省超亚医药器械有限公司、河北奔发制衣有限公司、夜视丽新材料股份有限公司、东莞市彤逸服饰有限公司、浙江恒百华化纤有限公司、绍兴勇舜印染有限公司、山东迪尚职业工装集团有限公司
- 起草人:
- 刘涛、刘庚鑫、郑园园、吕静、王文地、刘琳、吴丹丹、何月、郭恒、张井东、谢跃亭、吴劲锋、丁先锋、刘瑞宁、张晟、房翡翡、张毅、陈学军、唐少军、沈志奇、张亚超、黄岳铃、王爱民、王玉宝、李娟、周克含、邢善静
- 出版信息:
- 页数:16页 | 字数:26 千字 | 开本: 大16开
推荐标准
- GB/Z 43728.200-2024 电力系统管理及其信息交换 第200部分:从互联网协议版本4(IPv4)到互联网协议版本6(IPv6)的迁移指南 2024-03-15
- QX 3-2000 气象信息系统雷击电磁脉冲防护规范 2000-11-20
- DZ/T 0267-2014 地质图书馆图书分类 2014-10-23
- GB/T 2087-2001 圆柱螺旋拉伸弹簧尺寸及参数(半圆钩环型) 2001-02-26
- GB/T 4706.125-2024 家用和类似用途电器的安全 第125部分:使用含碱性或其他非酸性电解质电池组的自平衡载人运输装置的特殊要求 2024-08-23
- GB/T 14548-2025 船用半导体变流器通用技术条件 2025-08-01
- GB/T 34898-2017 微机电系统(MEMS)技术 MEMS谐振敏感元件非线性振动测试方法 2017-11-01
- GB 14512-1993 1:1000000地形图编绘规范及图式 1993-07-05
- GB/T 12230-1989 通用阀门 奥氏体钢铸件技术条件 1990-01-04
- GB/T 13171.1-2009 洗衣粉(含磷型) 2009-12-15
相似标准推荐
更多>- 1 GA 570-2010 警鞋 男皮凉鞋
- 2 GB/T 18135-2008 电气工程CAD制图规则
- 3 GB/T 19713-2025 网络安全技术 公钥基础设施 在线证书状态协议
- 4 GB/T 2103-2008 钢丝验收、包装、标志及质量证明书的一般规定
- 5 NB/T 11130-2023 煤矿井下自动控制钻机
- 6 YY/T 1546-2017 用于SPECT成像CT衰减校正的试验方法
- 7 GB/T 7731.13-1988 钨铁化学分析方法 燃烧中和滴定法测定硫量
- 8 GB/T 18451.2-2021 风力发电机组 功率特性测试
- 9 GB/T 12312-2012 感官分析 味觉敏感度的测定方法
- 10 GB/T 11349.1-2018 机械振动与冲击 机械导纳的试验确定 第1部分:基本术语与定义、传感器特性

关闭预览
