GB/T 41915-2022 纳米技术 MTS法测定纳米颗粒的细胞毒性
GB/T 41915-2022 Nanotechnologies—In vitro MTS assay for measuring the cytotoxic effect of nanoparticles
国家标准
中文简体
现行
页数:36页
|
格式:PDF
基本信息
标准号
GB/T 41915-2022
相关服务
仅限个人学习交流使用
标准类型
国家标准
标准状态
现行
中国标准分类号(CCS)
C04 纳米技术 MTS法测定纳米颗粒的细胞毒性
国际标准分类号(ICS)
07.120
发布日期
2022-10-12
实施日期
2023-05-01
发布单位/组织
国家市场监督管理总局、国家标准化管理委员会
归口单位
全国纳米技术标准化技术委员会(SAC/TC 279)
适用范围
-
发布历史
-
2023-05
文前页预览
免费预览已结束,剩余部分可下载查看
研制信息
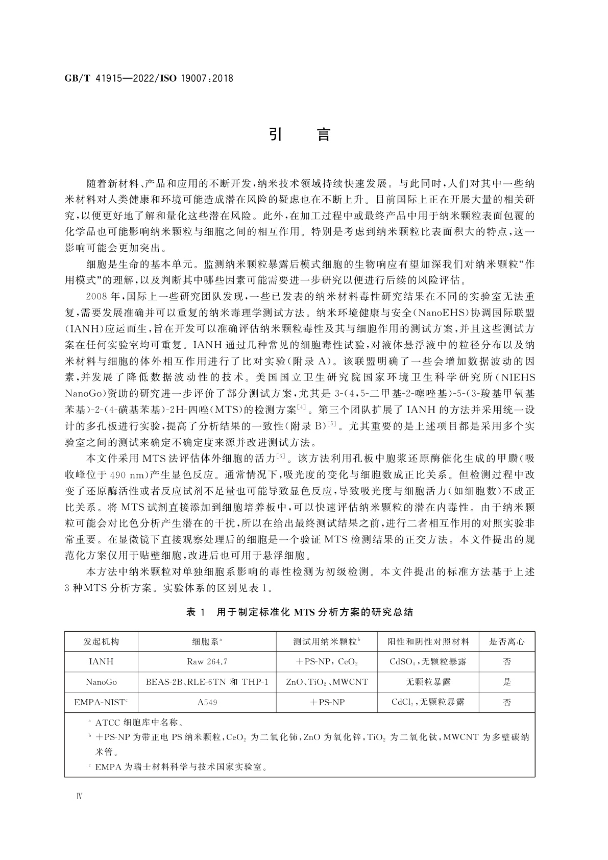
- 起草单位:
- 国家纳米科学中心、上海理工大学、金石包装(嘉兴)有限公司、中国食品药品检定研究院
- 起草人:
- 吴晓春、纪英露、黎燕、赵国途、卿前仲、李海芸、文海若、樊慧真
- 出版信息:
- 页数:36页 | 字数:64 千字 | 开本: 大16开
推荐标准
- GB/T 19784-2005 收缩包装 2005-05-25
- GB 9706.239-2021 医用电气设备 第2-39部分:腹膜透析设备的基本安全和基本性能专用要求 2021-08-10
- GB/T 1452-2018 夹层结构平拉强度试验方法 2018-03-15
- GB 16917.21-1997 家用和类似用途的带过电流保护的剩余电流动作断路器(RCBO) 第2.1部分:一般规则对动作功能与线路电压无关的RCBO的适用性 1997-06-28
- GB/T 42333-2023 土壤、水系沉积物 碘含量的测定 氨水封闭溶解-电感耦合等离子体质谱法 2023-03-17
- GB/T 213-1996 煤的发热量测定方法 1996-12-19
- GB 14961-1994 食品中铬限量卫生标准 1994-03-18
- SB/T 10798-2012 电子提单格式规范 2012-09-19
- GB/T 29581-2013 胡椒叶斑病菌检疫鉴定方法 2013-07-19
- GB/T 13894-1992 石油和液体石油产品液位测量法(手工法) 1992-12-10
相似标准推荐
更多>- 1 GA/T 72-2005 楼寓对讲系统及电控防盗门通用技术条件
- 2 GB/T 12212-1990 技术制图 焊缝符号的尺寸、比例及简化表示法
- 3 GB/T 14442-2008 毛皮生产安全卫生规程
- 4 GB/T 20042.2-2008 质子交换膜燃料电池 电池堆通用技术条件
- 5 LY/T 1682-2006 绿洲防护林体系建设技术规程
- 6 WS 363.12-2011 卫生信息数据元目录 第12部分:计划与干预
- 7 GB/T 23978-2009 液体染料 氯离子含量的测定 离子色谱法
- 8 YS/T 15-2015 硅外延层和扩散层厚度测定磨角染色法
- 9 GA/T 1388-2017 刑事案件侦查业务及信息管理数据项
- 10 GB/T 45457.2-2025 重型燃气轮机叶片无损检测 第2部分:视觉检测

关闭预览
