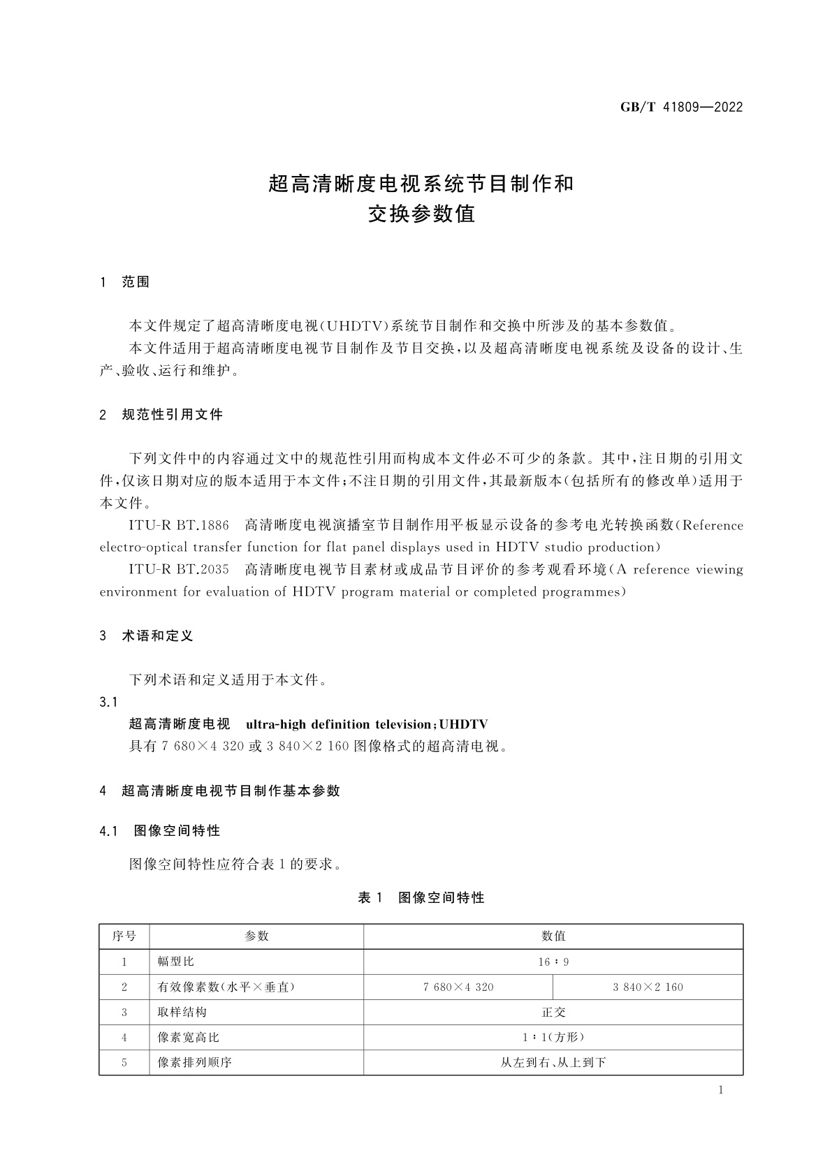
GB/T 41809-2022 超高清晰度电视系统节目制作和交换参数值
GB/T 41809-2022 Parameter values for ultra-high definition television systems for production and programme exchange
国家标准
中文简体
现行
页数:12页
|
格式:PDF
基本信息
标准号
GB/T 41809-2022
相关服务
仅限个人学习交流使用
标准类型
国家标准
标准状态
现行
中国标准分类号(CCS)
M61 超高清晰度电视系统节目制作和交换参数值
国际标准分类号(ICS)
33.160
发布日期
2022-10-12
实施日期
2022-10-12
发布单位/组织
国家市场监督管理总局、国家标准化管理委员会
归口单位
全国广播电影电视标准化技术委员会(SAC/TC 239)
适用范围
-
发布历史
-
2022-10
文前页预览
免费预览已结束,剩余部分可下载查看
研制信息
- 起草单位:
- 中央广播电视总台、国家广播电视总局广播电视规划院、中国电影电视技术学会、湖南广播电视台、工业和信息化部电子第五研究所
- 起草人:
- 崔建伟、邓向冬、汪芮、袁旭稚、王珮、周立宏、陈红、马悦、刘新、张乾、史海静、王惠明、罗新艳、孙岩、路晓俐、宁金辉、但京、王骏、韦胜钰
- 出版信息:
- 页数:12页 | 字数:20 千字 | 开本: 大16开
推荐标准
- GB/T 31186.1-2014 银行客户基本信息描述规范 第1部分:描述模型 2014-09-03
- GB/T 35147-2017 石油天然气工业 机械动力传输挠性联轴器 一般用途 2017-12-29
- GB/T 27748.1-2011 固定式燃料电池发电系统 第1部分:安全 2011-12-30
- JG/T 520-2018 挤压成型混凝土抗压强度试验方法 2018-11-07
- GB/T 22784-2008 烟花爆竹用铝镁合金粉关键指标的测定 2008-12-30
- GB/T 14070-1993 气体分析 校准用混合气体的制备 压力法 1993-01-11
- YY/T 1287.2-2016 颅脑外引流系统 第2部分:腰椎穿刺脑脊液外引流收集装置 2016-01-26
- CJ/T 165-2002 高密度聚乙烯缠绕结构壁管材 2002-06-03
- NY 5162-2002 无公害食品 三疣梭子蟹 2002-07-25
- GB 12441-1998 饰面型防火涂料通用技术条件 1998-10-16
相似标准推荐
更多>- 1 GB/T 39263-2020 道路车辆 先进驾驶辅助系统(ADAS) 术语及定义
- 2 GB 6245-2006 消防泵
- 3 GB 29449-2024 轮胎和炭黑单位产品能源消耗限额
- 4 GB/T 17904.2-1999 ISDN用户-网络接口数据链路层技术规范及一致性测试方法 第2部分:数据链路层协议一致性测试方法
- 5 GB/T 16702.1-2025 压水堆核电厂核岛机械设备设计规范 第1部分:总则
- 6 GB/T 19380-2016 水源性高碘地区和高碘病区的划定
- 7 GB/T 37685-2019 物联网 应用信息服务分类
- 8 GB/T 30795-2014 食品用洗涤剂试验方法 甲醇的测定
- 9 FZ/T 54021-2009 聚对苯二甲酸丙二醇酯(PTT)预取向丝
- 10 MT 28-1994 光干涉式甲烷测定器

关闭预览
