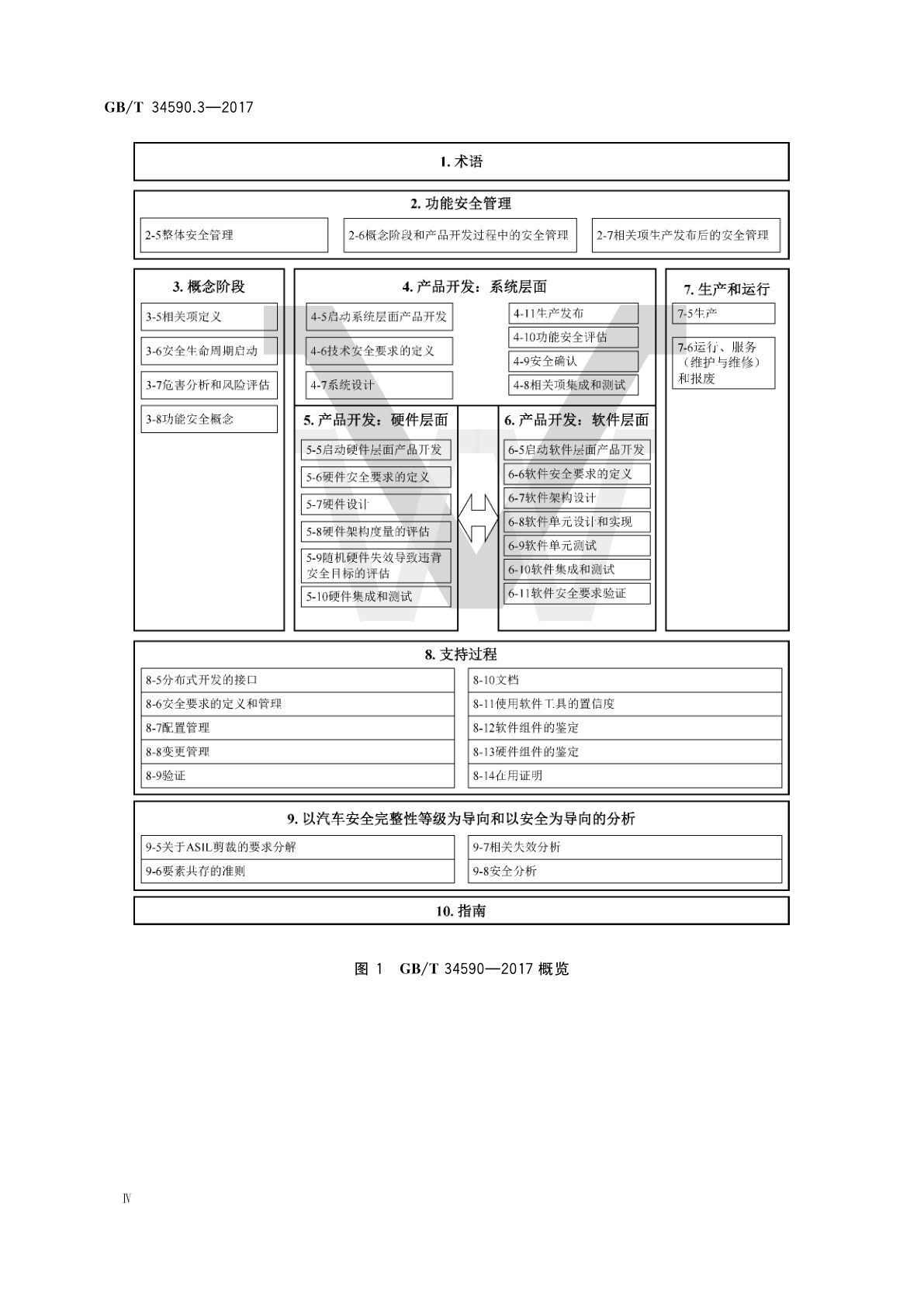
GB/T 34590.3-2017 道路车辆 功能安全 第3部分:概念阶段
GB/T 34590.3-2017 Road vehicles—Functional safety—Part 3:Concept phase
国家标准
中文简体
被代替
页数:28页
|
格式:PDF
基本信息
标准号
GB/T 34590.3-2017
相关服务
仅限个人学习交流使用
标准类型
国家标准
标准状态
被代替
中国标准分类号(CCS)
T35 道路车辆 功能安全 第3部分:概念阶段
国际标准分类号(ICS)
43.040
发布日期
2017-10-14
实施日期
2018-05-01
发布单位/组织
中华人民共和国国家质量监督检验检疫总局、中国国家标准化管理委员会
归口单位
全国汽车标准化技术委员会(SAC/TC 114)
适用范围
-
发布历史
-
2018-05
文前页预览
免费预览已结束,剩余部分可下载查看
研制信息
- 起草单位:
- 中国汽车技术研究中心、泛亚汽车技术中心有限公司、中国第一汽车股份有限公司、博世汽车部件(苏州)有限公司、舍弗勒投资(中国)有限公司、上海海拉电子有限公司、北京兴科迪科技有限公司、联合汽车电子有限公司、上海汽车集团股份有限公司技术中心、东风汽车公司技术中心、重庆长安汽车股份有限公司
- 起草人:
- 李波、尚世亮、张立君、薛剑波、童菲、蒋军、曲元宁、史晓密、杨虎、明月、付越、邓湘鸿、范嘉睿、李艳文、冯亚军、付艳玲、边宁、李燕、陈音、张乐敏、盛一芝、宋锦明、匡小军、徐清魁、荣胜军、黄志诚、刘正国、张小帆
- 出版信息:
- 页数:28页 | 字数:52 千字 | 开本: 大16开
推荐标准
- GB/T 16747-1997 表面波纹度 词汇 1997-03-04
- GB/T 20066-2006 钢和铁 化学成分测定用试样的取样和制样方法 2006-02-05
- GB/T 2665-2017 女西服、大衣 2017-12-29
- GB/T 28029.13-2025 轨道交通电子设备 列车通信网络(TCN) 第4-1部分:基于绞线式列车总线(WTB)的列车通信网络试验方法 2025-02-28
- GB/T 30843.2-2014 1 kV以上不超过35 kV的通用变频调速设备 第2部分:试验方法 2014-06-24
- YS/T 281.8-2011 钴化学分析方法 第8部分:镉量的测定 火焰原子吸收光谱法 2011-12-20
- GB/T 44887.1-2025 IPv6演进技术要求 第1部分:参考架构 2025-10-05
- GB/T 17980.51-2000 农药 田间药效试验准则(一)除草剂防治非耕地杂草 2000-02-01
- GB/T 6159.8-2003 缩微摄影技术 词汇 第8部分:应用 2003-05-14
- GB/T 8732-2014 汽轮机叶片用钢 2014-09-30
相似标准推荐
更多>- 1 GB/T 11454-1989 助听器用音频感应回路的磁场强度
- 2 GB 4404.4-2010 粮食作物种子 第4部分:燕麦
- 3 GB 7037-1992 翻新和修补轮胎(斜交)
- 4 GB/T 24794-2009 照相化学品 有机物中微量元素的分析电感耦合等离子体 原子发射光谱(ICP-AES)法
- 5 GB/T 45359.5-2025 海工平台定位系泊纤维绳索 第5部分:芳纶
- 6 GB/Z 24636.5-2010 产品几何技术规范(GPS)统计公差 第5部分:装配批(孔、轴配合)的统计 质量指标
- 7 GB/T 25441-2022 吸尘器电机
- 8 GB/T 3859.3-2013 半导体变流器 通用要求和电网换相变流器 第1-3部分:变压器和电抗器
- 9 YC/T 210.1-2006 烟叶代码 第1部分:烟叶分类与代码
- 10 GB 4793.6-2008 测量、控制和实验室用电气设备的安全要求 第6部分:实验室用材料加热设备的特殊要求

关闭预览
